ZHCSKQ1C May 2019 – December 2024 LMG1025-Q1
PRODUCTION DATA
請參考 PDF 數據表獲取器件具體的封裝圖。
為了獲得最佳開關性能和寄生效應最低的柵極環路,建議將 LMG1025-Q1 的接地回路引腳以低電感的方式,盡可能近地連接到低側 FET 的源極。但是,這樣會導致 LMG1025-Q1 的接地相對于系統或控制器接地發生反彈,并導致輸入端開關邏輯錯誤,從而導致輸出端發生誤導通/關斷。
首先,LMG1025-Q1 在輸入緩沖器中內置了輸入遲滯,有助于抵消這種影響。方程式 1 中給出了為防止輸入電壓瞬態超過輸入遲滯而允許的最大 di/dt

其中
假設分流電阻寄生電感為 0.5nH,最小遲滯為 0.5V,則最大壓擺率為 1A/ns。許多應用會表現出較高的電流壓擺率,范圍高達 10A/ns,而這會使得該方法不切實際。通過將 IN– 輸入用于 PWM 信號,并將 IN+ 本地連接到 VDD,可以提高該方法的穩定性。通過使用反相輸入,施加到輸入引腳的瞬態電壓會增強正反饋環路中的 PWM 信號。雖然此方法會降低發生假脈沖或振蕩的可能性,但高 di/dt 導致的瞬態峰值可能會對 LMG1025-Q1 的輸入造成過度應力。為了限制器件中過多的電流峰值,可以在 IN– 輸入前面緊靠其放置一個 100Ω 限流電阻。
其次,對于中度接地反彈的情況,可以使用一個與輸入串聯的簡單電阻,構建一個簡易的 R-C 濾波器。通過利用 LMG1025-Q1 的輸入電容,該電阻可以靠近其輸入引腳。在輸入端添加一個小電容器作為補充也可能有所幫助。R-C 濾波器的一個小時間常數可能便足以濾除高頻噪聲。在可以接受額外延遲且脈沖寬度不是極短的應用中,比如處于 1ns 范圍內,該解決方案對于中度情況來說是可以接受的。
對于比較極端的情況,或者在無法容忍延遲而脈沖寬度極短的情況下,使用共模扼流圈可實現最佳結果。
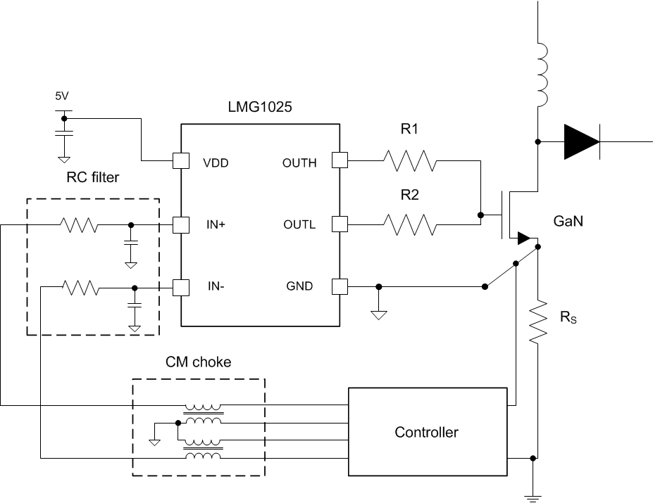
有一個接地反彈問題特別棘手的示例應用,那就是使用電流檢測電阻時。在圖 7-2 中,LMG1025-Q1 接地連接到 GaN FET 的源極,而控制器接地則連接到電流檢測電阻的另一側,如圖 7-2 所示。由于快速開關和極快的電流壓擺率,由檢測電阻的電感引起的高接地電位反彈可能會中斷電路運行,甚至損壞器件。為避免此問題,可分別對 IN+ 和 IN– 使用共模扼流圈。根據輸入信號脈沖寬度,還可以向 LMG1025-Q1 前面的信號輸出線路添加電阻,以提供額外的 RC 濾波能力。圖 7-4 顯示了搭配使用方法 A 和首選濾波方法的原理圖。如圖 7-3 所示,方法 B 是將電流檢測電阻放置在柵極驅動環路路徑之內。在這種情況下,LMG1025-Q1 GND 引腳連接到信號地,由于接地平面連接良好,接地反彈問題可能不如方法 A 嚴重。但是,電流檢測電阻的電感會給柵極驅動環路增加共源電感。該寄生電感上產生的電壓將從 FET 的柵極驅動電壓中減去,從而減慢 FET 的導通和關斷 di/dt,甚至導致誤導通和關斷。為確保環路穩定、無振鈴,必須添加額外的柵極電阻。較慢的上升速度可能會抵消 GaN FET 快速開關的優勢,還可能導致電路中發生額外損耗。因此,通常不推薦此方法。
圖 7-2 源極電阻電流檢測 A 配置
圖 7-3 源極電阻電流檢測 B 配置
圖 7-4 使用 LMG1025-Q1 時用來處理接地反彈噪聲的濾波