ZHCSID2C July 2018 – December 2023 DRV8847
PRODUCTION DATA
請參考 PDF 數據表獲取器件具體的封裝圖。
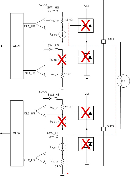
ISC (155.56μA) 的下拉電流從內部穩壓器 (AVDD) 流向 SW2_LS 開關,因此 OL2_LS 比較器負極端子上的電壓計算公式如下:

使用方程式 24,VOL2_LS 計算公式如下:

如果與 1.2V (VOL_LS) 進行比較,該電壓會將 OL2_LS 比較器輸出復位為“0”。
由于 OL1_HS 比較器顯示輸出“1”,而 OL2_LS 比較器顯示輸出“0”,因此這種情況被視為無開路負載。
圖 8-22 以全橋配置連接的電機的開路負載檢測電路