ZHCSR67 July 2020 DRV8353M
PRODUCTION DATA
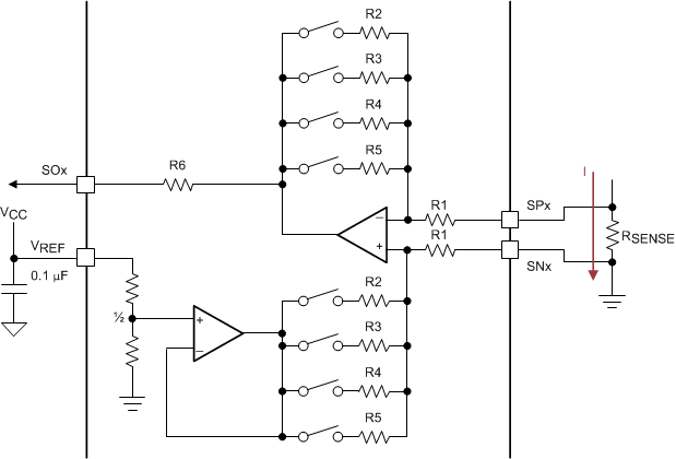
The SOx pin on the DRV8353M outputs an analog voltage equal to the voltage across the SPx and SNx pins multiplied by the gain setting (GCSA). The gain setting is adjustable between four different levels (5 V/V, 10 V/V, 20 V/V, and 40 V/V). Use Equation 3 to calculate the current through the shunt resistor.

Figure 13-21 Bidirectional Current-Sense Configuration
Figure 13-22 Bidirectional Current-Sense Output
Figure 13-23 Bidirectional Current Sense Regions