ZHCUB80C August 2004 – July 2023 PGA309
某些傳感器應用需要終端用戶訪問三個引腳:VS、GND 和 Sensor Out。這些應用中還需要在傳感器和電子元件的最終組裝后對傳感器模塊進行數字校準。PGA309 有一個模式允許單線制接口引腳 (PRG) 直接連接到 PGA309 輸出引腳 (VOUT),如圖 4-15 所示。
對于 PGA309 + 傳感器校準,有必要配置和重新配置 PGA309 上的內部寄存器,然后測量 VOUT 上的模擬電壓作為這些寄存器值設置的結果。為了在 VOUT 連接到 PRG 時執行此操作,需要能夠啟用和禁用 VOUT。這樣就允許在使用連接作為雙向數字接口的 PRG 與驅動連接作為傳感器調節輸出電壓的 VOUT 之間進行多路復用操作。此外,可以方便地將溫度 ADC 配置為單啟動轉換模式,并將溫度 ADC 的啟動延遲到 VOUT 被啟用并且內部電路已經穩定至準確的最終值之后。對于使用線性化電路、將傳感器連接到 VEXC 并測量 PGA309 外部溫度(即溫度傳感串聯電阻位于橋式傳感器上激勵橋臂或下激勵橋臂中)的應用,這一點尤為重要。
寄存器 7(輸出使能計數器控制寄存器)包含一些控制位,這些位用于設置 VOUT 在公共連接上處于活動狀態的時間長度以及從啟用 VOUT 到溫度 ADC 開始轉換的延遲時間。表 4-3 和表 4-4 中對這些單獨的位進行了定義。
圖 4-15 PRG 連接到 VOUT 的單線制工作模式| DLY3 [11] | DLY2 [10] | DLY1 [9] | DLY0 [8] | 十進制等效值 (初始計數器值) | 溫度 ADC 延遲 (ms)(1) |
|---|---|---|---|---|---|
| 0 | 0 | 0 | 0 | 0 | 0 |
| 0 | 0 | 0 | 1 | 1 | 10 |
| 0 | 0 | 1 | 0 | 2 | 20 |
| 0 | 0 | 1 | 1 | 3 | 30 |
| 0 | 1 | 0 | 0 | 4 | 40 |
| 0 | 1 | 0 | 1 | 5 | 50 |
| 0 | 1 | 1 | 0 | 6 | 60 |
| 0 | 1 | 1 | 1 | 7 | 70 |
| 1 | 0 | 0 | 0 | 8 | 80 |
| 1 | 0 | 0 | 1 | 9 | 90 |
| 1 | 0 | 1 | 0 | 10 | 100 |
| 1 | 0 | 1 | 1 | 11 | 110 |
| 1 | 1 | 0 | 0 | 12 | 120 |
| 1 | 1 | 0 | 1 | 13 | 130 |
| 1 | 1 | 1 | 0 | 14 | 140 |
| 1 | 1 | 1 | 1 | 15 | 150 |
| 數字輸入(二進制) OEN7......OEN0 [7......0] | 十進制等效值 (初始計數器值) | VOUT 啟用超時 (ms) |
|---|---|---|
| 0000 0000 | 0 | 0(VOUT 禁用) |
| 0010 0000 | 32 | 320 |
| 0100 0000 | 64 | 640 |
| 0110 0000 | 96 | 960 |
| 1000 0000 | 128 | 1280 |
| 1010 0000 | 160 | 1600 |
| 1100 0000 | 192 | 1920 |
| 1110 0000 | 224 | 2240 |
| 1111 1111 | 255 | 2550 |
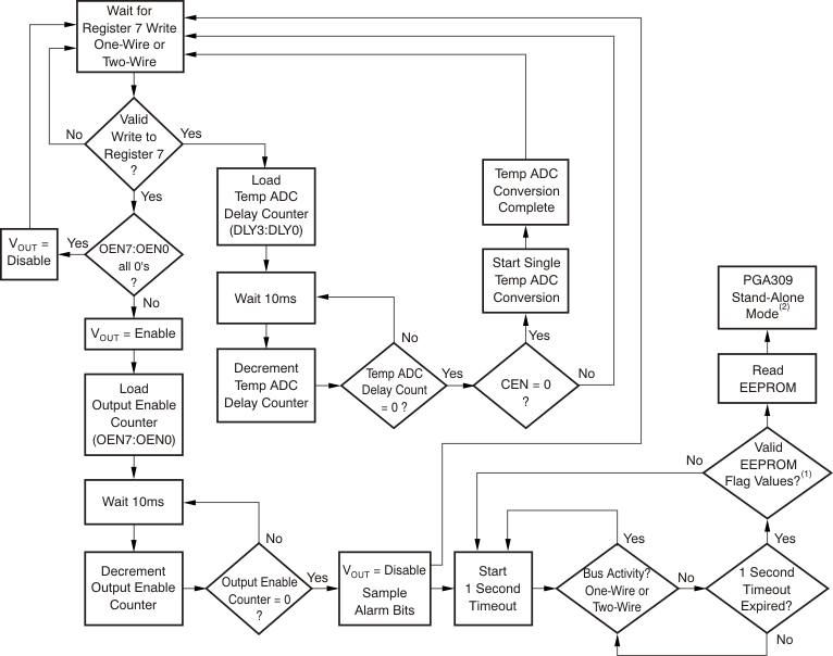
圖 4-16 詳細說明了輸出啟用/禁用狀態機。在初始 POR 時將等待 25ms 時間通過任一數字接口進行通信,以防止 PGA309 完成其 POR 序列并進入獨立模式。在 PGA309 通電并且任一數字接口(單線制或兩線制)可寫入寄存器 7 的任何時候,均可強制運行輸出啟用/禁用狀態機。向 OEN7:OEN0 寫入非零值將使 VOUT 立即啟用,并會將 OEN7:OEN0 值加載到輸出使能計數器中(十進制等效值 x 10ms = 初始輸出使能計數器值)。VOUT 保持啟用狀態,直到該初始輸出使能計數器值以 10ms 的增量遞減至 0。然后,VOUT 為禁用狀態,并開始一秒鐘的超時周期,在此周期內等待任一數字接口(三線制傳感器應用的 PRG 引腳)上的總線活動。只要 PRG 引腳上有活動,一秒超時周期便會持續復位。在一秒鐘無總線活動后,PGA309 將停止,狀態機將嘗試讀取 EEPROM。對于此校準過程,必須將無效數據存儲在 EEPROM 編程的標志值中,這樣可以防止讀取這些數據,而讀取這些數據有可能改變 PGA309 中的寄存器設置。這種情況下還會強制使 1 秒超時周期復位,并會留出在 PRG 上啟動和停止通信所需的時間。一旦 PGA309 中的所有寄存器已設置為所需的值,對寄存器 7 的另一次寫入將重新開始這個過程,因此可測量新的 VOUT 模擬值。

輸出啟用/禁用狀態機的第二部分是溫度 ADC 延遲。在校準期間,需要不同校準溫度下的溫度 ADC 轉換結果。這些讀數與相應校準溫度下測得的 VOUT 相結合,用于計算最終溫度系數以存儲在外部 EEPROM 查找表部分。要使用此功能,必須將溫度 ADC 設置為單啟動轉換模式(CEN = 0,寄存器 6 [10])。向寄存器 7 進行寫入后,溫度 ADC 延遲計數器中會加載 DLY3:DLY0 值(十進制等效值 x 10ms = 初始溫度 ADC 延遲計數器值)。該初始溫度 ADC 延遲計數器值以 10ms 的增量遞減至 0。達到 0 時,便會觸發一次溫度 ADC 轉換。無需向寄存器 6 [12](ADCS 位)進行額外寫入即可啟動該轉換。轉換完成后,狀態機的該分支將返回等待下一次有效的寄存器 7 寫入。
輸出啟用/禁用狀態機允許三線制傳感器應用針對 PGA309 + 傳感器組合,根據校準標準通過 PGA309 來測量溫度。此外,還允許通過 PGA309 測量整個壓力和溫度范圍內的 PGA309 + 傳感器特性。通過這些真實結果可以準確計算出查找表的溫度系數,從而逐個逐模塊實現精確的 PGA309 + 傳感器數字校準。
故障監測警報位的值會在禁用輸出之前立即鎖存,從而允許在工廠校準期間通過單線制接口讀取其值。
如果要將最終值編程到 EEPROM 中,最好在三線制傳感器應用中禁用單線制接口。這樣可以防止最終用途中的 VOUT 變化通過單線制接口(PRG 引腳)讀回到 PGA309 并可能被誤解為總線活動,進而導致 VOUT 被禁用。要禁用單線制接口,請在最終 EEPROM 編程寫入期間將 OWD 位設置為“1”。OWD(單線制禁用)位位于寄存器 4 [15] 中。在這次最終編程之后,與單線制接口(PRG 引腳)通信的唯一方法是對 PGA309 進行下電上電并在 33ms 內開始通信。