ZHCSG47D February 2017 – June 2025 TPS7B63-Q1
PRODUCTION DATA
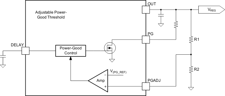
The PG pin is an open-drain output with an external pullup resistor to the regulated supply, and the PGADJ pin is a power-good threshold adjustment pin. Connecting the PGADJ pin to GND sets the power-good threshold value to the default, V(PG_TH). When VOUT exceeds the default power-good threshold, the PG output turns high after the power-good delay period has expired. When VOUT falls below V(PG_TH) – V(PG_HYST), the PG output turns low after a short deglitch time.
The power-good threshold is also adjustable from 1.1 V to 5 V by using an external resistor divider between PGADJ and OUT. The threshold can be calculated using Equation 1:

where
By setting the power-good threshold V(PG_ADJ), when VOUT exceeds this threshold, the PG output turns high after the power-good delay period has expired. When VOUT falls below V(PG_ADJ) – V(PG_HYST), the PG output turns low after a short deglitch time. Figure 6-1 shows typical hardware connections for the PGADJ pin and DELAY pin.
Figure 6-1 Adjustable Power-Good
Threshold