ZHCSYV6 September 2025 LM51770-Q1
PRODUCTION DATA
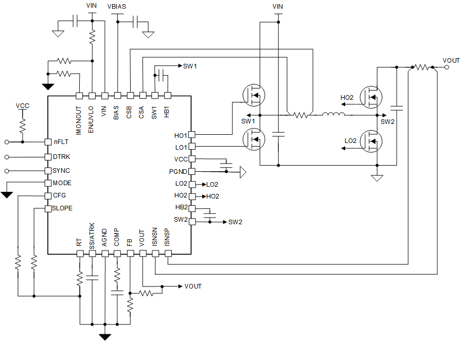
LM51770-Q1 是一款四開關降壓/升壓控制器。無論輸入電壓是高于、等于還是低于調節后的輸出電壓,該器件均可提供穩定的輸出電壓。在省電模式下,該器件具有低靜態電流,因此可在低輸出負載條件下實現高效率。在省電模式下,該器件支持在整個輸出電流范圍內實現接近 99% 的出色效率。LM51770-Q1 以固定的開關頻率運行,頻率是通過 RT 或 SYNC 引腳進行設置。在降壓、升壓和降壓/升壓運行期間,開關頻率保持不變。集成的可選平均電流監測器可幫助監測并限制 LM51770-Q1 的輸入和輸出電流。此功能還支持使用恒流 (CC) 和恒壓 (CV) 模式為備用電源元件(如電池或電容器)充電。
| 器件型號 | 封裝 (1) | 封裝尺寸(標稱值) |
|---|---|---|
| LM51770-Q1 | DCP038 | 9.7mm × 4.4mm |
