ZHCSYD2A June 2025 – October 2025 LM51772-Q1
PRODUCTION DATA
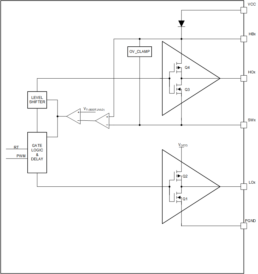
LM51772-Q1 具有四個內部邏輯電平 nMOS 柵極驅動器。這些驅動器可以維持降壓/升壓運行所需的兩個半橋的高頻開關。如果器件處于升壓或降壓模式,則另一個半橋高側開關需要持久導通。內部柵極驅動器通過共享來自另一個正在開關的半橋的電流來實現該功能。因此該器件可實現最小靜態電流,因為無需內部電荷泵。由于具有高驅動電流能力,LM51772-Q1 支持各種外部功率 FET 并且可以并聯運行這些 FET。
LO 和 HO 輸出受擊穿保護,可防止兩個輸出同時導通。如果降壓/升壓轉換器的 PWM 調制邏輯將 LOx 引腳關閉,則在滿足以下條件之前不會開啟 HOx 引腳:
柵極驅動器的高側電源電壓由一個額外的自舉 UVLO 比較器進行監測。該比較器會監測 SWx 和 HBx 之間的差分電壓。如果電壓降至閾值以下,降壓/升壓轉換器將關閉。在通過軟啟動方案達到正向閾值后,該器件會自動重新啟動。
此外,LM51772-Q1 還會監測 SWx 和 HBx 之間的上限電壓。如果該電壓超過鉗位電路的閾值電壓,LM51772-Q1 會激活內部電流源來拉低電壓。
死區時間值可通過寄存器 MFR_SPECIFIC_D6 寄存器字段說明中的 SEL_SCALE_DT、SEL_MIN_DEADTIME_GDRV 選擇。
如果在應用中未使用 I2C,也可以通過 CFG-PIN (表 7-6) 選擇 SEL_SCALE_DT。如果啟用,通常會將默認死區時間設置增加 15ns。
此外,可以讓高側和低側之間的轉換(死區)時間對頻率具有可選的依賴性。此功能可優化器件在低開關頻率高功率應用和高開關頻率低功率應用中硅 MOSFET Qg 的常見差異性能。啟用該選項后,當開關頻率設置為更高時,死區時間會更短。可使用寄存器 MFR_SPECIFIC_D6 寄存器字段說明中的寄存器 EN_CONST_TDEAD 啟用或禁用頻率依賴性。
