ZHCSKA3D September 2019 – November 2023 UCC21750-Q1
PRODUCTION DATA
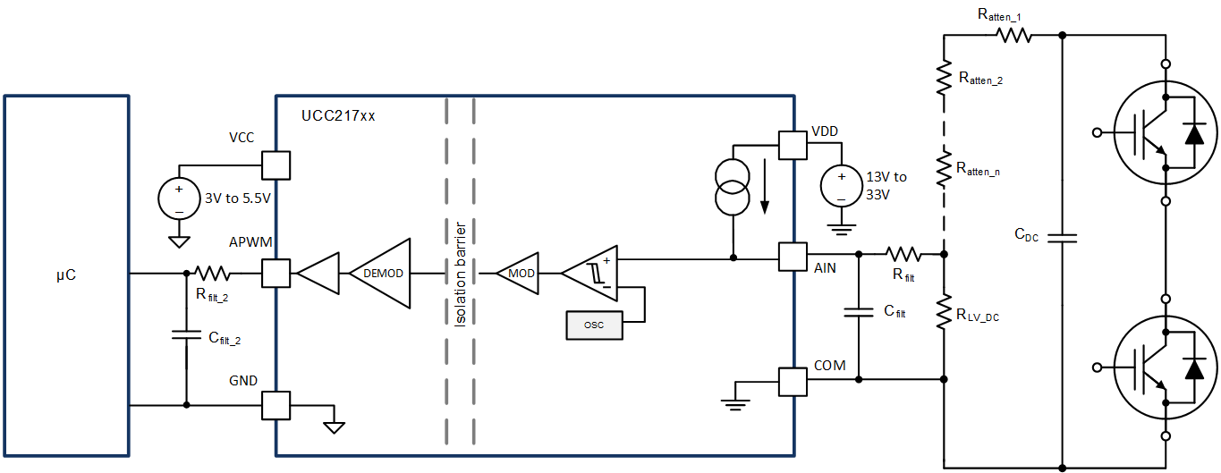
The AIN to APWM channel can be used for other applications such as the DC-link voltage sensing, as shown in Figure 9-12. The same filtering requirements as given above can be used in this case, as well. The number of attenuation resistors, Ratten_1 through Ratten_n, is dependent on the voltage level and power rating of the resistor. The voltage is finally measured across RLV_DC to monitor the stepped-down voltage of the HV DC-link which must fall within the voltage range of AIN from 0.6 V to 4.5 V. The driver must be referenced to the same point as the measurement reference, thus in the case shown below the UCC21750-Q1 is driving the lower IGBT in the half-bridge and the DC-link voltage measurement is referenced to COM. The internal current source IAIN must be taken into account when designing the resistor divider. The AIN pin voltage is:

Figure 9-12 DC-link Voltage Sensing
Configuration