In the case of a short-circuit and overload
current limit when the device interrupts current flow, the input inductance generates a
positive voltage spike on the input, and the output inductance generates a negative voltage
spike on the output. The peak amplitude of voltage spikes (transients) is dependent on the
value of inductance in series to the input or output of the device. Such transients can
exceed the absolute maximum ratings of the device if steps are not taken to address the
issue. Typical methods for addressing transients include:
- Minimize lead length and inductance into and out of the device.
- Use a large PCB GND plane.
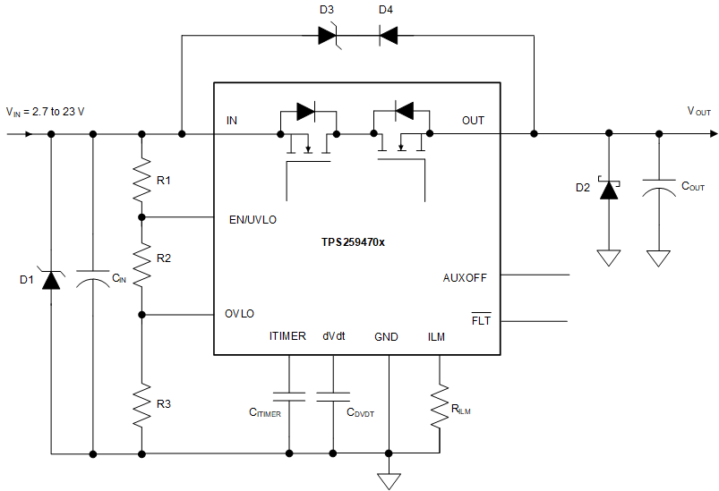
- Connect a Schottky diode from the OUT pin ground to absorb negative spikes.
- Connect a low ESR capacitor larger than 1 μF at the OUT pin very close to the
device.
- Use a low-value ceramic capacitor
CIN = 1 μF to absorb the energy and dampen the transients. The capacitor
voltage rating must be atleast twice the input supply voltage to be able to withstand
the positive voltage excursion during inductive ringing.
The approximate value of input
capacitance can be estimated with Equation 24:
Equation 24. 
where
- VIN is the nominal supply
voltage.
- ? ILOAD is the load
current.
- LIN equals the effective
inductance seen looking into the source.
- CIN is the capacitance
present at the input.
- Some applications can require the
addition of a Transient Voltage Suppressor (TVS) to prevent transients from exceeding the
absolute maximum ratings of the device. In some cases, even if the maximum amplitude of
the transients is below the absolute maximum rating of the device, a TVS can help to
absorb the excessive energy dump and prevent it from creating very fast transient voltages
on the input supply pin of the IC, which can couple to the internal control circuits and
cause unexpected behavior.
Note: If there
is a likelihood of input reverse polarity in the system, TI recommends to use a
bi-directional TVS, or a reverse blocking diode in series with the TVS.
- For applications such as USB-C ports
where a powered cable can be plugged to the output of the device, there can be excess
voltage stress from OUT to IN which exceeds the absolute maximum rating of the device. TI
recommends to add a TVS diode from OUT to IN to clamp the voltage to a safe level.
The circuit implementation with optional
protection components is shown in Figure 10-1.