ZHCSAF5A OCTOBER 2012 – September 2016 TPS51716
PRODUCTION DATA.
NOTE
Information in the following applications sections is not part of the TI component specification, and TI does not warrant its accuracy or completeness. TI’s customers are responsible for determining suitability of components for their purposes. Customers should validate and test their design implementation to confirm system functionality.
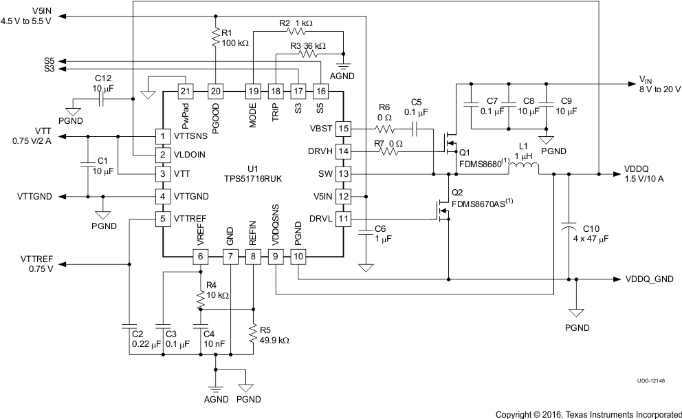
TPS51716 is typically used as step down converters, which converts a voltage from 3V- 28V to 0.7 V to 1.8 V output voltage and provide a total solution to memory system.
| REFERENCE DESIGNATOR | QTY | SPECIFICATION | MANUFACTURE | PART NUMBER |
|---|---|---|---|---|
| C8, C9 | 2 | 10 µF, 25 V | Taiyo Yuden | TMK325BJ106MM |
| C10 | 4 | 47 µF, 6.3 V | TDK | C2012X5R0J476M |
| L1 | 1 | 1 µH, 18.5 A, 2.3 mΩ | NEC Tokin | MPC1055L1R0C |
| Q1 | 1 | 30 V, 35 A, 8.5 mΩ | Fairchild | FDMS8680 |
| Q2 | 1 | 30 V, 42 A, 3.5 mΩ | Fairchild | FDMS8670AS |
To begin the design process, the user must know a few application parameters (see Table 4).
| PARAMETER | EXAMPLE VALUE |
|---|---|
| Input voltage range | 8 to 20 V |
| Output voltage | 1. 5 V |
| Transient response, 1.5-A load step | ΔVout = ±5% |
| Input ripple voltage | 400 mV |
| Output ripple voltage | 40 mV |
| Output current rating | 10A |
| Operating frequency | 670 kHz/ 500 kHz |
The following design procedure can be used to select component values for the TPS51716.
The external components selection is a simple process.
The output voltage is determined by the value of the voltage-divider resistor, R1 and R2. R1 is connected between VREF and REFIN pins, and R2 is connected between the REFIN pin and GND. Setting R1 to 10-kΩ is a good starting point. Determine R2 using Equation 5.

For an application using organic semiconductor capacitor(s) or specialty polymer capacitor(s) for the output capacitor(s), the output voltage ripple can be calculated as shown in Equation 6.

For an application using ceramic capacitor(s) as the output capacitor(s), the output voltage ripple can be calculated as shown in Equation 7.

The inductance value should be determined to yield a ripple current of approximately ¼ to ½ of maximum output current. Larger ripple current increases output ripple voltage and improves the signal-to-noise ratio and helps stable operation.

The inductor needs a low direct current resistance (DCR) to achieve good efficiency, as well as enough room above peak inductor current before saturation. The peak inductor current can be estimated in Equation 9.

Combining Equation 1 and Equation 2, RTRIP can be obtained using Equation 10.

Determine output capacitance to meet small signal stability as shown in Equation 11.

where