ZHCSX66A October 2024 – February 2025 LM251772
PRODUCTION DATA
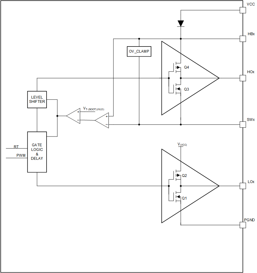
LM251772 具有四個內部邏輯電平 nMOS 柵極驅動器。這些驅動器可以維持降壓/升壓運行所需的兩個半橋的高頻開關。如果器件處于升壓或降壓模式,則另一個半橋高側開關需要持久導通。內部柵極驅動器通過共享來自另一個正在開關的半橋的電流來實現該功能。因此,由于無需額外的電荷泵,可以提供最小的靜態電流。由于具有高驅動電流能力,LM251772 可以支持各種外部功率 FET 并且可以并聯運行這些 FET。
LO 和 HO 輸出受擊穿保護,可防止兩個輸出同時導通。如果降壓/升壓轉換器的 PWM 調制邏輯將 LOx 引腳關閉,則在滿足以下條件之前不會開啟 HOx 引腳:
柵極驅動器的高側電源電壓由一個額外的自舉 UVLO 比較器進行監測。該比較器會監測 SWx 和 HBx 之間的差分電壓。如果電壓降至閾值以下,降壓/升壓轉換器將關閉。在通過軟啟動方案達到正向閾值后,該器件會自動重新啟動。
此外,LM251772 還會監測 SWx 和 HBx 之間的上限電壓。如果該電壓超過鉗位電路的閾值電壓,LM251772 會激活內部電流源來拉低電壓。
死區時間值可由寄存器表 9-14 中的 SEL_SCALE_DT、SEL_MIN_DEADTIME_GDRV 進行控制。
此外,可以讓高側和低側之間的轉換(死區)時間對頻率具有可選的依賴性。這樣可以解決硅 MOSFET Qg 在具有低開關頻率的高功率應用和具有高開關頻率的低功耗應用中常見的差異。啟用該選項后,當開關頻率設置為更高時,死區時間會更短。可以使用寄存器表 9-14 中的寄存器 EN_CONST_TDEAD 啟用或禁用頻率依賴性。
