ZHCAAM5D June 2010 – August 2021 TPS63000 , TPS63000-Q1 , TPS63010 , TPS63020 , TPS63020-Q1 , TPS63024 , TPS630250 , TPS63027 , TPS63030 , TPS63036 , TPS63050 , TPS63060 , TPS63070 , TPS63802 , TPS63805 , TPS63806 , TPS63807
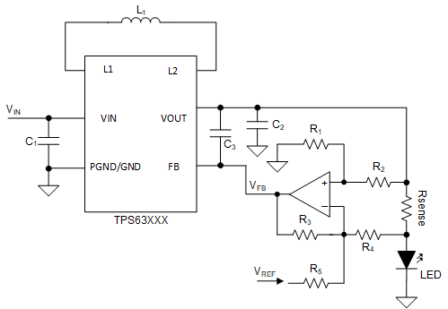
有些應用需要調節 LED 亮度。在安防攝像頭中,需要通過改變電流來對 LED 進行調光,避免在使用 PWM 調光時可能出現的滾動快門效應。否則,攝像頭會捕捉到閃爍。為此,該解決方案通過來自 MCU 或處理器的信號控制通過 LED 的電流。一種常用的方法是使用基準電壓來控制 LED 電流以實現調光功能。下面是一個使用 TPS63xxx 器件的原理圖。
圖 6-1 采用運算放大器的調光解決方案

較大的感測電壓可提供更好的信噪比。但是,功率損耗也會更大。這兩個方面必須一起考慮并相互妥協。
在某些情況下,系統需要更精確地控制 LED 電流以提供更小的電流。此時需要更大的增益或更大的感測電阻來滿足這一要求。更大的增益會導致放大器的失調電壓和偏置電流產生較大的偏置失調。一個缺點是,較大的 Rsense 會增加損耗并降低效率。
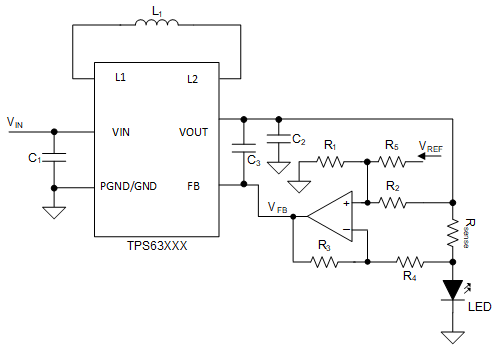
在這種情況下,本應用報告推薦使用 圖 6-2 所示的電路。該電路是從先前的解決方案衍生出來的,并有一點小的變化。不同之處在于將 R5 連接到運算放大器的正輸入端。在這種情況下,VREF 的增加會降低 ILED。對于該電路,增益會大幅降低。當電流較小時,無需僅放大 Vsense 來達到目標 VFB,因為 VREF 有助于提升電壓。
圖 6-2 另一種采用運算放大器的調光解決方案計算方法類似于前一種解決方案。如果 R3 = R1||R5 且 R2 = R4,則:


兩個電路都表現出了高效率,但第二種解決方案的效率略高。兩者都能通過簡單的電路設計和計算實現模擬調光。兩者都能很好地控制 LED 的電流,因此即使其中一個串聯的 LED 短路,它們也能正常工作。與僅調整 LED 占空比但保持 Vout 固定的非連續電流調光解決方案相比,這是另一個優點。
此外,對于最后一種調光解決方案,零 VREF 會引起最大的 LED 電流??赡苡斜匾谙到y中考慮這一點,因為這可能導致風險增加。