ZHCAAM4A October 2019 – August 2021 LM66100 , TPS63802 , TPS63805 , TPS63806
大多數降壓/升壓直流/直流轉換器允許器件電流反向流動。之所以出現這種情況是因為這些器件具有負電流能力。TPS63802 的典型負峰值電流目標設置為 0.9A。即使目標為負值,平均電流也低于峰值電流。
圖 2-6 峰值電流運行,反向電流為了允許反向電流流動,需要滿足兩個條件。首先,輸出電壓目標必須略低于施加的輸出電壓。

其中
其次,需要強制轉換器進入不斷開關的 PWM 模式。在 TPS63802 中,MODE 引腳需拉至 VIN。
如果這兩個條件都滿足,轉換器會嘗試通過汲取電流來調整輸出電壓。該電流會為輸入側的超級電容器充電,直到觸發輸入過壓保護特性,在 TPS63802 中,該觸發值通常為 5.7V。
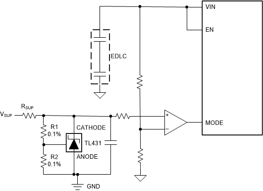
對于包含兩節電池的超級電容器設計,最大電壓通常為 5.4V。因此,需要實施外部電壓監控電路以停止充電。可通過將工作模式從強制 PWM 模式更改為 PFM 模式來停止充電。此設計使用一個簡單的電阻分壓器和一個運算放大器 (TLV522)。
圖 2-7 停止對備用電容充電的一般實現方案由于存在備用電容的漏電流、TPS63802 的靜態電流和通過電阻分壓器(R2、R3)的電流,超級電容器會緩慢放電。當電壓 VTH 下降至低于比較器的下限閾值時,MODE 引腳將恢復強制 PWM 模式,以便再次為超級電容器充電。圖 2-4 所示為在穩態運行中已充電的超級電容器的電壓。
圖 2-8 穩態條件下的備用電容器電壓在此設計中通過一個簡單的運算放大器 TLV522 實現了超級電容器電壓監控器。TLV522 沒有內部基準,因此使用 TLV431 生成 1.25V 基準。
圖 2-9 超級電容器電壓監控器的實現方案原理圖系統設計人員可能會因為幾個原因而選擇以低于 TPS63802 全部 1.2A 容量的電流為超級電容器充電,例如為了限制主系統電源的成本,或減少熱量積聚和散熱需求。為此,PMP30693 包含充電電流限制器功能。
INA181 電流感測放大器用于測量感測電阻上的電壓并輸出一個控制電壓。該電壓通過一個電阻連接到反饋引腳。它可以調整反饋電壓,使轉換器停止充電。這會限制平均電流。
圖 2-10 電流限制電路實現方案的簡化原理圖此參考設計能夠將充電電流限制在低至 50mA。

其中
可通過以下公式計算電流限值:
