SLAA946 April 2021 AFE10004

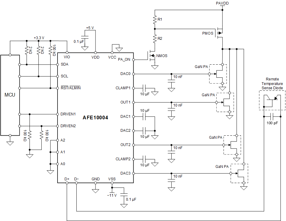
The AFE10004 is an integrated power amplifier biasing solution that integrates precision DACs with a temperature sensor to allow for closed-loop temperature compensation of four individual GaN or LDMOS FETs. The device features start-up and shutdown logic to control the input sequencing of the PA for safe power-up and power-down control. Also, it integrates low on-resistance (RON) switches to allow for fast switching between the VGS-on voltage and the pinch-off voltage.