ZHCSW48 July 2025 TPS2HC08-Q1
ADVANCE INFORMATION
斷開電感負載時,電感電抗會導致輸出電壓趨于負值。過高的負電壓會導致功率 FET 損壞。為了保護功率 FET,器件在漏極和源極之間實現了內部鉗位功能,即 VDS(clamp)。

在消磁期間 (tdecay),功率 FET 導通以進行電感能量耗散。總能量在高側開關中耗散。總能量包括電源的能量 (E(VS)) 和負載的能量 (E(load))。如果電阻與電感串聯,則部分負載能量會在電阻中耗散。

當電感負載關斷時,E(HSS) 會在器件上引起高熱應力。功率耗散的上限取決于器件的固有容量、環境溫度和電路板耗散條件。
圖 8-10 漏源鉗位結構
圖 8-11 電感負載關斷圖從高側開關的角度來看,E(HSS) 等于消磁期間的積分值。

當 R 大概等于 0 時,E(HSD) 可以簡單地表示為:

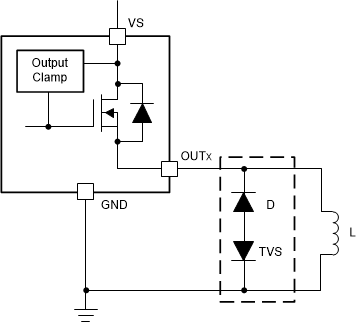
請注意,對于 PWM 控制的電感負載,建議添加如 圖 8-12 所示的外部續流電路,以保護器件免受重復性功率應力的影響。TVS 用于實現快速衰減。有關詳細信息,請參閱 圖 8-12。
圖 8-12 通過外部電路提供保護