ZHCSF87C May 2016 – September 2017 TPS22990
PRODUCTION DATA.
NOTE
Information in the following applications sections is not part of the TI component specification, and TI does not warrant its accuracy or completeness. TI’s customers are responsible for determining suitability of components for their purposes. Customers should validate and test their design implementation to confirm system functionality.
The input to output voltage drop in the device is determined by the RON of the device and the load current. The RON of the device depends upon the VIN and VBIAS condition of the device. See the RON specification in the Electrical Characteristics—VBIAS = 5 V table of this datasheet. Once the RON of the device is determined based upon the VIN and VBIAS conditions, use Equation 3 to calculate the input to output voltage drop.

where
It is recommended to use a capacitor between VIN and GND close to the device pins. This helps limit the voltage drop on the input supply caused by transient inrush currents when the switch is turned on into a discharged capacitor at the load. A 1-μF ceramic capacitor, CIN, is usually sufficient. Higher values of CIN can be used to further reduce the voltage drop. A CIN to CL ratio of 10 to 1 is recommended for minimizing VIN dip caused by inrush currents during startup, where CL is the load capacitance.
The maximum junction temperature should be limited to below 125°C. Use Equation 4 to calculate the maximum allowable dissipation, PD(max) for a given output load current and ambient temperature. RθJA is highly dependent upon board layout.

where
The PG output is an open drain signal which connects to a voltage source through a pull up resistor RPU. The PG signal can be used to drive the enable pins of downstream devices, EN. PG is active high, and its voltage is given by Equation 5.

where
VPG needs to be higher than VIH, MIN of the EN pin to be treated as logic high. The maximum RPU is determined by Equation 6.
When PG is disabled, with 1 mA current into PG pin (IPG = 1 mA), VPG,OL is less than 0.2 V and treated as logic low as long as VIL,MAX of the EN pin is greater than 0.2 V. The minimum RPU is determined by Equation 7.
RPU can be chosen within the range defined by RPU,MIN and RPU,MAX. RPU = 10 kΩ is used for characterization.
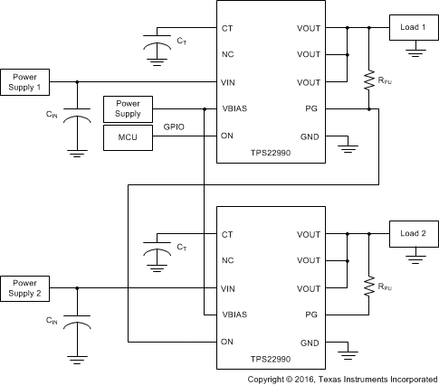
The TPS22990 has an integrated power good indicator which can be used for power sequencing. As shown in Figure 36, the switch to the second load is controlled by the PG signal from the first switch. This ensures that the power to load 2 is only enabled after the power to load 1 is enabled and the first switch is full load ready.
Figure 36. Power Sequencing
Any end equipment that is being powered from a battery has a need to reduce current consumption in order to maintain the battery charge for a longer time. The TPS22990 devices help to accomplish this reduction by turning off the supply to the downstream modules that are in standby state and significantly reduce the leakage current overhead of the standby modules as shown in Figure 37.
Figure 37. Standby Power Reduction
Figure 38 demonstrates how to use TPS22990 to limit inrush current to output capacitance.
Figure 38. Powering a Downstream Module
For this design example, use the input parameters shown in Table 4.
| DESIGN PARAMETER | EXAMPLE VALUE |
|---|---|
| VBIAS | 3.3 V |
| VIN | 1.05 V |
| CL | 10 μF |
| RL | None |
| Maximum acceptable inrush current | 100 mA |
When the switch is enabled, the output capacitors must be charged up from 0 V to VIN. This charge arrives in the form of inrush current. Inrush current can be calculated using Equation 8.

where
Minimum acceptable rise time can be calculated using the design requirements and the inrush current equation. See Equation 9.

The TPS22990 has very fast timing without a CT capacitor (CT). The typical rise time is 12 μs at VBIAS = 3.3 V, VIN = 1.05 V, RL = 10 Ω, and CL = 0.1 µF. As shown in Figure 39, the rise time is much smaller than 84 µs and the inrush current is 460 mA without CT. The CT for the required rise time must be calculated using Equation 1. For 84 µs, the calculated CT = 5259 pF. Figure 40 shows the inrush current is less than 100 mA with CT = 6800 pF.