ZHCSF87C May 2016 – September 2017 TPS22990
PRODUCTION DATA.
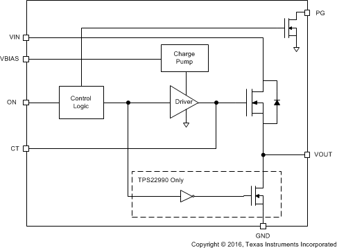
The TPS22990 device is a single channel load switch with a controlled adjustable turnon and integrated PG indicator. The device contains an N-channel MOSFET that can operate over an input voltage range of 0.6 V to 5.5 V and can support a maximum continuous current of 10 A. The wide input voltage range and high current capability enable the devices to be used across multiple designs and end equipment. 3.9-mΩ On-resistance minimizes the voltage drop across the load switch and power loss from the load switch.
The controlled rise time for the device greatly reduces inrush current caused by large bulk load capacitances, thereby reducing or eliminating power supply droop. The adjustable slew rate through CT provides the design flexibility to trade off the inrush current and power up timing requirements. Integrated PG indicator notifies the system about the status of the load switch to facilitate seamless power sequencing.
During shutdown, the device has very low leakage current, thereby reducing unnecessary leakages for downstream modules during standby. The TPS22990 has an optional 218-Ω On-chip resistor for quick discharge of the output when switch is disabled.
The ON pin controls the state of the load switch. Asserting the pin high enables the switch. The minimum voltage that guarantees logic high is 1.2 V. This pin cannot be left floating and must be tied either high or low for proper functionality.
The TPS22990 has controlled rise time for inrush current control. A capacitor to GND on the CT pin adjusts the rise time. Without any capacitor on the CT, the rise time is at its minimum for fastest timing. The voltage on the CT pin can be as high as 15 V; therefore the minimum voltage rating for the CT capacitor must be 25 V for optimal performance. An approximate equation for the relationship between CT, VIN and rise time when VBIAS is set to 5 V is shown in Equation 1. As shown in Figure 35, rise time is defined as from 10% to 90% measurement on VOUT.

where
Table 1 contains rise time values measured on a typical device. Rise times shown below are only valid for the power-up sequence where VIN and VBIAS are already in steady state condition before the ON pin is asserted high.
| CT (pF) | Rise Time (µs) at 25°C CL = 0.1 uF, CIN = 1 uF, RL = 10 Ω, VBIAS = 5 V |
||||
|---|---|---|---|---|---|
| VIN = 5 V | VIN = 3.3 V | VIN = 1.8 V | VIN = 1.05 V | VIN = 0.6 V | |
| 0 | 30.5 | 24.8 | 17.5 | 12.6 | 9.5 |
| 220 | 44.6 | 34 | 22.7 | 15.8 | 11.4 |
| 470 | 56.6 | 42.2 | 27.1 | 18.8 | 13.2 |
| 1000 | 85 | 61.1 | 38.9 | 25.2 | 17.9 |
| 2200 | 154.6 | 107 | 64.7 | 40.9 | 27.7 |
| 4700 | 284.6 | 193.5 | 114.4 | 72.8 | 48.1 |
| 10000 | 598.5 | 404.8 | 233.2 | 146.9 | 98.6 |
The TPS22990 has a power good (PG) output signal to indicate the gate of the pass FET is driven high and the switch is on with the On-resistance close to its final value (full load ready). The signal is an active high and open drain output which can be connected to a voltage source through an external pull up resistor, RPU. This voltage source can be VOUT from the TPS22990 or another external voltage. VBIAS is required for PG to have a valid output. Equation 2 below shows the approximate equation for the relationship between CT, VIN and PG turnon time (tPG,ON) when VBIAS is set to 5 V.

where
Table 2 contains PG turnon time values measured on a typical device.
| CT (pF) | Typical PG turnon time (us) at 25°C CL = 0.1 uF, CIN = 1 uF, RL = 10 Ω, VBIAS = 5 V, RPU = 10 kΩ |
||||
|---|---|---|---|---|---|
| VIN = 5 V | VIN = 3.3 V | VIN = 1.8 V | VIN = 1.05 V | VIN = 0.6 V | |
| 0 | 151.9 | 144.4 | 137.5 | 133.9 | 131.3 |
| 220 | 177.7 | 164.6 | 153.3 | 147.1 | 143.5 |
| 470 | 200.9 | 183.2 | 167.4 | 159.2 | 154.4 |
| 1000 | 257.2 | 227.8 | 202.5 | 189.5 | 181.3 |
| 2200 | 390.6 | 332.3 | 282.4 | 257.1 | 241.6 |
| 4700 | 636.4 | 525.6 | 429.8 | 382.7 | 353.3 |
| 10000 | 1239 | 999.8 | 792.4 | 689.4 | 627.4 |
The TPS22990 family includes an optional QOD feature. When the switch is disabled, a discharge resistor is connected between VOUT and GND. This resistor has a typical value of 218 Ω and prevents the output from floating while the switch is disabled.