ZHCSC43B January 2014 – April 2015 TAS2552
PRODUCTION DATA.
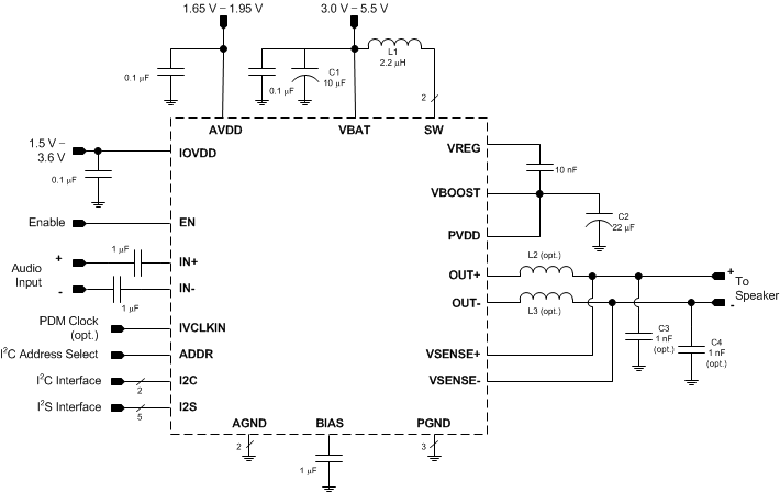
The TAS2552 is a digital or analog input high efficiency Class-D audio power amplifier with advanced battery current management and an integrated Class-G boost converter. In auto passthrough mode, the Class-G boost converter generates the Class-D amplifier supply rail. During low Class-D output power, the boost improves efficiency by deactivating and connecting VBAT directly to the Class-D amplifier supply. When high power audio is required, the boost quickly activates to provide louder audio than a stand-alone amplifier connected directly to the battery. To enable load monitoring, the TAS2552 constantly measures the current and voltage across the load and provides a digital stream of this information back to a processor.
Figure 50. Typical Application Schematic
| COMPONENT | DESCRIPTION | SPECIFICATION | MIN | TYP | MAX | UNIT |
|---|---|---|---|---|---|---|
| L1 | Boost Converter Inductor | Inductance, 20% Tolerance | 2.2 | µH | ||
| Saturation Current | 2.6 | A | ||||
| L2, L3 | EMI Filter Inductors (optional) | Impedance at 100MHz | 120 | Ω | ||
| DC Resistance | 0.095 | Ω | ||||
| DC Current | 1.5 | A | ||||
| Size | 0402 | EIA | ||||
| C1 | Boost Converter Input Capacitor | Capacitance, 20% Tolerance | 10 | µF | ||
| C2 | Boost Converter Output Capacitor | Type | X5R | |||
| Capacitance, 20% Tolerance | 22 | 47 | µF | |||
| Rated Voltage | 16 | V | ||||
| Capacitance at 8.5 V derating | 7 | µF | ||||
| C3, C4 | EMI Filter Capacitors (optional, must use L2, L3 if C3, C4 used) | Capacitance | 1 | nF |
| DESIGN PARAMETER | EXAMPLE VALUE |
|---|---|
| Audio Input | Digital Audio, I2S |
| Current and Voltage Data Stream | Digital Audio, I2S |
| Mono or Stereo Configuration | Mono |
| Max Output Power at 1% THD+N | 3.3 |
The choice of digital or analog audio input is driven by system specific considerations. However, since a digital audio interface will typically be used to send current and voltage data from the TAS2552 to a system processor, using a bidirectional I2S interface is likely to be the best choice.
If a digital audio input is used, the analog inputs, IN+ and IN-, should be shorted together, and not tied to ground.
In this application, the device is assumed to be operating in mono mode. See General I2C Operation for information on changing the I2C address of the TAS2552 to support stereo operation. Mono or stereo configuration does not impact the device performance.
The boost converter requires three passive devices that are labeled L1, C1 and C2 in Figure 50 and whose specifications are provided in Table 12. These specifications are based on the design of TAS2552 and are necessary to meet the performance targets of the device. In particular, L1 should not be allowed to enter in the current saturation region.
Specifically, the product of L1 and C2 (derated value at 8.5 V) has to be greater than 10e-12 for boost stability after accounting worst case variation of L1 and C2. To satisfy sufficient energy transfer, L1 needs to be > 2 µH at the boost switching frequency (~1.75 MHz). Minimum C2 (derated value at 8.5 V) should be > 4 µF for Class-D power delivery specification. The saturation current for L1 should be > ILIM to deliver Class-D peak power.
The TAS2552 supports edge-rate control to minimize EMI, but the system designer may want to include passive devices on the Class-D output devices. These passive devices that are labeled L2, L3, C3 and C4 in Figure 50 and their recommended specifications are provided in Table 12. If C3 and C4 are used, they must be placed after L2 and L3 respectively to maintain the stability of the output stage.

| AGC=OFF, Gain = 15 dB |

| AGC=OFF, Gain = 15 dB, Pout = 1 W |

| Class D output and EN pulled low |
Using the analog audio input is very similar to the digital audio input case in Typical Application - Digital Audio Input, and this section will only discuss the differences from the digital input configuration.
Figure 55. Typical Application Schematic
| DESIGN PARAMETER | EXAMPLE VALUE |
|---|---|
| Audio Input | Analog |
| Current and Voltage Data Stream | Digital Audio, I2S |
| Mono or Stereo Configuration | Mono |
| Max Output Power at 1% THD+N | 3.3 |
In this application, system considerations require the use of an analog audio input. Note that a digital audio interface, such as I2S, still needs to be connected to send current and voltage data from the TAS2552 to a system processor.
The analog inputs to TAS2552 should be ac-coupled to the device terminals to allow decoupling of signal source's common mode voltage with that of TAS2552's common mode voltage. The input coupling capacitor in combination with the selected input impedance of TAS2552 forms a high-pass filter.
Figure 56. Analog Input Connection
For high fidelity audio playback, it is desirable to keep the cutoff frequency of the high pass filter below the minimum reproducible frequency of the speaker. For example, a 1 µF capacitor connected to the differential analog inputs with input resistance 10 kΩ results in a cutoff frequency of 16 Hz.

| AGC=OFF, Gain = 15 dB, f = 1 kHz |

| AGC=OFF, Gain = 15 dB |
This application is the same as Typical Application - Analog Audio Input, except that in this case the boost current limit is set to the maximum value of 3.1 A and the boost inductor needs to be chosen appropriately. See Configurable Boost Current Limit (ILIM) for instructions on setting the boost current limit. The same boost current limit and resulting capacitor change can be used for digital audio input as well.
For schematic, see Figure 55.
| COMPONENT | DESCRIPTION | SPECIFICATION | MIN | TYP | MAX | UNIT |
|---|---|---|---|---|---|---|
| L1 | Boost Converter Inductor | Inductance, 20% Tolerance | 2.2 | µH | ||
| Saturation Current | 3.1 | A | ||||
| L2, L3 | EMI Filter Inductors (optional) | Impedance at 100MHz | 120 | Ω | ||
| DC Resistance | 0.095 | Ω | ||||
| DC Current | 1.5 | A | ||||
| Size | 0402 | EIA | ||||
| C1 | Boost Converter Input Capacitor | Capacitance, 20% Tolerance | 10 | µF | ||
| C2 | Boost Converter Output Capacitor | Type | X5R | |||
| Capacitance, 20% Tolerance | 22 | 47 | µF | |||
| Rated Voltage | 16 | V | ||||
| Capacitance at 8.5 V derating | 7 | µF | ||||
| C3, C4 | EMI Filter Capacitors (optional, must use L2, L3 if C3, C4 used) | Capacitance | 1 | nF |
| DESIGN PARAMETER | EXAMPLE VALUE |
|---|---|
| Audio Input | Analog |
| Current and Voltage Data Stream | Digital Audio, I2S |
| Mono or Stereo Configuration | Mono |
| Max Output Power at 1% THD+N | 4.0 |
The Design Procedure is the same as in Detailed Design Procedure.

| AGC=OFF, Gain = 15 dB, f = 1 kHz, VBAT = 4.2 V |
To configure the TAS2552, follow these steps.