ZHCSFU9A November 2016 – November 2017 MUX506 , MUX507
PRODUCTION DATA.
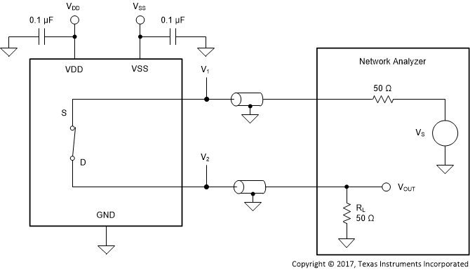
Bandwidth is defined as the range of frequencies that are attenuated by less than 3 dB when the input is applied to the source pin of an on-channel, and the output measured at the drain pin of the MUX50x. Figure 35 shows the setup used to measure bandwidth of the mux. Use Equation 4 to compute the attenuation.
Figure 35. Bandwidth Measurement Setup