ZHCSLM9B August 2020 – May 2024 LP8866S-Q1
PRODUCTION DATA
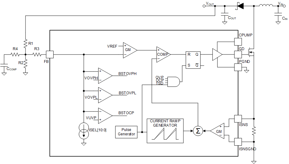
The device has internal compensation network to keep the DC-DC control loop in good stability in most cases. However, an additional external compensation network could also be added on FB-pin to offer more flexibility in loop design or solving some extreme use-cases.
Figure 6-7 External Compensation
NetworkThis network will create one additional pole and one additional zero in the loop.


It could be noted that R3 doesn't take part in the compensation. So this external compensation network could be both used in two-divider netwrok and T-divider network with no equation change.
In real application, for example, when DC-DC loop has stability concern, putting the additional pole in 1kHz and the additional zero in 2kHz will suppress the loop gain by approximately 6dB after 2kHz. This will benefit gain margin and phase margin a lot.