ZHCSXJ3A December 2024 – August 2025 LM51770 , LM517701
PRODUCTION DATA
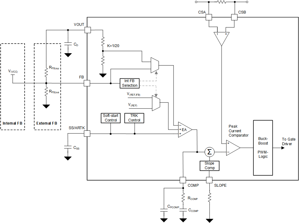
LM51770x 有一個內部誤差放大器 (EA) 可以調節輸出電壓。輸出電壓通過外部電阻器在 FB 引腳上被檢測到,這些電阻器決定了目標或標稱輸出電壓。EA 的基準將構成軟啟動和模擬輸出電壓跟蹤引腳 (SS/ATRK)。COMP 引腳是內部 gm 級的輸出,并連接到外部補償網絡。補償網絡上的電壓是器件內部峰值電流控制環路的標稱值。
通過將 FB 引腳連接到高于內部反饋選擇閾值的電壓(例如,V(VCC)),該器件在啟動期間鎖存內部電壓反饋分壓器配置。該器件以固定輸出電壓(通常為 24V)工作。

請使用以下公式來計算外部元件:
外部反饋:
內部反饋:
內部和外部反饋通用:
對于大多數應用,TI 建議在補償的帶寬選擇方面遵循以下指南。
帶寬 (f(BW)) 的硬性限制是升壓模式下的右半平面零點:
最大推薦帶寬需要在以下邊界內:
根據升壓的主導極點來確定補償零點 (fCZ) 的位置。
由于誤差放大器的精確實現,LM51770x COMP 引腳上的電壓可準確反映電感器的標稱峰值電流值。圖 8-15 展示了 FPWM 模式下誤差放大器的控制 V/I 特性。可以參考此信息來實施需要進行內部電流環路調節的應用設計。
