ZHCSDN7B March 2015 – May 2015 UCD7138
PRODUCTION DATA.
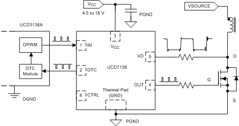
UCD7138 器件是一款具有體二極管導通感測和報告功能的 4A/6A 單通道金屬氧化物半導體場效應晶體管 (MOSFET) 驅動器,這款高性能驅動器可使德州儀器的 UCD3138A 數字脈寬調制 (PWM) 控制器實現高級同步整流 (SR) 控制。 這款器件包含高速柵極驅動器、體二極管導通感測電路和導通延遲優化電路。 該器件非常適合需要優化 SR 死區的高功率、高效率隔離式轉換器應用。
UCD7138 器件具備 4A 峰值拉電流和 6A 峰值灌電流非對稱軌到軌驅動能力。 短暫的傳播延遲以及上升和下降時間使得該器件在高頻條件下能夠高效運行。 該器件內置一個閾值為 –150mV 的高速比較器,可檢測體二極管的導通情況并將該信息報告給 UCD3138A 數字電源控制器。 UCD7138 器件能夠感測短至 10ns 的體二極管導通時間。 UCD7138 器件將對 SR 導通邊沿進行優化。 UCD3138A 數字電源控制器將分析由 UCD7138 DTC 引腳報告的體二極管導通信息,從而對 SR 關斷邊沿進行優化。
這一芯片組可最大限度縮短體二極管的導通時間以實現系統效率最大化,同時兼具穩定而快速的負電流保護和簡單接口優勢。
| 器件型號 | 封裝 | 封裝尺寸(標稱值) |
|---|---|---|
| UCD7138 | WSON (6) | 3.00mm × 3.00mm |

