ZHCSDH6B December 2014 – March 2015 UCC28063A
PRODUCTION DATA.
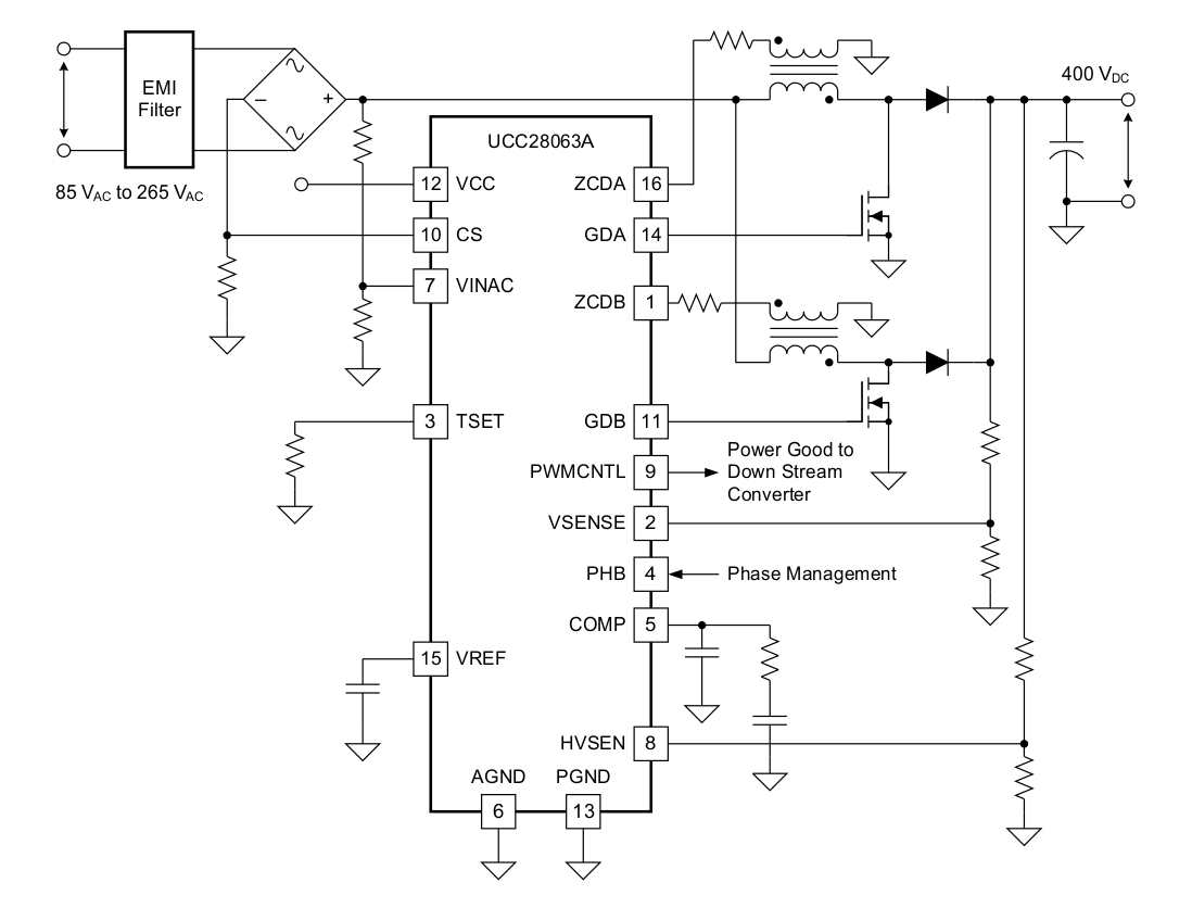
該器件的特性與 UCC28063 幾乎相同,只不過刪除了 TSET 引腳開路/短路故障檢測和 CS 引腳開路故障檢測特性。 在某些應用中,當交流電源上出現快速瞬變、浪涌或脈沖噪聲時,會有大量電壓噪聲耦合到 TSET 或 CS 引腳上。而刪除上述兩個故障檢測特性可提升噪聲抑制性能,從而為這類應用提供更強的“承受能力”。
| 器件型號 | 封裝 | 封裝尺寸(標稱值) |
|---|---|---|
| UCC28063A | SOIC (16) | 9.90mm x 3.91mm |

