ZHCSB68A June 2013 – December 2014 TMP451
PRODUCTION DATA.
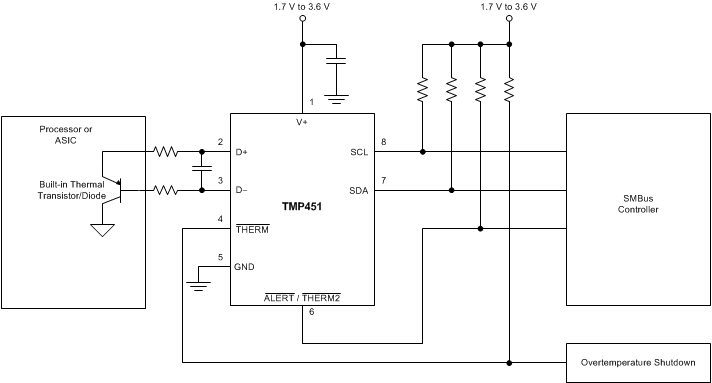
TMP451 器件是一款高精度低功耗遠程溫度傳感器監控器,內置有一個本地溫度傳感器。 這類遠程溫度傳感器通常采用低成本離散式 NPN 或 PNP 晶體管,或者基板熱晶體管或二極管,這些器件都是微處理器、微控制器或 FPGA 的組成部件。 本地和遠程傳感器均用 12 位數字編碼表示溫度,分辨率為 0.0625°C。 對于本地和遠程溫度傳感器,在典型運行范圍內,溫度精度為 ±1°C(最大值)。 此兩線制串口接受 SMBus 通信協議。
諸如串聯電阻抵消、可編程非線性因子(η 因子)、可編程偏移、可編程溫度限制和一個可編程數字濾波器等的高級特性被組合在一起以提供一個具有更佳準確度和抗擾度的穩健耐用熱度監控解決方案。
TMP451 器件適用于多個位置和多種汽車子系統中的高精度溫度測量。 此器件的額定運行電源電壓范圍為 1.7V 至 3.6V,額定工作溫度范圍為 -40°C 至 125°C。
| 器件型號 | 封裝 | 封裝尺寸(標稱值) |
|---|---|---|
| TMP451 | WSON (8) | 2.00mm x 2.00mm |
