ZHCSJ45E December 2018 – August 2023 LM5155 , LM51551
PRODUCTION DATA
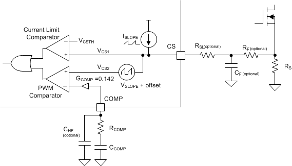
該器件具有低側電流檢測功能,并提供固定和可選的可編程斜率補償斜坡,有助于防止高占空比下的次諧波振蕩。對于 PWM 操作時檢測到的電感器電流輸入端,添加固定和可編程斜率補償斜坡,而對于一般檢測到的電感器電流輸入端,只添加可編程斜率補償斜坡(請參閱圖 9-17)。要在輸入電源電壓范圍內進行精確的峰值電流限制操作,TI 建議僅使用固定斜率補償(請參閱圖 8-5)。
該器件可使用外部斜率電阻 (RSL) 和斜率為 30μA × fRT 的鋸齒電流源生成可編程斜率補償斜坡。此電流從 CS 引腳流出。
圖 9-17 電流檢測和斜率補償
圖 9-18 PWM 比較器輸入端的斜率補償斜坡 (a)
圖 9-19 電流限制比較器輸入端的斜率補償斜坡 (b)使用方程式 6 計算峰值斜率電流 (ISLOPE) 的值,使用方程式 7 計算峰值斜率電壓 (VSLOPE) 的值。


其中
根據峰值電流模式控制理論,斜率補償斜坡的斜率必須大于檢測到的電感器電流下降斜率的至少一半,以防止高占空比下的次諧波振蕩。因此,升壓拓撲中斜率補償的最小值應滿足以下不等式:

其中
涵蓋非理想因素的建議裕度值為 1.2。如果需要,可以添加 RSL 以進一步增加補償斜坡的斜率。通常,檢測到的電感器電流下降斜率的 82% 是最佳斜率補償量。要達到檢測到的電感器電流下降斜率的 82%,RSL 值的計算如方程式 9 所示。

如果不使用時鐘同步,則 fSW 頻率等于 fRT 頻率。如果使用時鐘同步,則 fSW 頻率等于 fSYNC 頻率。RSL 電阻的最大值為 2kΩ。