ZHCA916A December 2017 – August 2024 ADS8900B , ADS8910B , INA240 , OPA320 , REF50 , REF50E , THS4551
| 檢測電阻器電流 | INA 輸出、放大器輸入 | ADC 輸入 | 數字輸出 ADS8910B |
|---|---|---|---|
| 最小電流 = ±50mA | 輸出 = ±10mV | VoutDif = ±21.3mV | 233H 56310,3FDCBH -5640 |
| 最大電流 = +10A | 輸出 = ±2V | VoutDif = ±4.3V | 1B851H 11272210 247AEH -11272210 |
| Vs | Vee | Vref | Vcm |
|---|---|---|---|
| 5.3V <Vs <5.5V | 0V | 5V | 2.5V |
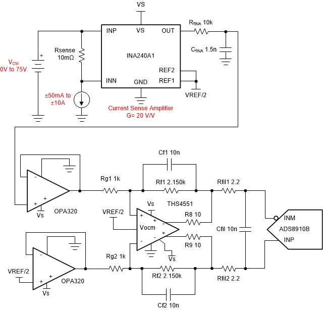
該單電源電流檢測解決方案可以在分流電阻器上測量 ±50mA 至 ±10A 范圍內的電流信號。電流檢測放大器可以在 0V 至 75V 的寬共模電壓范圍內測量分流電阻器。全差分放大器 (FDA) 執行單端至差分轉換,并以 1MSPS 的最大數據速率驅動范圍為 ±5V 的 SAR ADC 差分輸入。可以調整“元件選擇”部分中的值,以允許不同的電流水平。
該電路實施方案適用于需要精確測量電壓的應用,例如電池維護系統、電池分析儀、電芯化成和測試設備、自動測試設備 以及無線基站中的遠程無線電單元 (RRU)。

| 誤差分析 | 計算值 | 仿真值 | 測得值 |
|---|---|---|---|
| 瞬態 ADC 輸入趨穩 | > 1LSB > 38μV | 6.6μV | 不適用 |
| 噪聲(ADC 輸入端) | 221.8μV rms | 207.3μV rms | 227μV rms |
| 帶寬 | 10.6kHz | 10.71kHz | 10.71kHz |
下圖展示了 –10A 至 +10A 輸入的線性輸出響應。

帶寬被仿真為 10.5kHz,增益為 32.66dB,這意味著 43V/V 的線性增益 (G = 20×2.15V/V)。

以下簡化噪聲計算方法用于進行粗略估算。由于電流檢測放大器 INA240 是主要的噪聲源,因此在噪聲估算中忽略了 OPA320 緩沖器和 THS4521 的噪聲貢獻。我們在此計算中忽略電阻器噪聲,因為在頻率大于 10.6kHz 的情況下此噪聲會衰減。
注意,計算結果與仿真結果匹配良好。如需了解放大器噪聲計算的詳細理論,請參閱噪聲 - 實驗室;如需了解數據轉換器噪聲,請參閱 ADC 噪聲測量、方法和參數。

以下仿真顯示了趨穩至 10V 直流輸入信號(ADC 差分輸入信號 +4.3V)的情況。該類型的仿真表明已正確選擇采樣保持反沖電路。如需了解該主題的詳細理論,請參閱最終 SAR ADC 驅動器仿真。

| 器件 | 主要特性 | 鏈路 | 類似器件 |
|---|---|---|---|
| ADS8910B(1) | 18 位分辨率,1Msps 采樣率,集成基準緩沖器,全差分輸入,Vref 輸入范圍為 2.5V 至 5V | 具有內部 VREF 緩沖器、內部 LDO 和增強型 SPI 接口的 18 位 1MSPS 單通道 SAR ADC | 精密 ADC |
| INA240 | 高側和低側、雙向、零漂移電流檢測放大器,增益誤差 = 0.20%,增益= 20V/V,寬共模 = –4V 至 80V | 具有增強型 PWM 抑制功能的 -4V 至 80V、雙向、超精密電流檢測放大器 | 儀表放大器 |
| THS4551 | 全差分放大器 (FDA),150MHz 帶寬,軌到軌輸出,VosDriftMax = 1.8μV/°C,en = 3.3nV/rtHz | 低噪聲精密 150MHz 全差分放大器 | 運算放大器 |
| OPA320 | 20MHz 帶寬,軌到軌(具有零交叉失真),VosMax = 150μV,VosDriftMax = 5μV/C,en = 7nV/rtHz | 精密、零交叉、20MHz、0.9pA Ib、RRIO、CMOS 運算放大器 | 運算放大器 |
| REF5050 | 3ppm/°C 漂移,0.05% 初始精度,4μVpp/V 噪聲 | 5V、3μVpp/V 噪聲、3ppm/°C 溫漂、精密串聯電壓基準 | 串聯電壓基準 |
德州儀器 (TI),ADS8900B 設計文件,軟件支持