ZHCA886A January 2019 – September 2024 DAC8871 , OPA211 , OPA828 , REF6050
| DAC 輸出范圍 | DAC VREFH 輸入電壓 | DAC VREFL 輸入電壓 |
|---|---|---|
| -5V 至 5V | 5V | -5V |
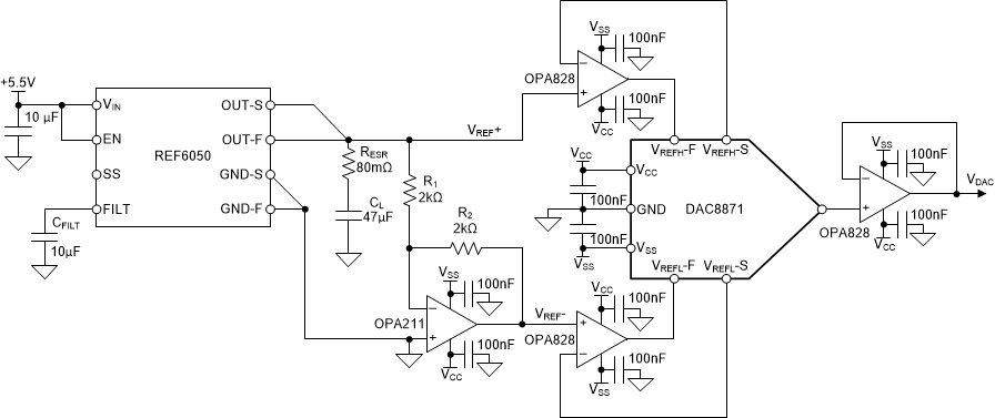
磁共振成像 (MRI) 機 和任意波形發生器 (AWG) 等應用中使用的高精度數模轉換器 (DAC) 通常需要高精度電壓基準。這些系統常見問題的原因是 DAC 的基準輸入端存在不需要的串聯電阻。當 R-2R 電阻梯的輸入電流根據 DAC 輸入代碼變化時,該電阻將在它們兩端產生取決于該代碼的電壓。最終結果是基準電壓似乎會根據 DAC 代碼而變化,這將導致弓形積分非線性誤差曲線。
為了解決該問題,高精度 DAC 通常為每個基準輸入(VREFH 和 VREFL)提供基準強制和檢測引腳。雖然這些引腳本質上只是與 R-2R 電阻梯基準輸入節點的兩個并聯連接(每個連接都有各自的串聯電阻),但添加外部單位增益基準緩沖器可以使放大器對節點上的電壓進行補償。流入運算放大器反相輸入的小偏置電流將在檢測輸入的串聯電阻上產生最小電壓,而運算放大器的輸出可以提供 R-2R 電阻梯所需的電流。


DAC8871 的典型輸出阻抗約為 6.25kΩ,假設在室溫下運行,其熱噪聲可通過以下公式進行計算:

當 DAC 更改代碼時,基準緩沖器必須能夠快速提供 R-2R 電阻梯所需的瞬態電流。鑒于 DAC8871 的架構,當 DAC 從零或滿標度代碼轉換為中標度時,會出現最大瞬態電流。可以使用 VREFH 和 VREFL 輸入之間的電流源來對該瞬變進行仿真。以下仿真顯示了使用 OPA828 和 OPA227 仿真的電流瞬態期間的差分基準電壓。這表明 OPA828 降低了基準誤差幅度和持續時間。

電路產生的總噪聲如以下仿真所示。基準、反相放大器和基準緩沖器均會導致噪聲。請注意,由于反相放大器及其反饋網絡中分立式電阻器的作用,VREF- 輸入具有更大的噪聲。

| 器件 | 主要特性 | 鏈路 | 其他可能的器件 |
|---|---|---|---|
| DAC8871 | 16 位、單通道、串行接口、高電壓、雙極輸出 DAC | 16 位、單通道、串行接口、±18V(高電壓雙極性)輸出 DAC | 精密 DAC (≤10MSPS) |
| OPA828 | 低偏移、低漂移、低噪聲、45MHz 帶寬、JFET 輸入運算放大器 | 高速(45MHz 和 150V/μs)、36V、低噪聲 (4nV/√Hz) RRO JFET 運算放大器 | 精密運算放大器 (Vos < 1mV) |
| OPA221 | 低功耗、1.1nV/√Hz 噪聲、高性能運算放大器 | 1.1nV/rtHz 噪聲、低功耗、精密運算放大器 | 精密運算放大器 (Vos < 1mV) |
| REF6050 | 低噪聲、高精度、5V 輸出電壓基準 | 具有集成緩沖器和使能引腳的 5V、5ppm/°C 高精度電壓基準 | 串聯電壓基準 |