SSZTCB9 august 2015 LP2951 , TPS717
With the Internet of Things (IoT) taking our homes and work by storm, we find more and more appliances and systems integrating electronics and allowing us to access them from virtually anywhere in the world. But with so many devices being connected in our homes and offices, we are spending an incredible amount of standby power. What can we do to make our thermostats, doors, bells, security systems and televisions, more efficient, while keeping the same connectivity intact? Would you believe me if I told you that a simple linear regulator (LDO) could be the answer? Below are the key reasons why.
Many designs in our living and working spaces heavily rely on sensors to provide an accurate functionality. Many of these sensors need to resolve fractions of degrees, detect minor amounts of chemicals or gases and measure miniscule amounts of liquids. Since efficiency is critical to sensing, we need to integrate a switch mode power supply (SMPS) to achieve a higher than 80% efficiency. Unfortunately by integrating a switching regulator, we create external factors like voltage swings that negatively affect the sensors’ functionality.
Typically, we add an LDO at the output of our SMPS to solve this problem. The LDO reduces the overall efficiency of our power design; however, it allows us to maintain 70% efficiency, which is an improvement in the overall performance compared to a full linear solution, which will be in the range of 10-20%. LDOs also feature power supply rejection (PSR). PSR helps with the power fluctuations, so the fluctuations no longer affect the sensors because the LDO acts as a filter. Let’s use the TPS717 LDO as an example.
Figure 1 TPS717 power supply rejectionSince most sensor hubs and subsystems require a low current, we can use the case of the 10mA load to analyze our signal. If we assume we are operating at 2.1Mhz, the TPS717 has an excess of 40dB of PSR, which means that the LDO only reflects a ripple of less than 100 times than that of the SMPS.
With efficiency out of the way, we now focus on the lower power aspect of our system and reduce our overall standby power. In order to calculate the power dissipated by an LDO, we have to look at the voltage drop between input and output and the current our LDO is supplying:

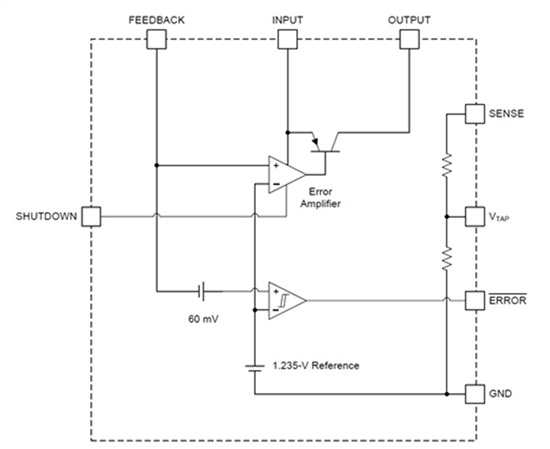
Although the impact that our LDO could make to the overall power consumption is not apparent, many LDOs, like the LP2951, have a shutdown feature that allows to turn off the current supply to the system.
Figure 2 Functional Diagram for the
LP2951While in shutdown mode the power losses in the system are only limited to the shutdown current:

Using the LP2951 as our example and using its shutdown current as an example, we can reduce our power loss by a factor of 1,000.
Does this mean that we can rely on LDOs to make our power design much more efficient? Not alone. A system’s efficiency is really affected by the overall design. But by adding the right LDOs, we can ensure that we provide a clean power rail to the many sensors our design relies on, and we can make sure the sensors only consume power when we need to.
Can you come up with other ideas to make this a better design? Let me know in the comments below.
Also, feel free to check out our white papers and blogs to learn more about TI’s LDOs: