SNOA483B March 2007 – December 2021 LM26400Y

| Item | Designator | Description | Manufacturer | Part No. | Qty. |
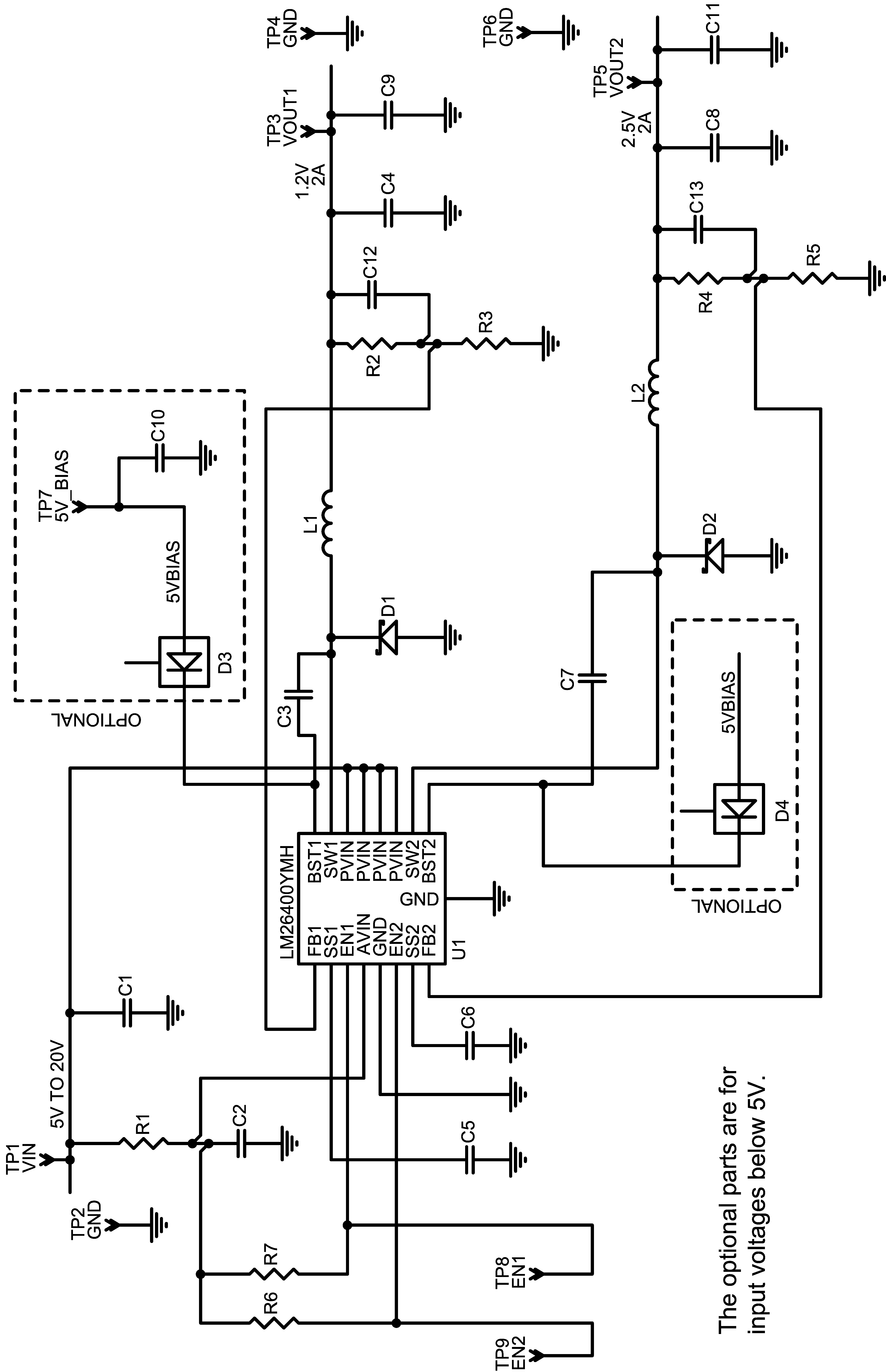
| 1 | C5, C6, C12, C13 | 0.022μF, 6.3V, X5R, 10%, 0402 | Kemet | C0402C223K9PACTU | 4 |
| 2 | C2, C3, C7 | 0.1μF, 25V, X5R, 10%, 0402 | Taiyo Yuden | TMK105BJ104KV-F | 3 |
| 3 | C1 | 10μF, 25V, X5R, 20%, 1210 | Taiyo Yuden | TMK325BJ106MM-T | 1 |
| 4 | C11 | 47μF, 6.3V, X5R, 20%, 1210 | Taiyo Yuden | JMK325BJ476MM-T | 1 |
| 5 | C4 | 100μF, 6.3V, X5R, 20%, 1210 | Taiyo Yuden | JMK325BJ107MM-T | 1 |
| 6 | D1, D2 | 2A, 30V, SMB | IR | 20BQ030TRPBF | 2 |
| 7 | L1 | 5μH, 2.2A, 23mΩ, 7x7x2.8mm3 | Sumida | CDRH6D26NP-5R0NC | 1 |
| 8 | L2 | 8.7μH, 2.2A, 25mΩ, 7x7x4mm3 | Sumida | CDRH6D38NP-8R7NC | 1 |
| 9 | R1 | 4.7Ω, 1%, 0402 | Vishay | CRCW04024R70FNED | 1 |
| 10 | R2, R3, R5 | 5.9kΩ, 1%, 0402 | Vishay | CRCW040259R0FKED | 3 |
| 11 | R4, R6, R7 | 18.7kΩ, 1%, 0402 | Vishay | CRCW0402187RFKED | 3 |
| 12 | TP1-TP6 | 0.094" Diameter Solder Terminal | Cambion | 160-1026-02-01-00 | 6 |
| 13 | U1 | Dual 2A, 20V, 500kHz PWM Switcher, HTSSOP-16 | TI | LM26400 | 1 |