KOKY031B September 2021 – April 2023 BQ25125 , LM5123-Q1 , LMR43610 , LMR43610-Q1 , LMR43620 , LMR43620-Q1 , TPS22916 , TPS3840 , TPS62840 , TPS63900 , TPS7A02
?? ?? ??????? ?? ? ?? ?? ? ??? 1~10nA ???? ??? ??? ??? ?? ?? ???????. ?? ???? ?? ?? ?? ???? ?? ??? ?? ?? ??? ?????. ?? ?? ???? ? ?? ?? ????? ???? ?? ?? ?????. ??? ??? ???? ???? ??? ??? ? ΔVgst/R ?? ΔVbe/R ??? ?????.
?? 15 ?(?) ?? 0? ??? ?? ?? ???? ??? ???? ???? R1 ? Rbias ??? ?? ?? ????? ?? ?? ?? ? ?? ?? ???? ??? ???? ?? ?????.

??? ??? ?? ??? ??? ??? ?? ??? ????? ?? ? ????. IQ ??? ?? ??? ?? FOM? ??? ??? ?? ???? ???? ?? ?? ?????. TPS7A02 ??? 2019? 1mm x 1mm DQN(Dual Flat No Lead) ???? ??????, ??? ???? ???(WCSP)? 2021?? ???????. ? LDO? 10nA mm2 ???? ?? ?? ??? IQ ???< ?? ?? FOM? ?????. ?? 16 ?(?) TPS7A02? ?? ???? DQN ? WCSP ???? ???? 0402 ????? ??? ??? ?? ?????.
?? 16 DQN ???, 0402 ???? ? WCSP
????? TPS7A02? ??? ??? ??.?? ?? ???? ??? ?? ?? ??? ??? ? ?? ??? 10V ??? ??? ????> ??? ??? 0.5μA ??? IQ ??? ???? <????. ???? ?? ??? ??? ??? ?? ? ?? ??? ???? ?? ??? ??? ?? ??? ???? ? ????. TPS3840 ?? ?? ??? ?? ???? IQ? 350nA ????, <10V ??? ?? ??????? 15μs? ??? ?? ??? ?????.
?? 17 ????? ??? ???? ??? ??
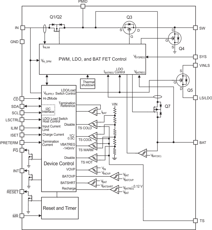
?????.?? ??? ???? ?? ??? ?? ? ??? ? ?? ??? ?? ??? ???? ????. ??? ??? ?? ???, ???? ???, LDO, ??? ??? ? DC/DC ???? ?? ??? ?? ?? ??? ???? ??? ??? IQ? ?? ? ????. ?? 17 ?(?) ??? ?? ?? IC? BQ25125? I2C? ?? ? IQ ??? ???? ???? ???? ??? ?? ?? ?? ?? ???? ????, ??? ? ??? ?? IoT ??? ??? ? ?? ?? ??? ?????.