ZHCSEL3B November 2015 – January 2016 UCC28881
PRODUCTION DATA.
NOTE
Information in the following applications sections is not part of the TI component specification, and TI does not warrant its accuracy or completeness. TI’s customers are responsible for determining suitability of components for their purposes. Customers should validate and test their design implementation to confirm system functionality.
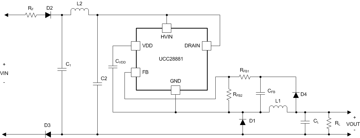
The UCC28881 can be used in various application topologies with direct or isolated feedback. The device can be used in low-side buck, where the output voltage is negative, or as a low-side buck-boost configuration, where the output voltage is positive. In both configurations the common reference node is the positive input node (VIN+). The device can also be configured as a LED driver in either of the above mentioned configurations. If the application requires the AC-to-DC power supply output to be referenced to the negative input node (VIN–), the UCC28881 can also be configured as a traditional high-side buck as shown in Figure 16. In this configuration, the voltage feedback is sampling the output voltage VOUT, making the DC regulation less accurate and load dependent than in low-side buck configuration, where the feedback is always tracking the VOUT. However, high-conversion efficiency can still be obtained.
Figure 16 shows a typical application example of a non-isolated power supply, where the UCC28881 is connected in a high-side buck configuration having an output voltage that is positive with respect to the negative high-voltage input (VIN–). The output voltage is set to 13 V in this example, but can easily be changed by changing the value of RFB1. This application can be used for a wide variety of household appliances and automation, or any other applications where mains isolation is not required.
Figure 16. Universal Input, 12-V, 225-mA Output High-Side Buck
| DESCRIPTION | MIN | TYP | MAX | UNIT | |
|---|---|---|---|---|---|
| DESIGN INPUT | |||||
| VIN | AC input voltage | 85 | 265 | VRMS | |
| fLINE | Line frequency | 47 | 63 | Hz | |
| IOUT | Output current | 0 | 225 | mA | |
| DESIGN REQUIREMENTS | |||||
| PNL | No-load input power | 500 | mW | ||
| VOUT | Output voltage | 12.5 | 13 | 17.5 | V |
| ΔVOUT | Output voltage ripple | 350 | mV | ||
| η | Converter full-load efficiency | 70% | |||
Capacitors C1 and C2 in the EMI filter also acts as storage capacitors for the high-voltage input DC voltage (VIN). The required input capacitor size can be calculated according Equation 2.
where
CBULK(min) = 15.6 μF. Considering that electrolytic capacitors, generally used as bulk capacitor, have 20% of tolerance in value, the minimum nominal value required for CBULK is:
Select C1 and C2 to be 10 μF each (CBULK = 10 μF + 10 μF = 20 μF > CBULKn(min)).
By using a full-wave rectifier allows a smaller capacitor for C1 and C2, almost 50% smaller.
Capacitor CVDD acts as the decoupling capacitor and storage capacitor for the internal regulator. A 100-nF, 10-V rated ceramic capacitor is enough for proper operation of the device's internal LDO.
The freewheeling diode has to be rated for high-voltage with as short as possible reverse-recovery time (trr).
The maximum reverse voltage that the diode should experience in the application, during normal operation, is given by Equation 4.
A margin of 20% is generally considered.
The use of a fast recovery diode is required for the buck-freewheeling rectifier. When designed in CCM, the diode reverse recovery time should be less than 35 ns to keep low reverse recovery current and the switching loss. For example, STTH1R06A provides 25-ns reverse recovery time. When designed in DCM, slower diode can be used, but the reverse recovery time should be kept less than 75 ns. MURS160 can fit the requirement.
The value of the output capacitor impacts the output ripple. Depending on the combination of capacitor value and equivalent series resistor (RESR). A larger capacitor value also has an impact on the start-up time. For a typical application, the capacitor value can start from 47 μF, to hundreds of μF. A guide for sizing the capacitor value can be calculated by the following equations:
Take into account that both CL and RESR contribute to output voltage ripple. A first pass capacitance value can be selected and the contribution of CL and RESR to the output voltage ripple can be evaluated. If the total ripple is too high the capacitance value has to increase or RESR value must be reduced. In the application example CL was selected (330 µF) and it has an RESR of 0.03 Ω. So the RESR contributes for 4% of the total ripple. The formula that calculates CL is based on the assumption that the converter operates in burst of twenty switching cycles. The number of bursts per cycle could be different, the formula for CL is a first approximation.
The pre-load resistor connected at the output is required for the high-side buck topology. Unlike low side buck topology, the output voltage is directly sensed, in high-side buck topology the output is sampled and estimated. At no-load condition, because the feedback loop runs with its own time constant, the buck converter operates with a fixed minimum switching frequency. Select the pre-load resistor or using a zener diode to prevent output voltage goes too high at no-load condition.
A simple zener diode would be a good choice without going through the calculation. Besides the simplifying the calculation, zener diode doesn't consumes power at heavy load condition, which helps to improve the converter heavy-load efficiency.
A simple resistor can also be used to limit the output voltage at no load condition. However, this resistor connects to the output all the time and it reduces the full-load efficiency. The pre-load resistor can be calculated based on below equation or based on experiments. In this equation, the VMAX is allowed maximum output voltage, and VREG is the regulated output voltage.

Initial calculations:
Half of the peak-to-peak ripple current at full load:
When operating in DCM, the peak-to-peak current ripple is the peak current of the device.
Average MOSFET conduction minimum duty cycle at continuous conduction mode is:
If the converter operates in discontinuous conduction mode:
Maximum allowed switching frequency at VIN(max) and full load:
Switching frequency has a maximum value limit of fSW(max).
The worst case ILIMIT = 315 mA, but assuming ΔIL = 180 mA.
The converter works in continuous conduction mode (ΔIL < ILIMIT) so based on VOUT = 13 V, Vd = 0.5 V and VIN(max) = 375 V
The maximum allowed switching frequency is 62 kHz because the calculated value exceeds it.
The duty cycle does not force the MOSFET on time to go below tON_TO. If DMIN/TON_TO < fSW(max), the switching frequency is reduced by current runaway protection and the maximum average switching frequency is lower than fSW(max), the converter can't support full load.
The minimum inductance value satisfies both the following conditions:
In the application example, 1 mH is selected as the minimum standard value that satisfy Equation 14 and Equation 15.
In low-side buck converter the output voltage is always sensed by the FB pin and UCC28881 internal controller can turn on the MOSFET on VOUT. In high-side buck converter applications the information on the output voltage value is stored on CFB capacitor. This information is not updated in real time. The information on CFB capacitor is updated just after MOSFET turn-off event. When the MOSFET is turned off, the inductor current forces the freewheeling diode (D1 in Figure 16) to turn on and the GND pin of UCC28881 goes negative at -Vd1 (where Vd1 is the forward drop voltage of diode D1) with respect to the negative terminal of bulk capacitor (C1 in Figure 16). When D1 is on, through diode D4, the CFB capacitor is charged at VOUT – Vd4 + Vd1. Set the output voltage regulation level using Equation 16.
where
In this equation, RLOAD is the full load resistor value.
The time constant selection leads to a slight output-voltage increase in no-load or light-load conditions. In order to reduce the output-voltage increase, increase τFB. The drawback of increasing τFB is t in high-load conditions VOUT could drop.
Because of the nature of sample and hold of output voltage feedback, the feedback loop components need some adjustment after the initial design. The larger time constant of the feedback components leads to lower no-load switching frequency. As the results, the no-load standby power and light-load voltage regulation are improved. Because of larger time constant, at heavier load, the load regulation start to get worse. On the contrast, decreasing the time constant makes the heavy load regulation better but increases the no-load standby power and makes the light-load voltage regulation worse. Some tradeoff is required to make the regulation and standby power. Below table summarizes the relationship between the feedback loop time constant and the load regulation. This can be used for an easy guideline for fine tuning the circuit performance.
| FEEDBACK LOOP TIME CONSTANT (τFB) | NO-LOAD REGULATION | HEAVY-LOAD OUTPUT VOLTAGE RIPPLE | STANDBY POWER |
|---|---|---|---|
| Increase | Better | Worse | Better |
| Decrease | Worse | Better | Worse |
Figure 17 shows the output voltage vs output current. Different curves correspond to different converter AC input voltages. Figure 18 shows efficiency changes vs output power. Different curves correspond to different converter AC input voltages.
Figure 17. Output IV Characteristic
Figure 18. Efficiency vs POUT
| VIN_AC (VRMS) | LOAD (mA) | EFFICIENCY (%) | AVERAGE EFFICIENCY (%) |
|---|---|---|---|
| 115 | 50 | 82 | 81 |
| 100 | 81 | ||
| 150 | 81 | ||
| 225 | 80 | ||
| 230 | 50 | 80 | 80.8 |
| 100 | 81 | ||
| 150 | 81 | ||
| 225 | 81 |
| DES | DESCRIPTION | PART NUMBER | MANUFACTURER(1) |
|---|---|---|---|
| C1, C2 | Bulk capacitor, 10 μF, 450 V | EEUED2W100 | Panasonic |
| CFB | Feedback capacitor, ceramic, 0.015 μF, 50 V | C0805C153K5RACTU | Kemet |
| CL | Output capacitor, 330 μF, 35 V | EEU-FM1V331L | Panasonic |
| D1 | Buck freewheeling diode, ultrafast, 600 V, 1 A | STTH1R06A | ST Microelectronics |
| D2, D3 | Rectifier diodes, standard recovery rectifier, 1000 V, 1 A | 1N4007 | Fairchild semiconductor |
| D4 | Feedback diode, standard recovery rectifier, 600 V, 1 A | 1N4006-T | Diodes Inc. |
| L1 | Buck inductor, 1 mH, 0.4 A, | 7447471102 | Wurth Elektronik |
| L2 | Filter inductor, 1 mH, 0.2 A | 5800-102-RC | Bourns |
| RFB1 | Upper feedback resistor 121 kΩ, 1% | ERJ-6ENF1213V | Panasonic |
| RFB2 | Lower feedback resistor, 10.0 kΩ, 1% | ERJ-6ENF1002V | Panasonic |
Features include:
Figure 19. Low-Side Buck, Direct Feedback (Level Shifted)
Figure 20. Low-Side Buck LED Driver, Direct Feedback (Level Shifted)
Features include:
Figure 21. High-Side Buck Converter Schematic
Features Include:
Figure 22. Low-Side Buck-Boost Converter
Features include:
Figure 23. High-Side Buck-Boost Converter
Features include:
Figure 24. Non-Isolated Flyback Configuration
Features include:
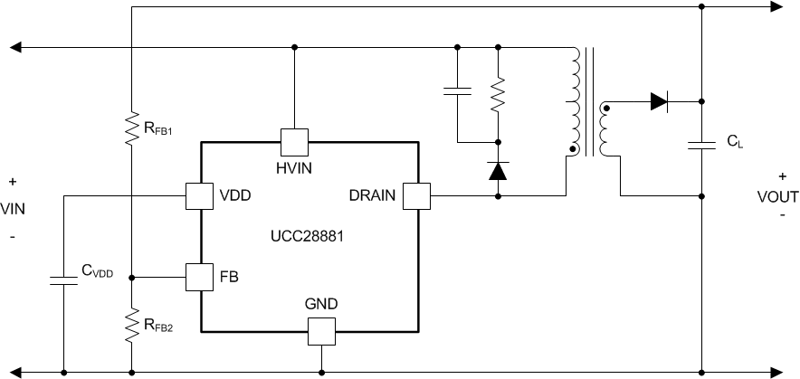
Figure 25. Isolated Flyback Converter