ZHCSFR5 November 2016 TPS562210A , TPS563210A
PRODUCTION DATA.
NOTE
Information in the following applications sections is not part of the TI component specification, and TI does not warrant its accuracy or completeness. TI’s customers are responsible for determining suitability of components for their purposes. Customers should validate and test their design implementation to confirm system functionality.
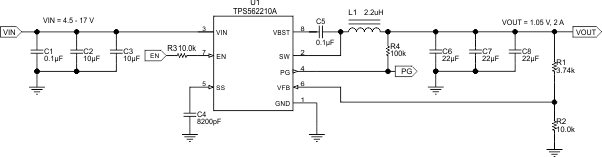
The TPS562210A and TPS563210A are typically used as step down converters, which convert a voltage from 4.5 V to 17 V to a lower voltage. Webench software is available to aid in the design and analysis of circuits.
4.5-V to 17-V Input, 1.05-V Output Converter.
Figure 17. TPS562210A 1.05V/2A Reference Design
For this design example, use the parameters shown in Table 1.
| PARAMETER | VALUES |
|---|---|
| Input voltage range | 4.5 V to 17 V |
| Output voltage | 1.05 V |
| Output current | 2 A |
| Output voltage ripple | 20 mVp-p |
The output voltage is set with a resistor divider from the output node to the VFB pin. It is recommended to use 1% tolerance or better divider resistors. Start by using Equation 3 to calculate VOUT.
To improve efficiency at light loads consider using larger value resistors, too high of resistance are more susceptible to noise and voltage errors from the VFB input current are more noticeable.

The LC filter used as the output filter has double pole at:

At low frequencies, the overall loop gain is set by the output set-point resistor divider network and the internal gain of the device. The low frequency phase is 180 degrees. At the output filter pole frequency, the gain rolls off at a –40 dB per decade rate and the phase drops rapidly. D-CAP2™ introduces a high frequency zero that reduces the gain roll off to –20 dB per decade and increases the phase to 90 degrees one decade above the zero frequency. The inductor and capacitor for the output filter must be selected so that the double pole of Equation 4 is located below the high frequency zero but close enough that the phase boost provided be the high frequency zero provides adequate phase margin for a stable circuit. To meet this requirement use the values recommended in Table 2.
| Output Voltage (V) | R2 (kΩ) | R3 (kΩ) | L1 (µH) | C6 + C7 + C8 (µF) | ||
|---|---|---|---|---|---|---|
| MIN | TYP | MAX | ||||
| 1 | 3.09 | 10.0 | 1.5 | 2.2 | 4.7 | 20 - 68 |
| 1.05 | 3.74 | 10.0 | 1.5 | 2.2 | 4.7 | 20 - 68 |
| 1.2 | 5.76 | 10.0 | 1.5 | 2.2 | 4.7 | 20 - 68 |
| 1.5 | 9.53 | 10.0 | 1.5 | 2.2 | 4.7 | 20 - 68 |
| 1.8 | 13.7 | 10.0 | 1.5 | 2.2 | 4.7 | 20 - 68 |
| 2.5 | 22.6 | 10.0 | 2.2 | 3.3 | 4.7 | 20 - 68 |
| 3.3 | 33.2 | 10.0 | 2.2 | 3.3 | 4.7 | 20 - 68 |
| 5 | 54.9 | 10.0 | 3.3 | 4.7 | 4.7 | 20 - 68 |
| 6.5 | 75 | 10.0 | 3.3 | 4.7 | 4.7 | 20 - 68 |
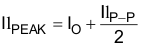
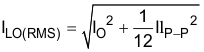
The inductor peak-to-peak ripple current, peak current and RMS current are calculated using Equation 5, Equation 6 and Equation 7. The inductor saturation current rating must be greater than the calculated peak current and the RMS or heating current rating must be greater than the calculated RMS current.
Use 650 kHz for fSW. Make sure the chosen inductor is rated for the peak current of Equation 6 and the RMS current of Equation 7.



For this design example, the calculated peak current is 2.34 A and the calculated RMS current is 2.01 A. The inductor used is a TDK CLF7045T-2R2N with a peak current rating of 5.5 A and an RMS current rating of 4.3 A.
The capacitor value and ESR determines the amount of output voltage ripple. The TPS562210A and TPS563210A are intended for use with ceramic or other low ESR capacitors. Recommended values range from 20µF to 68µF. Use Equation 8 to determine the required RMS current rating for the output capacitor.

For this design, two TDK C3216X5R0J226M 22 µF output capacitors are used. The typical ESR is 2 mΩ each. The calculated RMS current is 0.286A and each output capacitor is rated for 4A.
The TPS562210A and TPS563210A require an input decoupling capacitor and a bulk capacitor is needed depending on the application. A ceramic capacitor over 10 µF is recommended for the decoupling capacitor. An additional 0.1 µF capacitor (C3) from pin 3 to ground is optional to provide additional high frequency filtering. The capacitor voltage rating needs to be greater than the maximum input voltage.
A 0.1µF ceramic capacitor must be connected between the VBST to SW pin for proper operation. It is recommended to use a ceramic capacitor.
The following application curves were generated using the application circuit of Figure 17.
Figure 18. TPS562210A Efficiency
Figure 20. TPS562210A Load Regulation, VI = 5 V
Figure 22. TPS562210A Line Regulation
Figure 19. TPS562210A Light Load Efficiency
Figure 21. TPS562210A Load Regulation, VI = 12 V
Figure 23. TPS562210A Input Voltage Ripple
Figure 24. TPS562210A Output Voltage Ripple
Figure 26. TPS562210A Output Voltage Ripple
Figure 28. TPS562210A Start Up Relative To VI
Figure 30. TPS562210A Shut Down Relative To VI
Figure 25. TPS562210A Output Voltage Ripple
Figure 27. TPS562210A Transient Response
Figure 29. TPS562210A Start Up Relative To En
Figure 31. TPS562210A Shut Down Relative To EN
4.5-V To 17-V Input, 1.05-V Output Converter.
Figure 32. TPS563210A 1.05 V / 3A Reference Design
For this design example, use the parameters shown in Table 3.
| PARAMETER | VALUE |
|---|---|
| Input voltage range | 4.5 V to 17 V |
| Output voltage | 1.05 V |
| Output current | 3 A |
| Output voltage ripple | 20 mVpp |
The detailed design procedure for TPS563210A is the same as for TPS562210A except for inductor selection.
| Output Voltage (V) | R2 (kΩ) | R3 (kΩ) | L1 (µH) | C6 + C7 + C8 (µF) | ||
|---|---|---|---|---|---|---|
| MIN | TYP | MAX | ||||
| 1 | 3.09 | 10.0 | 1.0 | 1.5 | 4.7 | 20 - 68 |
| 1.05 | 3.74 | 10.0 | 1.0 | 1.5 | 4.7 | 20 - 68 |
| 1.2 | 5.76 | 10.0 | 1.0 | 1.5 | 4.7 | 20 - 68 |
| 1.5 | 9.53 | 10.0 | 1.0 | 1.5 | 4.7 | 20 - 68 |
| 1.8 | 13.7 | 10.0 | 1.5 | 2.2 | 4.7 | 20 - 68 |
| 2.5 | 22.6 | 10.0 | 1.5 | 2.2 | 4.7 | 20 - 68 |
| 3.3 | 33.2 | 10.0 | 1.5 | 2.2 | 4.7 | 20 - 68 |
| 5 | 54.9 | 10.0 | 2.2 | 3.3 | 4.7 | 20 - 68 |
| 6.5 | 75 | 10.0 | 2.2 | 3.3 | 4.7 | 20 - 68 |
The inductor peak-to-peak ripple current, peak current and RMS current are calculated using Equation 9, Equation 10 and Equation 11. The inductor saturation current rating must be greater than the calculated peak current and the RMS or heating current rating must be greater than the calculated RMS current. Use 650 kHz for ƒSW.
Use 650 kHz for ƒSW. Make sure the chosen inductor is rated for the peak current of Equation 10 and the RMS current of Equation 11.
For this design example, the calculated peak current is 3.505 A and the calculated RMS current is 3.014 A. The inductor used is a TDK CLF7045T-1R5N with a peak current rating of 7.3-A and an RMS current rating of 4.9-A.
The capacitor value and ESR determines the amount of output voltage ripple. The TPS563209 is intended for use with ceramic or other low ESR capacitors. Recommended values range from 20 μF to 68 μF. Use Equation 7 to determine the required RMS current rating for the output capacitor. For this design three TDK C3216X5R0J226M 22 μF output capacitors are used. The typical ESR is 2 mΩ each. The calculated RMS current is 0.292A and each output capacitor is rated for 4 A.
The following application curves were generated using the application circuit of Figure 32.
Figure 33. TPS563210A Efficiency
Figure 35. TPS563210A Load Regulation, VI = 5 V
Figure 34. TPS563210A Light Load Efficiency
Figure 36. TPS563210A Load Regulation, VI = 12 V
Figure 37. TPS563210A Line Regulation
Figure 39. TPS563210A Output Voltage Ripple
Figure 41. TPS563210A Output Voltage Ripple
Figure 43. TPS563210A Start Up Relative To VI
Figure 45. TPS563210A Shut Down Relative To VI
Figure 38. TPS563210A Input Voltage Ripple
Figure 40. TPS563210A Output Voltage Ripple
Figure 42. TPS563210A Transient Response
Figure 44. TPS563210A Start Up Relative To EN
Figure 46. TPS563210A Shut Down Relative To EN