SLUS851D October 2008 – October 2014 TPS54231
PRODUCTION DATA.
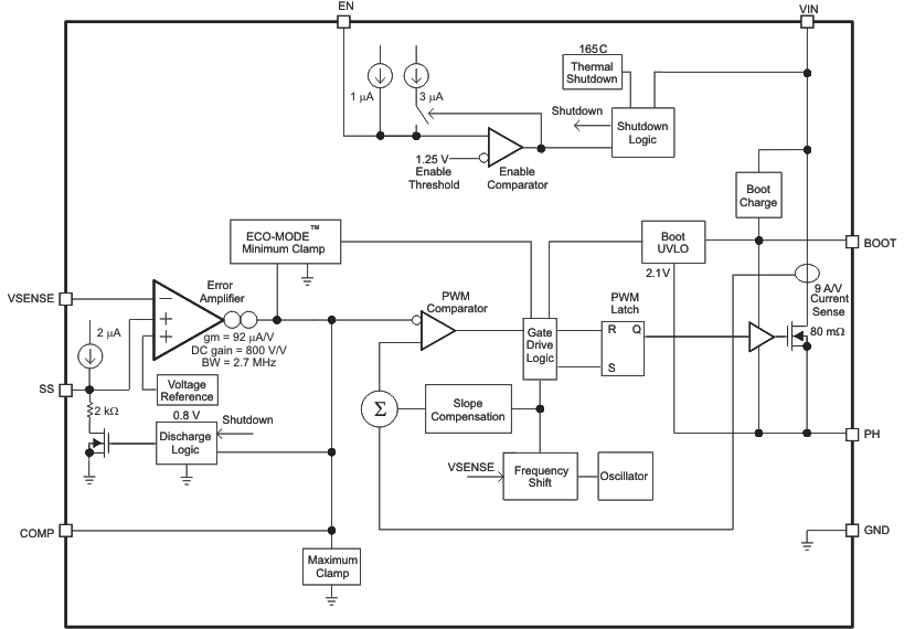
The TPS54231 device is a 28-V, 2-A, step-down (buck) converter with an integrated high-side n-channel MOSFET. To improve performance during line and load transients, the device implements a constant-frequency, current mode control which reduces output capacitance and simplifies external frequency compensation design. The TPS54231 device has a pre-set switching frequency of 570 kHz.
The TPS54231 device requires a minimum input voltage of 3.5 V for normal operation. The EN pin has an internal pullup current source that can be used to adjust the input-voltage undervoltage lockout (UVLO) with two external resistors. In addition, the pullup current provides a default condition when the EN pin is floating for the device to operate. The operating current is 75 μA (typical) when not switching and under no load. When the device is disabled, the supply current is 1 μA (typical).
The integrated 80-mΩ high-side MOSFET allows for high-efficiency power-supply designs with continuous output currents up to 2 A.
The TPS54231 device reduces the external component count by integrating the boot recharge diode. The bias voltage for the integrated high-side MOSFET is supplied by an external capacitor on the BOOT to PH pin. The boot capacitor voltage is monitored by an UVLO circuit and turns the high-side MOSFET off when the voltage falls below a preset threshold of 2.1 V (typical). The output voltage can be stepped down to as low as the reference voltage.
By adding an external capacitor, the slow-start time of the TPS54231 device can be adjustable which enables flexible output filter selection.
To improve the efficiency at light load conditions, the TPS54231 device enters a special pulse skipping Eco-mode when the peak inductor current drops below 100 mA (typical).
The frequency foldback reduces the switching frequency during startup and overcurrent conditions to help control the inductor current. The thermal shut down provides the additional protection under fault conditions.

The TPS54231 device uses a fixed-frequency, peak-current mode control. The internal switching frequency of the TPS54231 device is fixed at 570 kHz.
The voltage reference system produces a ±2% initial accuracy voltage reference (±3.5% over temperature) by scaling the output of a temperature-stable bandgap circuit. The typical voltage reference is designed at 0.8 V.
The TPS54231 device has an integrated boot regulator and requires a 0.1-μF ceramic capacitor between the BOOT and PH pins to provide the gate-drive voltage for the high-side MOSFET. A ceramic capacitor with an X7R- or X5R-grade dielectric is recommended because of the stable characteristics over temperature and voltage. To improve drop out, the TPS54231 device is designed to operate at 100% duty cycle as long as the BOOT-to-PH pin voltage is greater than 2.1 V (typical).
The EN pin has an internal pullup current-source that provides the default condition of the device while operating when the EN pin floats.
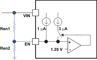
The TPS54231 device is disabled when the VIN pin voltage falls below internal VIN UVLO threshold. Using an external VIN UVLO to add hysteresis is recommended unless the VIN voltage is greater than (VOUT + 2 V). To adjust the VIN UVLO with hysteresis, use the external circuitry connected to the EN pin as shown in Figure 9. When the EN pin voltage exceeds 1.25 V, an additional 3 μA of hysteresis is added. Use Equation 1 and Equation 2 to calculate the resistor values required for the desired VIN UVLO threshold voltages. The VSTOP threshold should always be greater than 3.5 V.
Figure 9. Adjustable Input Undervoltage Lockout

where

where
Programming the slow-start time externally is highly recommended because no slow-start time is implemented internally. The TPS54231 device effectively uses the lower voltage of the internal voltage reference or the SS pin voltage as the reference voltage of the power supply that is fed into the error amplifier and regulates the output accordingly. A capacitor (CSS) on the SS pin to ground implements a slow-start time. The TPS54231 device has an internal pullup current-source of 2 μA that charges the external slow-start capacitor. Use Equation 3 to calculate the for the slow-start time (10% to 90%).

where
The slow-start time should be set between 1 ms to 10 ms to ensure good startup behavior. The value of the slow-start capacitor should not exceed 27 nF.
During normal operation, the TPS54231 device stops switching If during normal operation, the input voltage drops below the VIN UVLO threshold, the EN pin is pulled below 1.25 V, or a thermal shutdown event occurs.
The TPS54231 device has a transconductance amplifier for the error amplifier. The error amplifier compares the VSENSE voltage to the internal effective voltage reference presented at the input of the error amplifier. The transconductance of the error amplifier is 92 μA/V during normal operation. Frequency compensation components are connected between the COMP pin and ground.
To prevent the sub-harmonic oscillations when operating the device at duty cycles greater than 50%, the TPS54231 device adds a built-in slope compensation which is a compensating ramp to the switch-current signal.
To simplify design efforts using the TPS54231 device, the typical designs for common applications are listed in Table 1. For designs using ceramic output capacitors, proper derating of ceramic output capacitance is recommended when performing the stability analysis because the actual ceramic capacitance drops considerably from the nominal value when the applied voltage increases. See the Detailed Design Procedure section for the detailed guidelines or use the WEBENCH Software tool (www.TI.com/WEBENCH).
| VIN
(V) |
VOUT
(V) |
ƒSW
(kHz) |
Lo
(μH) |
Co
|
RO1
(kΩ) |
RO2
(kΩ) |
C2
(pF) |
C1
(pF) |
R3
(kΩ) |
|---|---|---|---|---|---|---|---|---|---|
| 12 | 5 | 570 | 15 | Ceramic 33 μF | 10 | 1.91 | 47 | 1800 | 21 |
| 12 | 3.3 | 570 | 10 | Ceramic 47μF | 10 | 3.24 | 47 | 4700 | 21 |
| 12 | 1.8 | 570 | 6.8 | Ceramic 100 μF | 10 | 8.06 | 47 | 4700 | 21 |
| 12 | 0.9 | 570 | 4.7 | Ceramic 100 μF, ×2 | 10 | 80.6 | 47 | 4700 | 21 |
| 12 | 5 | 570 | 15 | Aluminum 330 μF, 160 mΩ | 10 | 1.91 | 47 | 220 | 40.2 |
| 12 | 3.3 | 570 | 10 | Aluminum 470 μF, 160 mΩ | 10 | 3.24 | 47 | 220 | 21 |
| 12 | 1.8 | 570 | 6.8 | SP 100 μF, 15 mΩ | 10 | 8.06 | 47 | 4700 | 40.2 |
| 12 | 0.9 | 570 | 4.7 | SP 220 μF, 12 mΩ | 10 | 80.6 | 47 | 4700 | 40.2 |
The TPS54231 device implements current mode control that uses the COMP pin voltage to turn off the high-side MOSFET on a cycle-by-cycle basis. During each cycle the switch current and the COMP pin voltage are compared. When the peak inductor current intersects the COMP pin voltage, the high-side switch is turned off. During overcurrent conditions that pull the output voltage low, the error amplifier responds by driving the COMP pin high, causing the switch current to increase. The COMP pin has a maximum clamp internally, which limit the output current.
The TPS54231 device provides robust protection during short circuits. Overcurrent runaway in possible in the output inductor during a short circuit at the output. The TPS54231 device solves this issue by increasing the off time during short-circuit conditions by lowering the switching frequency. The switching frequency is divided by 1, 2, 4, and 8 as the voltage ramps from 0 to 0.8 V on VSENSE pin. The relationship between the switching frequency and the VSENSE pin voltage is listed in Table 2.
| SWITCHING FREQUENCY | VSENSE PIN VOLTAGE |
|---|---|
| 570 kHz | VSENSE ≥ 0.6 V |
| 570 kHz / 2 | 0.6 V > VSENSE ≥ 0.4 V |
| 570 kHz / 4 | 0.4 V > VSENSE ≥ 0.2 V |
| 570 kHz / 8 | 0.2 V > VSENSE |
The TPS54231 device incorporates an overvoltage transient-protection (OVTP) circuit to minimize output voltage overshoot when recovering from output fault conditions or strong unload transients. The OVTP circuit includes an overvoltage comparator to compare the VSENSE pin voltage and internal thresholds. When the VSENSE pin voltage goes above 109% × Vref, the high-side MOSFET is forced off. When the VSENSE pin voltage falls below 107% × Vref, the high-side MOSFET is enabled again.
The device implements an internal thermal shutdown to protect the device if the junction temperature exceeds 165°C. The thermal shutdown forces the device to stop switching when the junction temperature exceeds the thermal trip threshold. When the die temperature decreases below 165°C, the device reinitiates the power-up sequence.
The TPS54231 device is designed to operate in pulse skipping Eco-mode at light load currents to boost light load efficiency. When the peak inductor current is lower than 100 mA (typical), the COMP pin voltage falls to 0.5 V (typical) and the device enters Eco-mode . When the device is in Eco-mode, the COMP pin voltage is clamped at 0.5 V internally which prevents the high-side integrated MOSFET from switching. The peak inductor current must rise above 100 mA for the COMP pin voltage to rise above 0.5 V and exit Eco-mode. Because the integrated current comparator catches the peak inductor current only, the average load current entering Eco-mode varies with the applications and external output filters.
The device is recommended to operate with input voltages above 3.5 V. The typical VIN UVLO threshold is not specified and the device can operate at input voltages down to the UVLO voltage. At input voltages below the actual UVLO voltage, the device does not switch. If the EN pin is externally pulled up or left floating, the device becomes active when the VIN pin passes the UVLO threshold. Switching begins when the slow-start sequence is initiated.
The enable threshold voltage is 1.25 V (typical). With the EN pin is held below that voltage the device is disabled and switching is inhibited even if the VIN pin is above the UVLO threshold. The IC quiescent current is reduced in this state. If the EN voltage increases above the threshold while the VIN pin is above the UVLO threshold, the device becomes active. Switching is enabled, and the slow-start sequence is initiated.