ZHCSPS6B December 2022 – August 2024 TMAG5115
PRODUCTION DATA
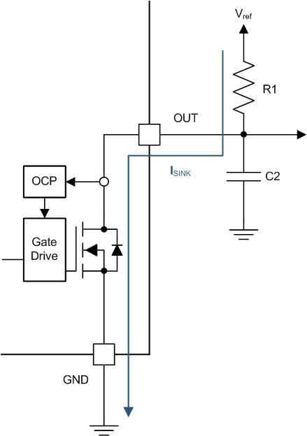
Figure 7-7 shows the TMAG5115 open-drain NMOS output structure, rated to sink up to 15 mA of current.
Vref is not restricted to VCC. The allowable voltage range of this pin is specified in the Recommended Operating Conditions.
Figure 7-7 NMOS Open-Drain OutputSelect a value for C2 based on the system bandwidth specifications as shown in Equation 1.

Most applications do not require this C2 filtering capacitor.