SNVS711J March 2011 – August 2015 LMZ23603
PRODUCTION DATA.
NOTE
Information in the following applications sections is not part of the TI component specification, and TI does not warrant its accuracy or completeness. TI’s customers are responsible for determining suitability of components for their purposes. Customers should validate and test their design implementation to confirm system functionality.
The LMZ23603 is a step-down DC-to-DC power module. It is typically used to convert a higher DC voltage to a lower DC voltage with a maximum output current of 3 A. The following design procedure can be used to select components for the LMZ23603. Alternately, the WEBENCH software may be used to generate complete designs.
When generating a design, the WEBENCH software uses iterative design procedure and accesses comprehensive databases of components. Please go to www.ti.com for more details.
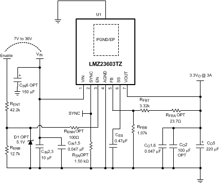
Figure 48. Simplified Evaluation Board Schematic Diagram
For this example the following application parameters exist.
The LMZ23603 is fully supported by WEBENCH which offers: component selection, electrical and thermal simulations. Additionally there are both evaluation and demonstration boards that may be used as a starting point for design. The following list of steps can be used to manually design the LMZ23603 application.
All references to values refer to Figure 48.
Internal to the module is a 2-MΩ pullup resistor connected from VIN to Enable. For applications not requiring precision undervoltage lockout (UVLO), the Enable input may be left open circuit and the internal resistor will always enable the module. In such case, the internal UVLO occurs around 4.3 V.
In applications with separate supervisory circuits Enable can be directly interfaced to a logic source. In the case of sequencing supplies, the divider is connected to a rail that becomes active earlier in the power-up cycle than the LMZ23603 output rail.
Enable provides a precise 1.279-V threshold to allow direct logic drive or connection to a voltage divider from a higher enable voltage such as VIN. Additionally there is 21 μA (typical) of switched offset current allowing programmable hysteresis. See Figure 49.
The function of the enable divider is to allow the designer to choose an input voltage below which the circuit will be disabled. This implements the feature of programmable UVLO. The two resistors must be chosen based on the following ratio:
The LMZ23603 typical application shows 12.7 kΩ for RENB and 42.2 kΩ for RENT resulting in a rising UVLO of 5.46 V. This divider presents 8.33 V to the input when the divider is raised to 36 V which would exceed the recommended 5.5-V limit for Enable. A midpoint 5.1-V Zener clamp is applied to allow the application to cover the full 6-V to 36-V range of operation. The Zener clamp is not required if the target application prohibits the maximum Enable input voltage from being exceeded.
Additional enable voltage hysteresis can be added with the inclusion of RENH. It is possible to select values for RENT and RENB such that RENH is a value of zero allowing it to be omitted from the design.
Rising threshold can be calculated as follows:
Whereas the falling threshold level can be calculated using:
Figure 49. Enable Input Detail
Output voltage is determined by a divider of two resistors connected between VO and ground. The midpoint of the divider is connected to the FB input.
The regulated output voltage determined by the external divider resistors RFBT and RFBB is:
Rearranging terms; the ratio of the feedback resistors for a desired output voltage is:
These resistors must generally be chosen from values in the range of 1.0 kΩ to 10.0 kΩ.
For VO = 0.8 V the FB pin can be connected to the output directly and RFBB can be set to 8.06 kΩ to provide minimum output load.
Table 1 lists values for RFBT , and RFBB.
| REF DES | DESCRIPTION | CASE SIZE | CASE SIZE | MANUFACTURER P/N |
|---|---|---|---|---|
| U1 | SIMPLE SWITCHER | PFM-7 | Texas Instruments | LMZ23603TZ |
| Cin1,5 | 0.047 µF, 50 V, X7R | 1206 | Yageo America | CC1206KRX7R9BB473 |
| Cin2,3 | 10 µF, 50 V, X7R | 1210 | Taiyo Yuden | UMK325BJ106MM-T |
| Cin6 (OPT) | CAP, AL, 150 µF, 50 V | Radial G | Panasonic | EEE-FK1H151P |
| CO1,6 | 0.047 µF, 50 V, X7R | 1206 | Yageo America | CC1206KRX7R9BB473 |
| CO2 (OPT) | 100 µF, 6.3 V, X7R | 1210 | TDK | C3225X5R0J107M |
| CO5 | 220 μF, 6.3 V, SP-Cap | (7343) | Panasonic | EEF-UE0J221LR |
| RFBT | 3.32 kΩ | 0805 | Panasonic | ERJ-6ENF3321V |
| RFBB | 1.07 kΩ | 0805 | Panasonic | ERJ-6ENF1071V |
| RSN (OPT) | 1.50 kΩ | 0805 | Vishay Dale | CRCW08051K50FKEA |
| RENT | 42.2 kΩ | 0805 | Panasonic | ERJ-6ENF4222V |
| RENB | 12.7 kΩ | 0805 | Panasonic | ERJ-6ENF1272V |
| RFRA(OPT) | 23.7 Ω | 0805 | Vishay Dale | CRCW080523R7FKEA |
| RENH | 100 Ω | 0805 | Vishay Dale | CRCW0805100RFKEA |
| CSS | 0.47 μF, ±10%, X7R, 16 V | 0805 | AVX | 0805YC474KAT2A |
| D1(OPT) | 5.1 V, 0.5 W | SOD-123 | Diodes Inc. | MMSZ5231BS-7-F |
Programmable soft-start permits the regulator to slowly ramp to its steady state operating point after being enabled, thereby reducing current inrush from the input supply and slowing the output voltage rise-time.
Upon turnon, after all UVLO conditions have been passed, an internal 1.6-ms circuit slowly ramps the SS/TRK input to implement internal soft-start. If 1.6 ms is an adequate turnon time then the Css capacitor can be left unpopulated. Longer soft-start periods are achieved by adding an external capacitor to this input.
Soft-start duration is given by the formula:
This equation can be rearranged as follows:
Using a 0.22-μF capacitor results in 3.5-ms typical soft-start duration; and 0.47-μF results in 7.5 ms typical. 0.47 μF is a recommended initial value.
As the soft-start input exceeds 0.796 V the output of the power stage will be in regulation and the 50-μA current is deactivated. The following conditions will reset the soft-start capacitor by discharging the SS input to ground with an internal current sink.
The tracking function allows the module to be connected as a slave supply to a primary voltage rail (often the 3.3-V system rail) where the slave module output voltage is lower than that of the master. Proper configuration allows the slave rail to power up coincident with the master rail such that the voltage difference between the rails during ramp-up is small (that is, < 0.15 V typical). The values for the tracking resistive divider must be selected such that the presence of the internal 50-µA current source is minimized. In most cases the ratio of the tracking divider resistors is the same as the ratio of the output voltage setting divider. Proper operation in tracking mode dictates the soft-start time of the slave rail be shorter than the master rail; a condition that is easy satisfy because the CSS cap is replaced by RTKB. The tracking function is only supported for the power up interval of the master supply; once the SS/TRK rises past 0.8 V the input is no longer enabled and the 50-µA internal current source is switched off.
Figure 50. Tracking Option Input Detail
None of the required CO output capacitance is contained within the module. A minimum value of 200 μF is required based on the values of internal compensation in the error amplifier. Low ESR tantalum, organic semiconductor or specialty polymer capacitor types are recommended for obtaining lowest ripple. The output capacitor CO may consist of several capacitors in parallel placed in close proximity to the module. The output capacitor assembly must also meet the worst case minimum ripple current rating of 0.5 × ILR P-P, as calculated in Equation 14 below. Beyond that, additional capacitance will reduce output ripple so long as the ESR is low enough to permit it. Loop response verification is also valuable to confirm closed loop behavior. RLRA is included on the typical application schematic and evaluation board for this purpose. It is not required in the end design.
For applications with dynamic load steps; the following equation provides a good first pass approximation of CO for load transient requirements. Where VO-Tran is 100 mV on a 3.3-V output design.
Solving:
NOTE
The stability requirement for 200-µF minimum output capacitance will take precedence.
One recommended output capacitor combination is a 220-µF, 7-mΩ ESR specialty polymer cap in parallel with a 100-µF, 6.3-V X5R ceramic. This combination provides excellent performance that may exceed the requirements of certain applications. Additionally some small ceramic capacitors can be used for high frequency EMI suppression.
The LMZ23603 module contains a small amount of internal ceramic input capacitance. Additional input capacitance is required external to the module to handle the input ripple current of the application. The input capacitor can be several capacitors in parallel. This input capacitance must be located in very close proximity to the module. Input capacitor selection is generally directed to satisfy the input ripple current requirements rather than by capacitance value. Input ripple current rating is dictated by the equation:
where
As a point of reference, the worst case ripple current will occur when the module is presented with full load current and when VIN = 2 × VO.
Recommended minimum input capacitance is 22-µF X7R (or X5R) ceramic with a voltage rating at least 25% higher than the maximum applied input voltage for the application. It is also recommended that attention be paid to the voltage and temperature derating of the capacitor selected.
NOTE
Ripple current rating of ceramic capacitors may be missing from the capacitor data sheet and you may have to contact the capacitor manufacturer for this parameter.
If the system design requires a certain minimum value of peak-to-peak input ripple voltage (ΔVIN) be maintained then the following equation may be used.
If ΔVIN is 1% of VIN for a 12-V input to 3.3-V output application this equals 120 mV and fSW = 812 kHz.
Additional bulk capacitance with higher ESR may be required to damp any resonant effects of the input capacitance and parasitic inductance of the incoming supply lines. The LMZ23603 typical applications schematic and evaluation board include a 150-μF, 50-V aluminum capacitor for this function. There are many situations where this capacitor is not necessary.
The approximate formula for determining the DCM/CCM boundary is as follows:
The inductor internal to the module is 3.3 μH. This value was chosen as a good balance between low and high input voltage applications. The main parameter affected by the inductor is the amplitude of the inductor ripple current (ILR). ILR can be calculated with:
where
If the output current IO is determined by assuming that IO = IL, the higher and lower peak of ILR can be determined.

| VIN = 12 V, VOUT = 5 V |

| VIN = 12 V, VOUT = 5 V |