SNVS085X July 2000 – December 2017 LM3478
PRODUCTION DATA.
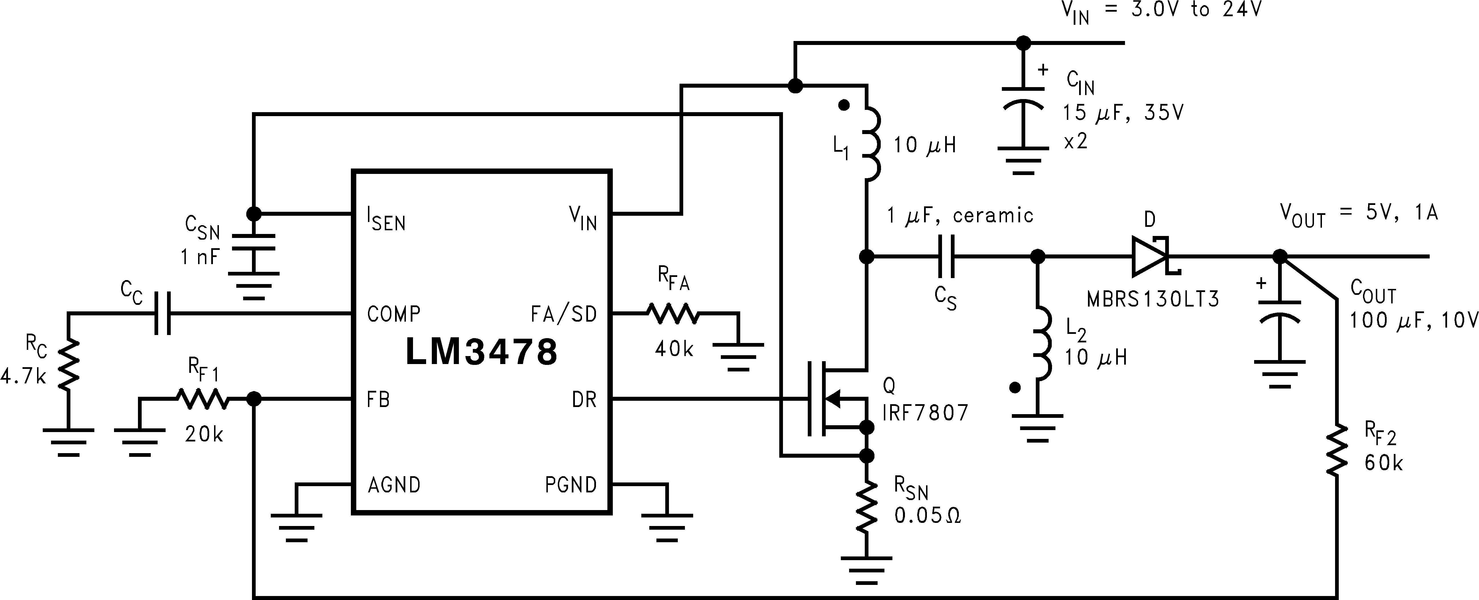
Figure 34. Typical SEPIC ConverterSince the LM3478 controls a low-side N-Channel MOSFET, it can also be used in SEPIC (Single Ended Primary Inductance Converter) applications. An example of a SEPIC using the LM3478 is shown in Figure 34. Note that the output voltage can be higher or lower than the input voltage. The SEPIC uses two inductors to step-up or step-down the input voltage. The inductors L1 and L2 can be two discrete inductors or two windings of a coupled inductor since equal voltages are applied across the inductor throughout the switching cycle. Using two discrete inductors allows use of catalog magnetics, as opposed to a custom inductor. The input ripple can be reduced along with size by using the coupled windings for L1 and L2.
Due to the presence of the inductor L1 at the input, the SEPIC inherits all the benefits of a boost converter. One main advantage of a SEPIC over a boost converter is the inherent input to output isolation. The capacitor CS isolates the input from the output and provides protection against a shorted or malfunctioning load. Hence, the SEPIC is useful for replacing boost circuits when true shutdown is required. This means that the output voltage falls to 0V when the switch is turned off. In a boost converter, the output can only fall to the input voltage minus a diode drop.
The duty cycle of a SEPIC is given using Equation 34.

In Equation 34, VQ is the on-state voltage of the MOSFET, Q, and VDIODE is the forward voltage drop of the diode.