SNVS465G October 2006 – September 2015 LM3404 , LM3404HV
PRODUCTION DATA.
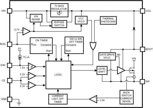
The LM3404 and LM3404HV devices are buck regulators with a wide input voltage range, low voltage reference, and a fast output enable and disable function. These features combine to make these devices ideal for use as a constant current source for LEDs with forward currents as high as 1.2 A. The controlled on-time (COT) architecture is a combination of hysteretic mode control and a one-shot on-timer that varies inversely with input voltage. Hysteretic operation eliminates the need for small-signal control loop compensation. When the converter runs in continuous conduction mode (CCM) the controlled on-time maintains a constant switching frequency over the range of input voltage. Fast transient response, PWM dimming, a low power shutdown mode, and simple output overvoltage protection round out the functions of the LM3404 LM3404HV devices.
Figure 17 shows the feedback system used to control the current through an array of LEDs. A voltage signal, VSNS, is created as the LED current flows through the current setting resistor, RSNS, to ground. VSNS is fed back to the CS pin, where it is compared against a 200-mV reference, VREF. The on-comparator turns on the power MOSFET when VSNS falls below VREF. The power MOSFET conducts for a controlled on-time, tON, set by an external resistor, RON, and by the input voltage, VIN. On-time is governed by the Equation 1.

At the conclusion of tON the power MOSFET turns off for a minimum off-time, tOFF-MIN, of 300 ns. Once tOFF-MIN is complete, the CS comparator compares VSNS and VREF again, waiting to begin the next cycle.
Figure 17. Comparator and One-Shot
The LM3404 and LM3404HV regulators must be operated in continuous conduction mode (CCM), where inductor current stays positive throughout the switching cycle. During steady-state CCM operation, the converter maintains a constant switching frequency that can be selected using Equation 2.

where
The COT architecture regulates the valley of ΔVSNS, the AC portion of VSNS. To determine the average LED current (which is also the average inductor current), the valley inductor current is calculated using Equation 3.

In Equation 3, tSNS represents the propagation delay of the CS comparator, and is approximately 220 ns. The average inductor/LED current is equal to IL-MIN plus one-half of the inductor current ripple, ΔiL:
Detailed information for the calculation of ΔiL is given in Application Information.
The 300-ns minimum off-time limits the maximum duty cycle of the converter, DMAX, and in turn the maximum output voltage, VO(MAX), is determined by Equation 5.

The maximum number of LEDs, nMAX, that can be placed in a single series string is governed by VO(MAX) and the maximum forward voltage of the LEDs used, VF(MAX), using Equation 6.

At low switching frequency, the maximum duty cycle and output voltage are higher, allowing the LM3404 and LM3404HV devices to regulate output voltages that are nearly equal to input voltage. Equation 7 relates switching frequency to maximum output voltage, and is also shown graphically in Typical Characteristics:

The minimum recommended on-time for the LM3404 and LM3404HV devices is 300 ns. This lower limit for tON determines the minimum duty cycle and output voltage that can be regulated based on input voltage and switching frequency. The relationship is determined by Equation 8, shown on the same graphs as maximum output voltage in Typical Characteristics:

The LM3404 and LM3404HV devices contain an internal linear regulator with a 7-V output, connected between the VIN and the VCC pins. The VCC pin must be bypassed to the GND pin with a 0.1-µF ceramic capacitor connected as close as possible to the pins of the IC. VCC tracks VIN until VIN reaches 8.8 V (typical) and then regulates at 7 V as VIN increases. Operation begins when VCC crosses 5.25 V.
The LM3404 and LM3404HV devices feature an internal power MOSFET as well as a floating driver connected from the SW pin to the BOOT pin. Both rise time and fall time are 20-ns each (typical) and the approximate gate charge is 6 nC. The high-side rail for the driver circuitry uses a bootstrap circuit consisting of an internal high-voltage diode and an external 10-nF capacitor, CB. VCC charges CB through the internal diode while the power MOSFET is off. When the MOSFET turns on, the internal diode reverse biases. This creates a floating supply equal to the VCC voltage minus the diode drop to drive the MOSFET when its source voltage is equal to VIN.
The DIM pin of the LM3404 and LM3404HV devices is a TTL compatible input for low-frequency PWM dimming of the LED. A logic low (below 0.8 V) at DIM will disable the internal MOSFET and shut off the current flow to the LED array. While the DIM pin is in a logic low state the support circuitry (driver, bandgap, VCC) remains active to minimize the time needed to turn the LED array back on when the DIM pin sees a logic high (above 2.2 V). A
75-µA (typical) pullup current ensures that the LM3404 and LM3404HV devices are on when DIM pin is open circuited, eliminating the need for a pullup resistor. Dimming frequency, fDIM, and duty cycle, DDIM, are limited by the LED current rise time and fall time and the delay from activation of the DIM pin to the response of the internal power MOSFET. In general, fDIM must be at least one order of magnitude lower than the steady state switching frequency to prevent aliasing.
The current limit comparator of the LM3404 and LM3404HV devices will engage whenever the power MOSFET current (equal to the inductor current while the MOSFET is on) exceeds 1.5-A (typical). The power MOSFET is disabled for a cool-down time that is approximately 75× the steady-state on-time. At the conclusion of this cool-down time the system restarts. If the current limit condition persists the cycle of cool-down time and restarting will continue, creating a low-power hiccup mode, minimizing thermal stress on the LM3404 and LM3404HV devices and the external circuit components.
The CS pin includes an output overvoltage and overcurrent comparator that will disable the power MOSFET whenever VSNS exceeds 300 mV. This threshold provides a hard limit for the output current. Output current overshoot is limited to 300 mV / RSNS by this comparator during transients.
The OVP/OCP comparator can also be used to prevent the output voltage from rising to VO(MAX) in the event of an output open-circuit. This is the most common failure mode for LEDs, due to breaking of the bond wires. In a current regulator an output open circuit causes VSNS to fall to zero, commanding maximum duty cycle. Figure 18 shows a method using a Zener diode, Z1, and Zener limiting resistor, RZ, to limit output voltage to the reverse breakdown voltage of Z1 plus 200 mV. The Zener diode reverse breakdown voltage, VZ, must be greater than the maximum combined VF of all LEDs in the array. The maximum recommended value for RZ is 1 kΩ.
As discussed in Maximum Output Voltage, there is a limit to how high VO can rise during an output open-circuit that is always less than VIN. If no output capacitor is used, the output stage of the LM3404 and LM3404HV devices is capable of withstanding VO(MAX) indefinitely; however, the voltage at the output end of the inductor will oscillate and can go above VIN or below 0 V. A small (typically 10 nF) capacitor across the LED array dampens this oscillation. For circuits that use an output capacitor, the system can still withstand VO(MAX) indefinitely as long as CO is rated to handle VIN. The high current paths are blocked in output open-circuit and the risk of thermal stress is minimal, hence the user may opt to allow the output voltage to rise in the case of an open-circuit LED failure.
Figure 18. Output Open-Circuit Protection
The LM3404 and LM3404HV devices can be placed into a low-power state (IIN-SD = 90 µA) by grounding the RON pin with a signal-level MOSFET as shown in Figure 19. Low-power MOSFETs like the 2N7000, 2N3904, or equivalent are recommended devices for putting the LM3404 and LM3404HV devices into low-power shutdown. Logic gates can also be used to shut down the LM3404 LM3404HV devices as long as the logic low voltage is below the over temperature minimum threshold of 0.3 V. Noise filter circuitry on the RON pin can cause a few pulses with longer on-times than normal after RON is grounded or released. In these cases, the OVP/OCP comparator will ensure that the peak inductor or LED current does not exceed 300 mV / RSNS.
Figure 19. Low-Power Shutdown
Internal thermal shutdown circuitry is provided to protect the IC in the event that the maximum junction temperature is exceeded. The threshold for thermal shutdown is 165°C with a 25°C hysteresis (both values typical). During thermal shutdown the MOSFET and driver are disabled.