ZHCS528H January 2007 – August 2017 LM25575
PRODUCTION DATA.
NOTE
Information in the following applications sections is not part of the TI component specification, and TI does not warrant its accuracy or completeness. TI’s customers are responsible for determining suitability of components for their purposes. Customers should validate and test their design implementation to confirm system functionality.
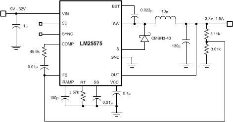
The procedure for calculating the external components is illustrated with the following design example. The Bill of Materials for this design is listed in Table 1. The circuit shown in Functional Block Diagram is configured for the following specifications:
RT sets the oscillator switching frequency. Generally, higher frequency applications are smaller but have higher losses. Operation at 300 kHz was selected for this example as a reasonable compromise for both small size and high efficiency. The value of RT for 300 kHz switching frequency can be calculated Equation 4:

The nearest standard value of 21 kΩ was chosen for RT.
The inductor value is determined based on the operating frequency, load current, ripple current, and the minimum and maximum input voltage (VIN(min), VIN(max)).
Figure 10. Inductor Current Waveform
To keep the circuit in continuous conduction mode (CCM), the maximum ripple current IRIPPLE should be less than twice the minimum load current, or 0.4 Ap-p. Using this value of ripple current, the value of inductor (L1) is calculated using the following:


This procedure provides a guide to select the value of L1. The nearest standard value (47µH) will be used. L1 must be rated for the peak current (IPK+) to prevent saturation. During normal loading conditions, the peak current occurs at maximum load current plus maximum ripple. During an overload condition the peak current is limited to 2.1 A nominal (2.5 A maximum). The selected inductor (see Table 1) has a conservative 3.25 Amp saturation current rating. For this manufacturer, the saturation rating is defined as the current necessary for the inductance to reduce by 30%, at 20°C.
With the inductor value selected, the value of C3 (CRAMP) necessary for the emulation ramp circuit is:
Where L is in Henrys
With L1 selected for 47 µH the recommended value for C3 is 470 pF.
The output capacitors, C9 and C10, smooth the inductor ripple current and provide a source of charge for transient loading conditions. For this design a 10 µF ceramic capacitor and a 120 µF AL organic capacitor were selected. The ceramic capacitor provides ultra low ESR to reduce the output ripple voltage and noise spikes, while the AL capacitor provides a large bulk capacitance in a small volume for transient loading conditions. An approximation for the output ripple voltage is:

A Schottky type re-circulating diode is required for all LM25575 applications. Ultra-fast diodes are not recommended and may result in damage to the IC due to reverse recovery current transients. The near ideal reverse recovery characteristics and low forward voltage drop are particularly important diode characteristics for high input voltage and low output voltage applications common to the LM25575. The reverse recovery characteristic determines how long the current surge lasts each cycle when the buck switch is turned on. The reverse recovery characteristics of Schottky diodes minimize the peak instantaneous power in the buck switch occurring during turn-on each cycle. The resulting switching losses of the buck switch are significantly reduced when using a Schottky diode. The reverse breakdown rating should be selected for the maximum VIN, plus some safety margin.
The forward voltage drop has a significant impact on the conversion efficiency, especially for applications with a low output voltage. “Rated” current for diodes vary widely from various manufacturers. The worst case is to assume a short circuit load condition. In this case the diode will carry the output current almost continuously. For the LM25575 this current can be as high as 2.1 A. Assuming a worst case 1 V drop across the diode, the maximum diode power dissipation can be as high as 2.1 W. For the reference design a 60 V Schottky in a SMC package was selected.
The regulator supply voltage has a large source impedance at the switching frequency. Good quality input capacitors are necessary to limit the ripple voltage at the VIN pin while supplying most of the switch current during the on-time. When the buck switch turns on, the current into the VIN pin steps to the lower peak of the inductor current waveform, ramps up to the peak value, then drops to zero at turn-off. The average current into VIN during the on-time is the load current. The input capacitance should be selected for RMS current rating and minimum ripple voltage. A good approximation for the required ripple current rating necessary is IRMS > IOUT / 2.
Quality ceramic capacitors with a low ESR should be selected for the input filter. To allow for capacitor tolerances and voltage effects, two 1.0 µF, 100 V ceramic capacitors will be used. If step input voltage transients are expected near the maximum rating of the LM25575, a careful evaluation of ringing and possible spikes at the device VIN pin should be completed. An additional damping network or input voltage clamp may be required in these cases.
The capacitor at the VCC pin provides noise filtering and stability for the VCC regulator. The recommended value of C8 should be no smaller than 0.1 µF, and should be a good quality, low ESR, ceramic capacitor. A value of 0.47 µF was selected for this design.
The bootstrap capacitor between the BST and the SW pins supplies the gate current to charge the buck switch gate at turn-on. The recommended value of C7 is 0.022 µF, and should be a good quality, low ESR, ceramic capacitor.
The capacitor at the SS pin determines the soft-start time, that is the time for the reference voltage and the output voltage, to reach the final regulated value. The time is determined from Equation 9:

For this application, a C4 value of 0.01 µF was chosen which corresponds to a soft-start time of 1 ms.
R5 and R6 set the output voltage level, the ratio of these resistors is calculated from Equation 10:
For a 5 V output, the R5 and R6 ratio calculates to 3.082. The resistors should be chosen from standard value resistors, a good starting point is selection in the range of 1.0 kΩ - 10 kΩ. Values of 5.11 kΩ for R5, and 1.65 kΩ for R6 were selected.
A voltage divider can be connected to the SD pin to set a minimum operating voltage Vin(min) for the regulator. If this feature is required, the easiest approach to select the divider resistor values is to select a value for R1 (between 10 kΩ and 100 kΩ recommended) then calculate R2 from Equation 11:

Capacitor C12 provides filtering for the divider. The voltage at the SD pin should never exceed 8 V, when using an external set-point divider it may be necessary to clamp the SD pin at high input voltage conditions. The reference design utilizes the full range of the LM25575 (6 V to 42 V); therefore these components can be omitted. With the SD pin open circuit the LM25575 responds once the Vcc UVLO threshold is satisfied.
A snubber network across the power diode reduces ringing and spikes at the switching node. Excessive ringing and spikes can cause erratic operation and couple spikes and noise to the output. Voltage spikes beyond the rating of the LM25575 or the re-circulating diode can damage these devices. Selecting the values for the snubber is best accomplished through empirical methods. First, make sure the lead lengths for the snubber connections are very short. For the current levels typical for the LM25575 a resistor value between 5 Ω and 20 Ω is adequate. Increasing the value of the snubber capacitor results in more damping but higher losses. Select a minimum value of C11 that provides adequate damping of the SW pin waveform at high load.
These components configure the error amplifier gain characteristics to accomplish a stable overall loop gain. One advantage of current mode control is the ability to close the loop with only two feedback components, R4 and C5. The overall loop gain is the product of the modulator gain and the error amplifier gain. The DC modulator gain of the LM25575 is as follows:
The dominant low frequency pole of the modulator is determined by the load resistance (RLOAD,) and output capacitance (COUT). The corner frequency of this pole is as follows:
For RLOAD = 5Ω and COUT = 130µF then fp(MOD) = 245Hz
DC Gain(MOD) = 1 × 5 = 14dB
For the design example of Functional Block Diagram the following modulator gain vs. frequency characteristic was measured as shown in Figure 11.
Figure 11. Gain and Phase of Modulator RLOAD = 5 Ohms and COUT = 130 µF
Components R4 and C5 configure the error amplifier as a type II configuration which has a pole at DC and a zero at fZ = 1 / (2πR4C5). The error amplifier zero cancels the modulator pole leaving a single pole response at the crossover frequency of the loop gain. A single pole response at the crossover frequency yields a very stable loop with 90 degrees of phase margin.
For the design example, a target loop bandwidth (crossover frequency) of 15 kHz was selected. The compensation network zero (fZ) should be selected at least an order of magnitude less than the target crossover frequency. This constrains the product of R4 and C5 for a desired compensation network zero 1 / (2π R4 C5) to be less than 2 kHz. Increasing R4, while proportionally decreasing C5, increases the error amp gain. Conversely, decreasing R4 while proportionally increasing C5, decreases the error amp gain. For the design example C5 was selected for 0.01 µF and R4 was selected for 49.9 kΩ. These values configure the compensation network zero at 320 Hz. The error amp gain at frequencies greater than fZ is: R4 and R5, which is approximately 10 (20 dB).
Figure 12. Error Amplifier Gain and Phase
The overall loop can be predicted as the sum (in dB) of the modulator gain and the error amp gain.
Figure 13. Overall Loop Gain and Phase
If a network analyzer is available, the modulator gain can be measured and the error amplifier gain can be configured for the desired loop transfer function. If a network analyzer is not available, the error amplifier compensation components can be designed with the guidelines given. Step load transient tests can be performed to verify acceptable performance. The step load goal is minimum overshoot with a damped response. C6 can be added to the compensation network to decrease noise susceptibility of the error amplifier. The value of C6 must be sufficiently small since the addition of this capacitor adds a pole in the error amplifier transfer function. This pole must be well beyond the loop crossover frequency. A good approximation of the location of the pole added by C6 is: fp2 = fz × C5 / C6.
Buck regulators operating with high input voltage can dissipate an appreciable amount of power for the bias of the IC. The VCC regulator must step-down the input voltage VIN to a nominal VCC level of 7 V. The large voltage drop across the VCC regulator translates into a large power dissipation within the Vcc regulator. There are several techniques that can significantly reduce this bias regulator power dissipation. Figure 14 and Figure 15 depict two methods to bias the IC from the output voltage. In each case the internal Vcc regulator is used to initially bias the VCC pin. After the output voltage is established, the VCC pin potential is raised above the nominal 7 V regulation level, which effectively disables the internal VCC regulator. The voltage applied to the VCC pin should never exceed 14 V. The VCC voltage should never be larger than the VIN voltage.
Figure 14. VCC Bias From VOUT For 8 V < VOUT < 14 V
Figure 15. VCC Bias With Additional Winding on the Output Inductor
Click here to create a custom design using the LM25574 device with the WEBENCH® Power Designer.
The WEBENCH Power Designer provides a customized schematic along with a list of materials with real-time pricing and component availability.
In most cases, these actions are available:
Get more information about WEBENCH tools at www.ti.com/WEBENCH.