ZHCSND8 april 2021 LM117QML-SP
PRODUCTION DATA

Figure 9-2 Slow Turn-On
15-V
Regulator
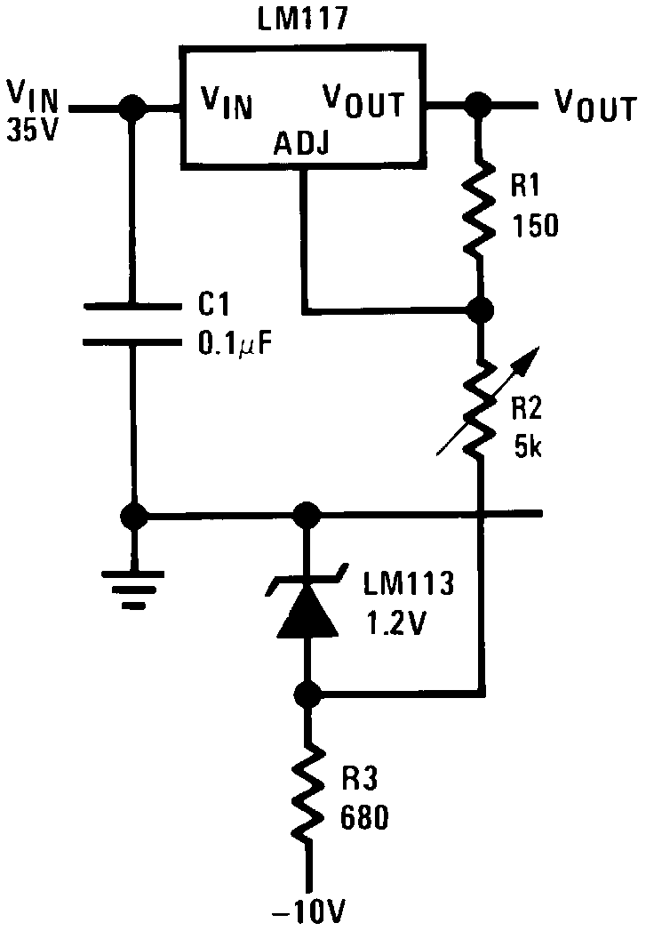
Figure 9-4 High Stability
10-V
Regulator

Figure 9-7 Power Follower
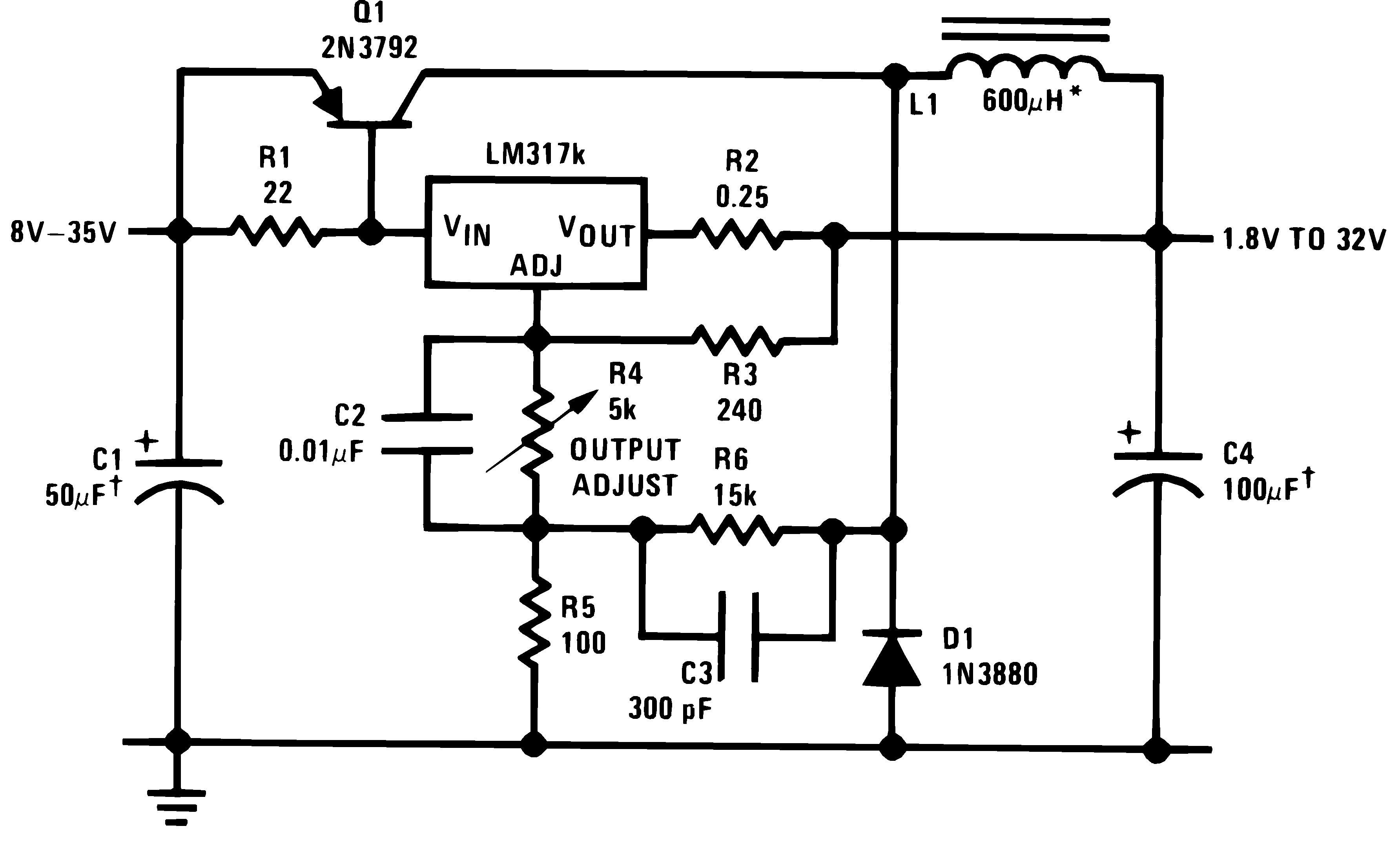
Figure 9-9 1-A
Current Regulator
Figure 9-11 High Gain Amplifier

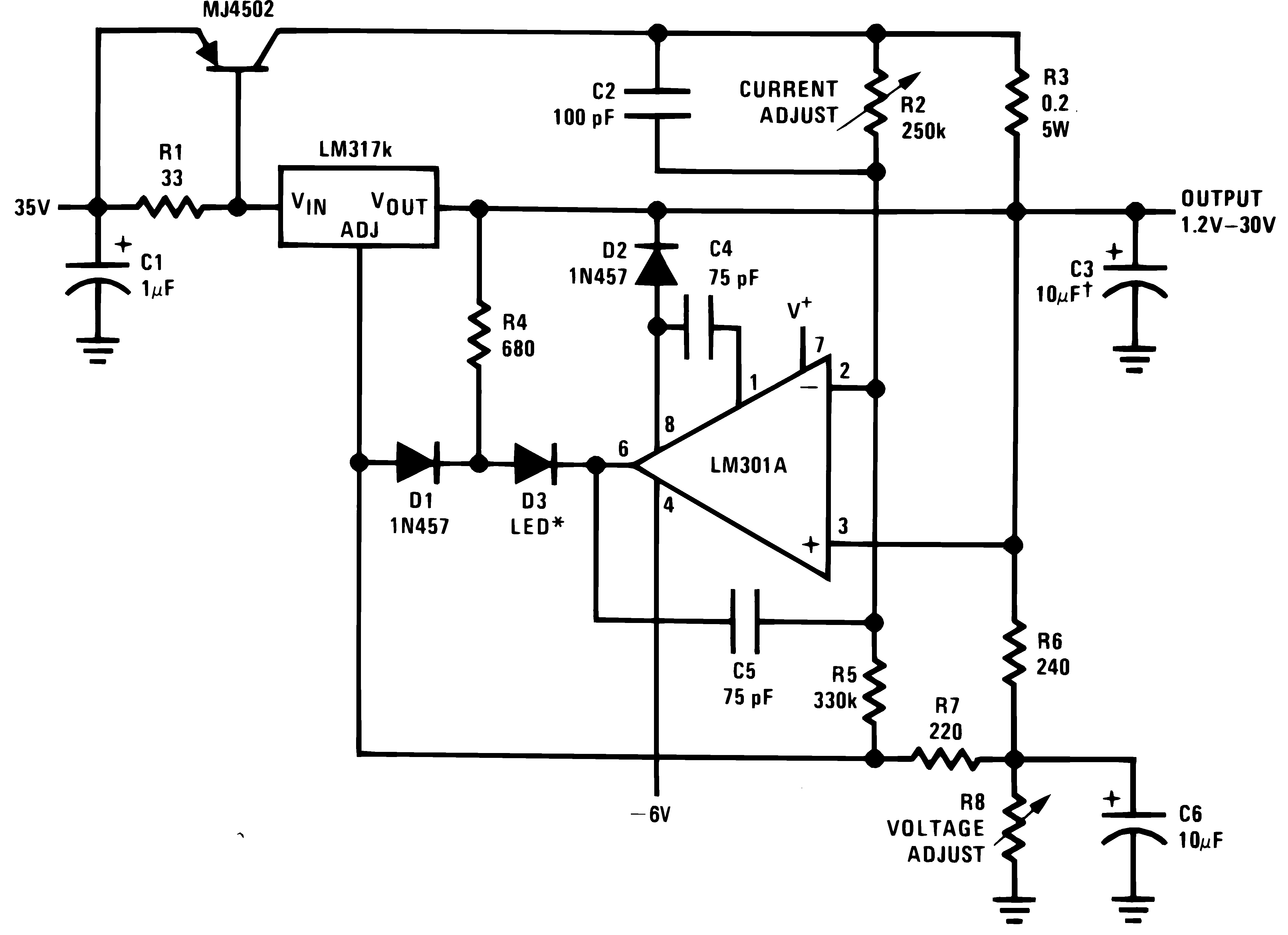
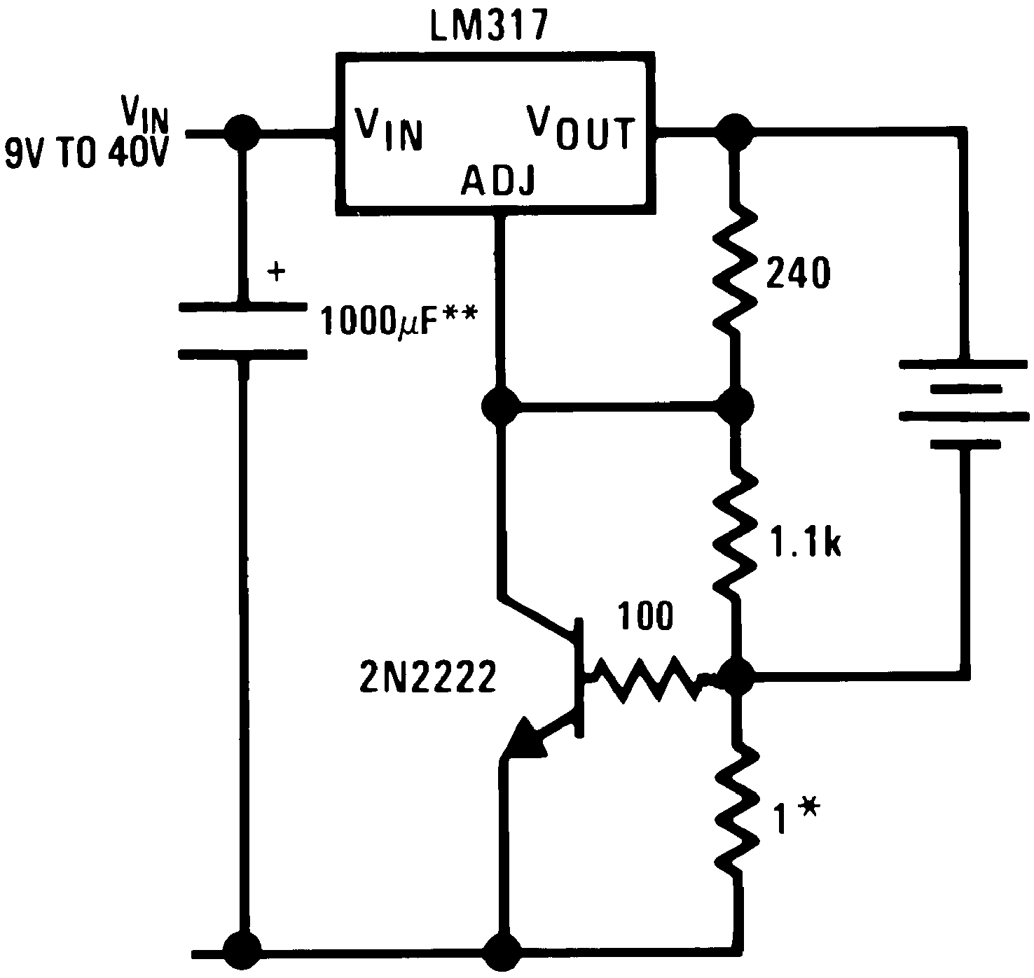
Figure 9-14 Precision Current Limiter
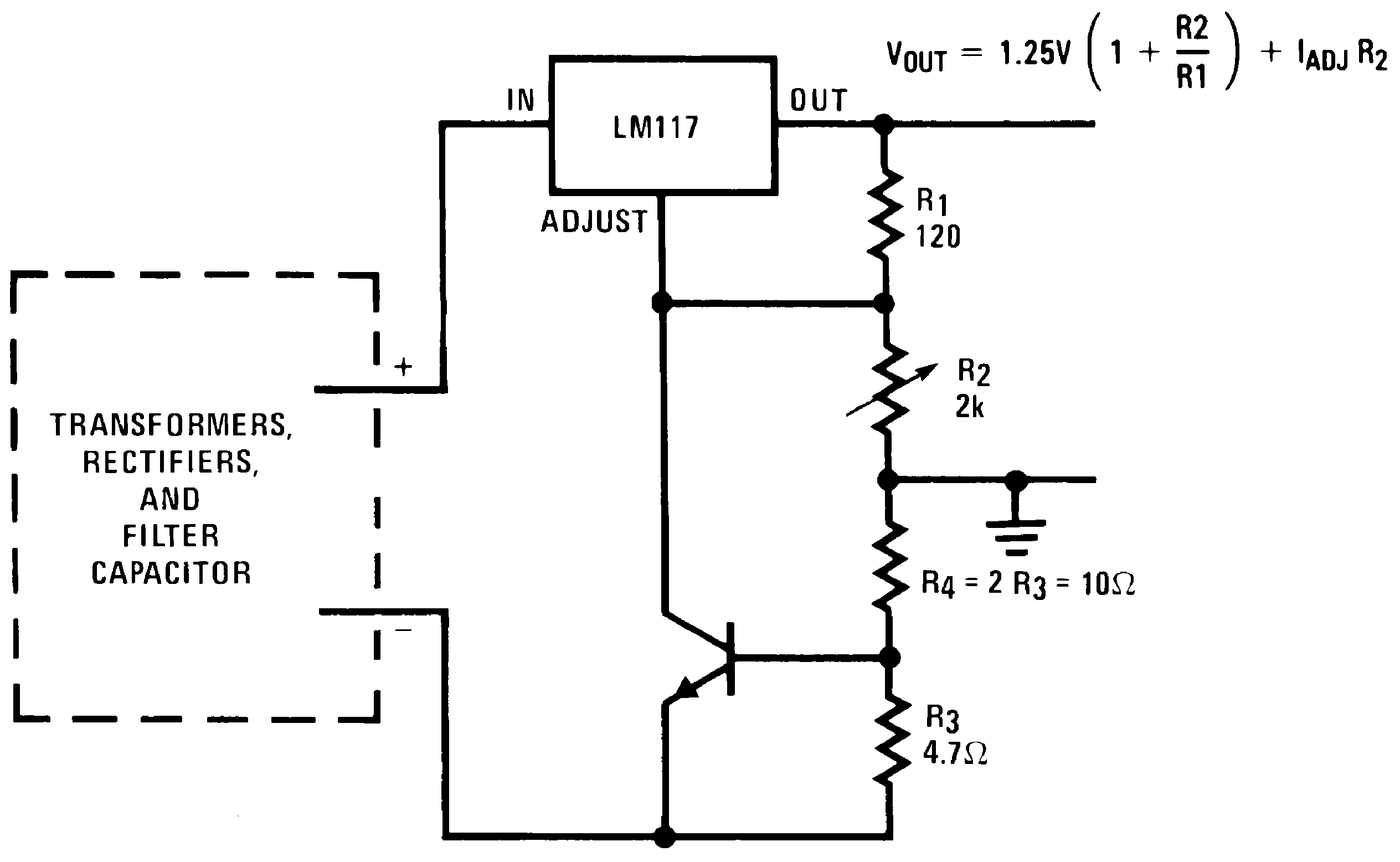
Figure 9-15 Tracking Preregulator

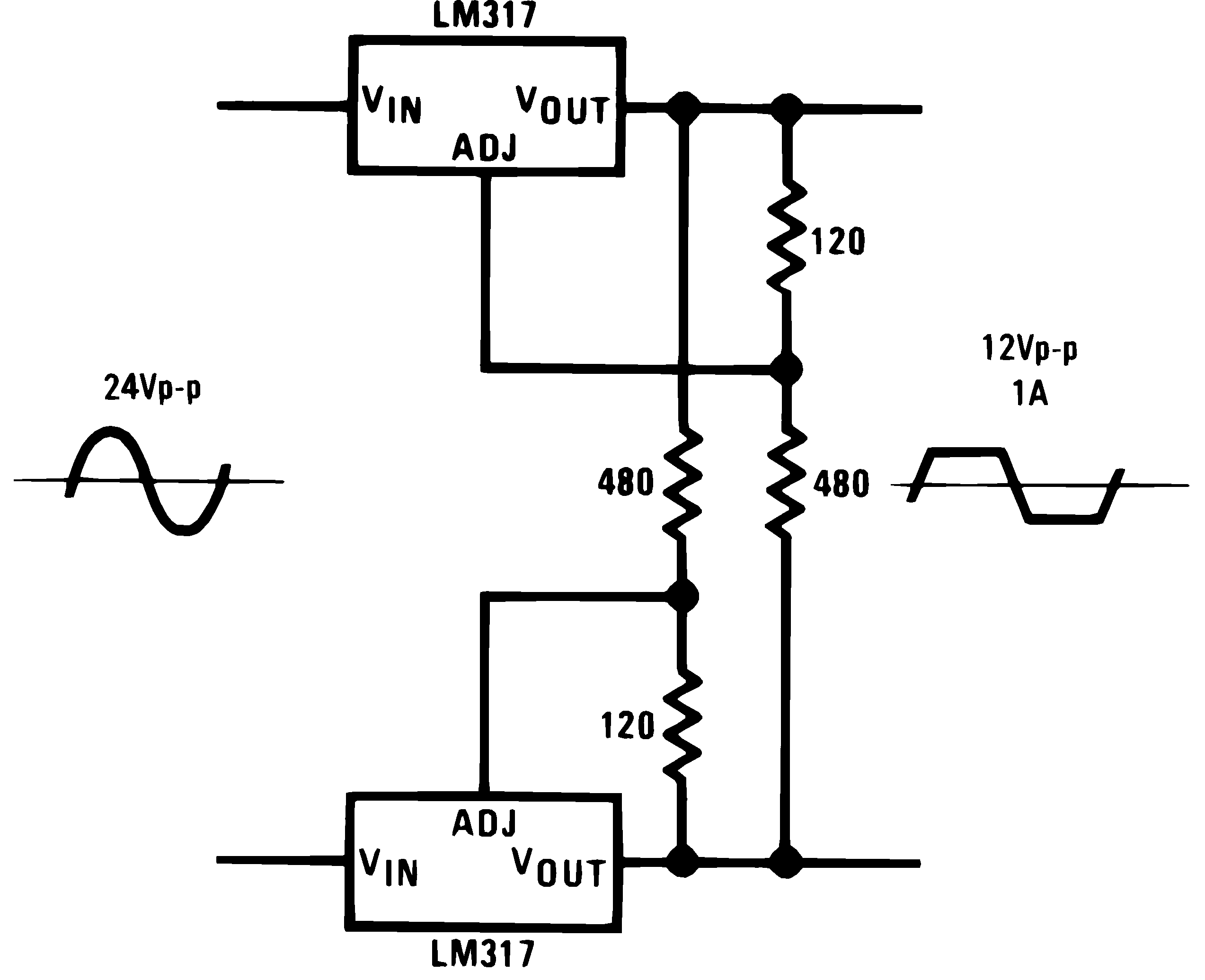
Figure 9-18 AC Voltage Regulator
Figure 9-20 50-mA
Constant Current Battery Charger
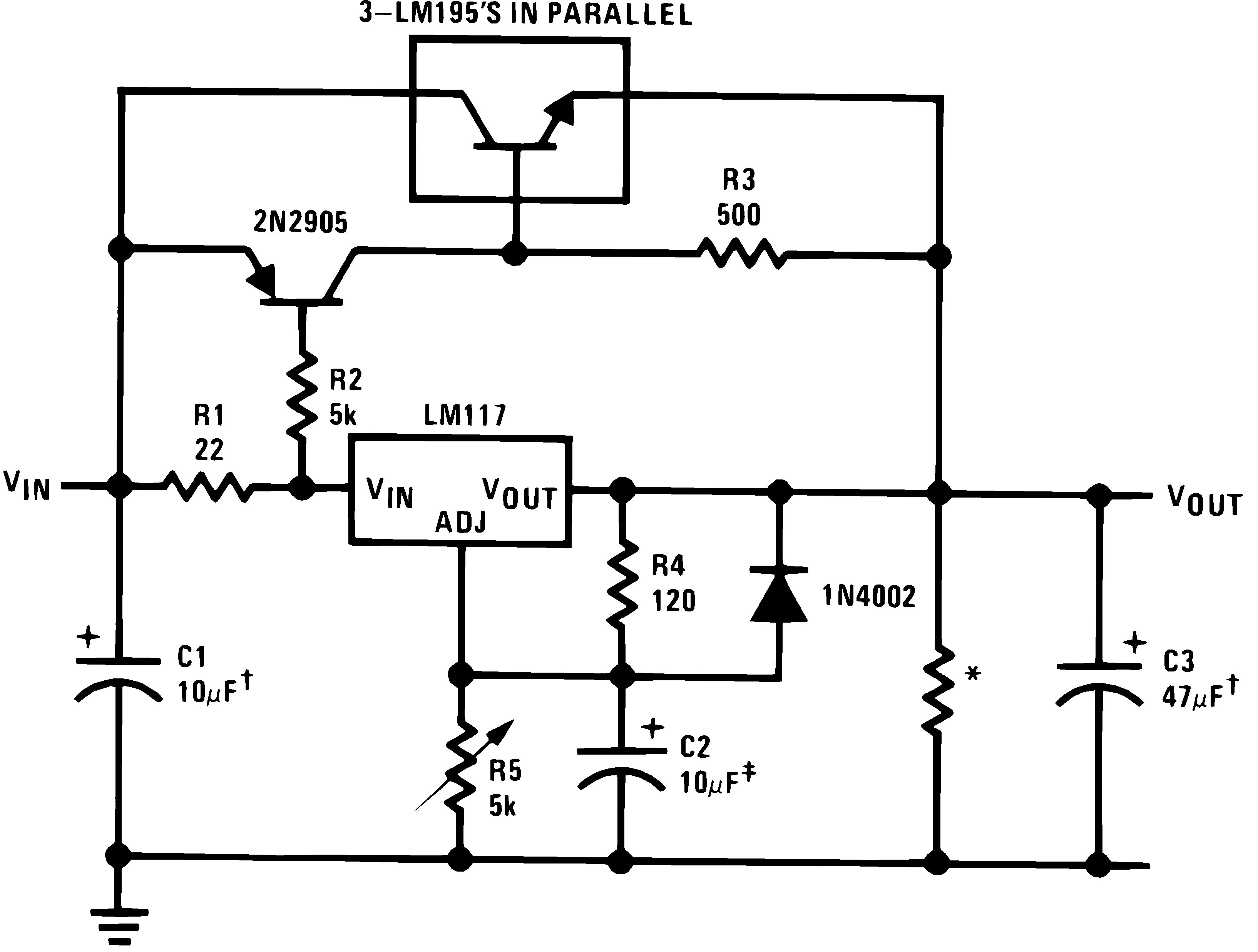
Figure 9-21 Adjustable
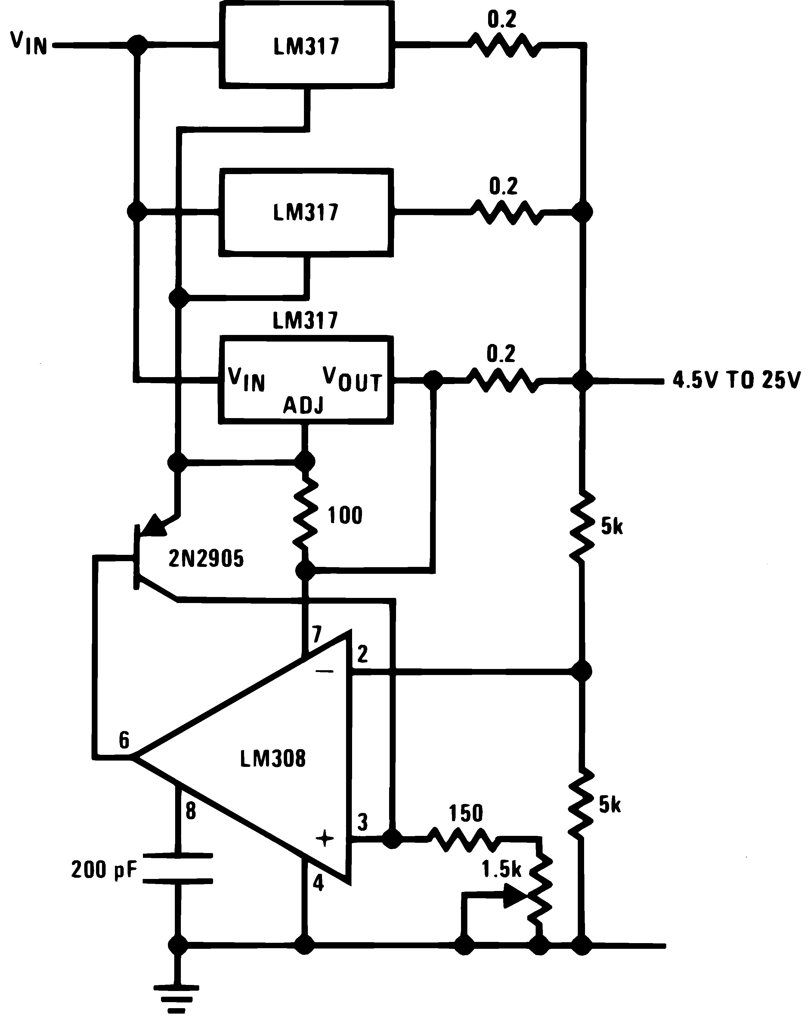
4-A
Regulator
Figure 9-22 1.2-V
to
25-V
Adjustable Regulator
