SLUS894B January 2010 – July 2015
PRODUCTION DATA.
NOTE
Information in the following applications sections is not part of the TI component specification, and TI does not warrant its accuracy or completeness. TI’s customers are responsible for determining suitability of components for their purposes. Customers should validate and test their design implementation to confirm system functionality.
The bq24630 battery charger is ideal for high current charging (up to 10 A) and can charge battery packs consisting of single cells or multiple cells in series. The bq24630EVM is a complete charge module for evaluating the bq24630. The application curves were taken using the bq24630EVM. Refer to the EVM user's guide (SLUU396) for EVM information.

NOTE:
VIN = 19 V, BAT = 3-cell LiFePO4, Iadapter_limit = 4 A, Icharge= 3 A, Ipre-charge= 0.125 A, Iterm= 0.3 A, 2.5-h safety timerFor this design example, use the parameters listed in Table 3 as the input parameters.
| DESIGN PARAMETER | EXAMPLE VALUE |
|---|---|
| AC adapter voltage (VIN) | 19 V |
| AC adapter current limit | 4 A |
| Battery charge voltage (number of cells in series) | 10.8 V (3 cells) |
| Battery charge current (during constant current phase) | 3 A |
| Precharge current | 0.125 A |
| Termination current | 0.3 A |
| Safety timer | 2.5 hours |
The bq24630 has 300-kHz switching frequency to allow the use of small inductor and capacitor values. Inductor saturation current should be higher than the charging current (ICHARGE) plus half the ripple current (IRIPPLE):

The inductor ripple current depends on input voltage (VIN), duty cycle (D = VOUT/VIN), switching frequency (fs) and inductance (L):

The maximum inductor ripple current happens with D = 0.5. For example, the battery charging voltage range is from 2.8 V to 14.4 V for a 4-cell battery pack. For 20-V adapter voltage, 10-V battery voltage gives the maximum inductor ripple current.
Usually, inductor ripple is designed in the range of 20%–40% of maximum charging current as a trade-off between inductor size and efficiency for a practical design.
The bq24630 has cycle-by-cycle charge undercurrent protection (UCP) by monitoring the charge-current sensing resistor to prevent negative inductor current. The typical UCP threshold is 5 mV falling edge, corresponding to 0.5-A falling edge for a 10-mΩ charge-current sensing resistor.
Input capacitor should have enough ripple-current rating to absorb the input switching-ripple current. The worst-case RMS ripple current is half of the charging current when the duty cycle is 0.5. If the converter does not operate at 50% duty cycle, then the worst-case capacitor rms current ICIN occurs where the duty cycle is closest to 50% and can be estimated by the following equation:

A low-ESR ceramic capacitor such as X7R or X5R is preferred for the input decoupling capacitor and should be placed as close as possible to the drain of the high-side MOSFET and source of the low-side MOSFET. The voltage rating of the capacitor must be higher than the normal input voltage level. A 25-V rating or higher capacitor is preferred for 20-V input voltage. A 20-µF capacitance is suggested for typical of 3-A to 4-A charging current.
Output capacitor also should have enough ripple current rating to absorb output switching ripple current. The output capacitor RMS current ICOUT is given:

The output capacitor voltage ripple can be calculated as follows:
At certain input/output voltage and switching frequency, the voltage ripple can be reduced by increasing the output filter LC.
The bq24630 has internal loop compensator. To get good loop stability, the resonant frequency of the output inductor and output capacitor should be designed between 10 kHz and 15 kHz. The preferred ceramic capacitor is 25 V, X7R or X5R for 4-cell applications.
Two external N-channel MOSFETs are used for a synchronous switching battery charger. The gate drivers are internally integrated into the IC with 6 V of gate drive voltage. 30-V or higher voltage rating MOSFETs are preferred for a 20-V input voltage and 40-V MOSFETs are prefered for 20-V to 28-V input voltage.
Figure of merit (FOM) is usually used for selecting the proper MOSFET based on a tradeoff between the conduction loss and switching loss. For a top-side MOSFET, FOM is defined as the product of a MOSFET on-resistance, rDS(on), and the gate-to-drain charge, QGD. For a bottom-side MOSFET, FOM is defined as the product of the MOSFET on-resistance, rDS(on), and the total gate charge, QG.

The lower the FOM value, the lower the total power loss. Usually, lower rDS(on) has higher cost with the same package size.
The top-side MOSFET loss includes conduction loss and switching loss. It is a function of duty cycle (D = VOUT/VIN), charging current (ICHARGE), MOSFET on-resistance (rDS(on)), input voltage (VIN), switching frequency (fS), turnon time (ton) and turnoff time (toff):

The first item represents the conduction loss. Usually, MOSFET rDS(on) increases by 50% with a 100ºC junction temperature rise. The second term represents the switching loss. The MOSFET turnon and turnoff times are given by:

where Qsw is the switching charge, Ion is the turnon gate-driving current, and Ioff is the turnoff gate-driving current. If the switching charge is not given in the MOSFET datasheet, it can be estimated by gate-to-drain charge (QGD) and gate-to-source charge (QGS):

Total gate-driving current can be estimated by the REGN voltage (VREGN), MOSFET plateau voltage (Vplt), total turnon gate resistance (Ron), and turnoff gate resistance (Roff) of the gate driver:

The conduction loss of the bottom-side MOSFET is calculated with the following equation when it operates in synchronous continuous conduction mode:

If the SRP-SRN voltage decreases below 5 mV (the charger is also forced into non-synchronous mode when the average SRP-SRN voltage is lower than 1.25 mV), the low-side FET is turned off for the remainder of the switching cycle to prevent negative inductor current.
As a result, all the freewheeling current goes through the body diode of the bottom-side MOSFET. The maximum charging current in non-synchronous mode can be up to 0.9 A (0.5 A typ.) for a 10-mΩ charging-current sensing resistor, considering IC tolerance. Choose the bottom-side MOSFET with either an internal Schottky or body diode capable of carrying the maximum non-synchronous mode charging current.
MOSFET gate driver power loss contributes to the dominant losses on the controller IC when the buck converter is switching. Choosing a MOSFET with a small Qg_total reduces the IC power loss to avoid thermal shutdown.

where Qg_total is the total gate charge for both upper and lower MOSFET at 6-V VREGN.
The VREF load current is another component of the VCC input current (Do not overload VREF.), where total IC loss can be described by following equations:

During adapter hot plug-in, the parasitic inductance and input capacitor from the adapter cable form a second-order system. The voltage spike at the VCC pin may be beyond the IC maximum voltage rating and damage the IC. The input filter must be carefully designed and tested to prevent an overvoltage event on the VCC pin. The ACP/ACN pin must be placed after the input ACFETs in order to avoid overvoltage stress and high dv/dt during hot plug-in.
There are several methods for damping or limiting the overvoltage spike during adapter hot plug-in. An electrolytic capacitor with high ESR as an input capacitor can damp the overvoltage spike well below the IC maximum pin voltage rating. A high-current-capability TVS Zener diode can also limit the overvoltage level to an IC-safe level. However, these two solutions may not have low cost or small size.
A cost-effective and small-size solution is shown in Figure 23. R1 and C1 comprise a damping RC network to damp the hot plug-in oscillation. As a result, the overvoltage spike is limited to a safe level. D1 is used for reverse voltage protection for the VCC pin (it can be the body diode of input ACFET). C2 is VCC pin-decoupling capacitor and it should be placed as close as possible to the VCC pin. R2 and C2 form a damping RC network to further protect the IC from high-dv/dt and high-voltage spikes. The C2 value should be less than the C1 value so R1 can be dominant over the ESR of C1 to get enough damping effect for hot plug-in. The R1 and R2 packages must be sized to handle static current and inrush current power loss according to the resistor manufacturer’s datasheet. The values of filter components always must be verified with the real application, and minor adjustments may be needed to fit in the real application circuit.
Figure 23. Input Filter
The bq24630 provides internal loop compensation. With this scheme, best stability occurs when the LC resonant frequency, fo, is approximately 10 kHz to 15 kHz per Equation 24:

Table 4 provides a summary of typical LC components for various charge currents
| CHARGE CURRENT | 2 A | 4 A | 6 A | 8 A | 10 A |
|---|---|---|---|---|---|
| Output Inductor LO | 8.2 μH | 8.2 μH | 5.6 μH | 4.7 μH | 4.7 μH |
| Output capacitor CO | 20 μF | 20 μF | 30 μF | 40 μF | 40 μF |
| Sense resistor | 10 mΩ | 10 mΩ | 10 mΩ | 10 mΩ | 10 mΩ |
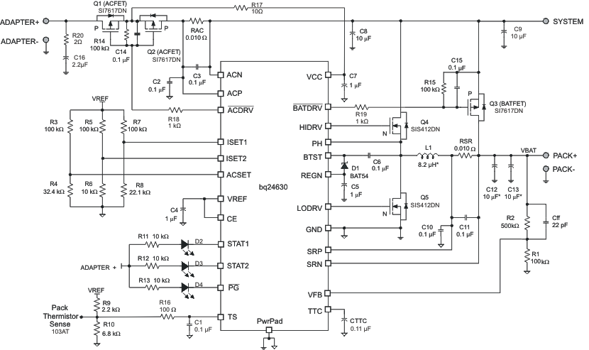
The following table lists the components for the typical system circuit in Figure 22.
| PART DESIGNATOR | QTY | DESCRIPTION |
|---|---|---|
| Q1, Q2, Q3 | 3 | P-channel MOSFET, –30 V, –35 A, PowerPAK 1212-8, Vishay-Siliconix, Si7617DN |
| Q4, Q5 | 2 | N-channel MOSFET, 30 V, 12 A, PowerPAK 1212-8, Vishay-Siliconix, Sis412DN |
| D1 | 1 | Diode, dual Schottky, 30 V, 200 mA, SOT23, Fairchild, BAT54C |
| D2, D3, D4 | 3 | LED diode, green, 2.1 V, 20 mA, LTST-C190GKT |
| RAC, RSR | 2 | Sense resistor, 10 mΩ, 2010, Vishay-Dale, WSL2010R0100F |
| L1 | 1 | Inductor, 6.8 µH, 5.5 A, Vishay-Dale IHLP2525CZ |
| C2, C10 | 2 | Capacitor, ceramic, 0.1 µF, 50 V, 10%, X7R |
| C7 | 1 | Capacitor, ceramic, 1 µF, 50 V, 10%, X7R |
| C8, C9, C12, C13 | 4 | Capacitor, ceramic, 10 µF, 35 V, 20%, X7R |
| C4, C5 | 2 | Capacitor, ceramic, 1 µF, 25 V, 10%, X7R |
| C1, C3, C6, C11 | 4 | Capacitor, ceramic, 0.1 µF, 16 V, 10%, X7R |
| C14, C15 (Optional) | 2 | Capacitor, ceramic, 0.1 µF, 50 V, 10%, X7R |
| C16 | 1 | Capacitor, ceramic, 2.2 µF, 35 V, 10%, X7R |
| Cff | 1 | Capacitor, ceramic, 22 pF, 25 V, 10%, X7R |
| CTTC | 1 | Capacitor, ceramic, 0.11 µF, 25 V, 5%, X7R |
| R1, R3, R5, R7 | 4 | Resistor, chip, 100 kΩ, 1/16W, 0.5% |
| R2 | 1 | Resistor, Chip, 500 kΩ, 1/16W, 0.5% |
| R4 | 1 | Resistor, chip, 32.4 kΩ, 1/16W, 0.5% |
| R6 | 1 | Resistor, chip, 10 kΩ, 1/16W, 0.5% |
| R8 | 1 | Resistor, chip, 22.1 kΩ, 1/16W, 0.5% |
| R9 | 1 | Resistor, chip, 2.2 kΩ, 1/16W, 5% |
| R10 | 1 | Resistor, chip, 6.8 kΩ, 1/16W, 5% |
| R11, R12, R13 | 3 | Resistor, chip, 10 kΩ, 1/16W, 5% |
| R14, R15 (optional) | 2 | Resistor, chip, 100 kΩ, 1/16W, 5% |
| R16 | 1 | Resistor, chip, 100 Ω, 1/16W, 5% |
| R17 | 1 | Resistor, chip, 10 Ω, 1/4W, 5% |
| R18, R19 | 2 | Resistor, chip, 1 kΩ, 1/16W, 5% |
| R20 | 1 | Resistor, chip, 2 Ω, 1W, 5% |

| VIN: 24 V | VBAT: 16 V | ICHG = 3 A |

| VIN: 24 V | VBAT: 16 V |