SLVSCS1B March 2015 – May 2015 UCD7138
PRODUCTION DATA.
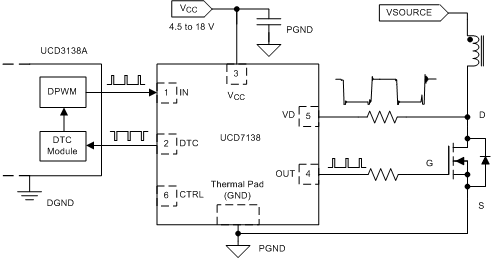
The UCD7138 device is a 4-A and 6-A single-channel MOSFET driver with body-diode conduction sensing and reporting and is a high performance driver that allows the Texas Instruments UCD3138A digital PWM controller to achieve advanced synchronous-rectification (SR) control. The device contains a high-speed gate driver, a body-diode conduction-sensing circuit, and a turnon delay optimization circuit. The device is suitable for high-power, high-efficiency isolated converter applications where SR dead-time optimization is desired.
The UCD7138 device offers asymmetrical rail-to-rail 4-A source and 6-A sink peak-current drive capability. The short propagation delay and fast rise and fall time allows efficient operation at high frequencies. An internal high-speed comparator with a –150-mV threshold detects the body-diode conduction and reports the information to the UCD3138A digital-power controller. The UCD7138 device is capable of sensing body-diode conduction time as low as 10 ns. The SR turnon edge is optimized by the UCD7138 device. The SR turnoff edge is optimized by the UCD3138A digital-power controller which analyzes the body-diode conduction information reported by the UCD7138 DTC pin.
The benefits of the chipset include maximizing system efficiency by minimizing body-diode conduction time, robust and fast negative-current protection, and a simple interface.
| PART NUMBER | PACKAGE | BODY SIZE (NOM) |
|---|---|---|
| UCD7138 | WSON (6) | 3.00 mm × 3.00 mm |

