SBOS686A June 2013 – December 2014 TMP451
PRODUCTION DATA.
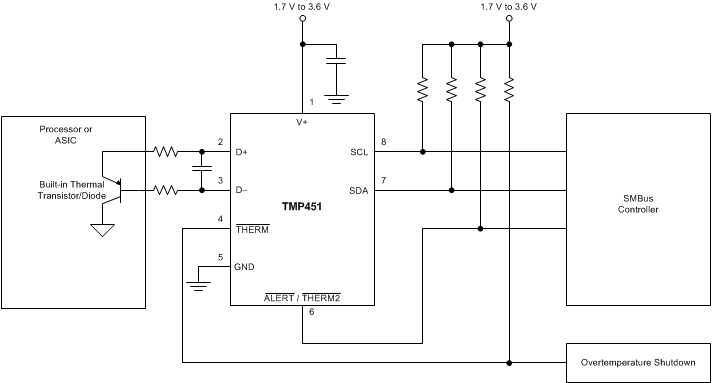
The TMP451 device is a high-accuracy, low-power remote temperature sensor monitor with a built-in local temperature sensor. The remote temperature sensors are typically low-cost discrete NPN or PNP transistors, or substrate thermal transistors or diodes that are integral parts of microprocessors, microcontrollers, or FPGAs. The temperature is represented as a 12-bit digital code for both the local and remote sensors, giving a resolution of 0.0625°C. The temperature accuracy is ±1°C (maximum) in the typical operating range for the local and the remote temperature sensors. The two-wire serial interface accepts the SMBus communication protocol.
Advanced features such as series resistance cancellation, programmable nonideality factor (η-factor), programmable offset, programmable temperature limits, and a programmable digital filter are combined to provide a robust thermal monitoring solution with improved accuracy and noise immunity.
The TMP451 device is ideal for high-accuracy temperature measurements in multiple locations and in a variety of automotive subsystems. The device is specified for operation over a supply voltage range of 1.7 V to 3.6 V and a temperature range of –40°C to 125°C.
| PART NUMBER | PACKAGE | BODY SIZE (NOM) |
|---|---|---|
| TMP451 | WSON (8) | 2.00 mm × 2.00 mm |
