SBOS456H September 2008 – February 2015 REF5020A-Q1 , REF5025A-Q1 , REF5030A-Q1 , REF5040A-Q1 , REF5045A-Q1 , REF5050A-Q1
PRODUCTION DATA.
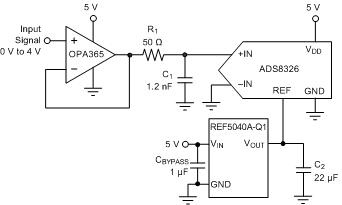
The REF50xxA-Q1 family of devices is low-noise, low-drift, very-high precision-voltage reference. These reference devices are capable of both sinking and sourcing, and are very robust with regard to line and load changes.
Excellent temperature drift (3 ppm/°C) and high accuracy (0.05%) are achieved using proprietary design techniques. These features combined with very low noise make the REF50xxA-Q1 family of devices ideal for use in high-precision data acquisition systems.
Each reference voltage is available in a standard-grade versions. The devices are offered in SO-8 packages and are specified from –40°C to 125°C.
| PART NUMBER | PACKAGE | OUTPUT VOLTAGE |
|---|---|---|
| REF5020A-Q1 | SOIC (8) | 2.048 V |
| REF5025A-Q1 | 2.5 V | |
| REF5030A-Q1 | 3 V | |
| REF5040A-Q1 | 4.096 V | |
| REF5045A-Q1 | 4.5 V | |
| REF5050A-Q1 | 5 V |
