ZHCSDB6 February 2015 UCC24650
PRODUCTION DATA.
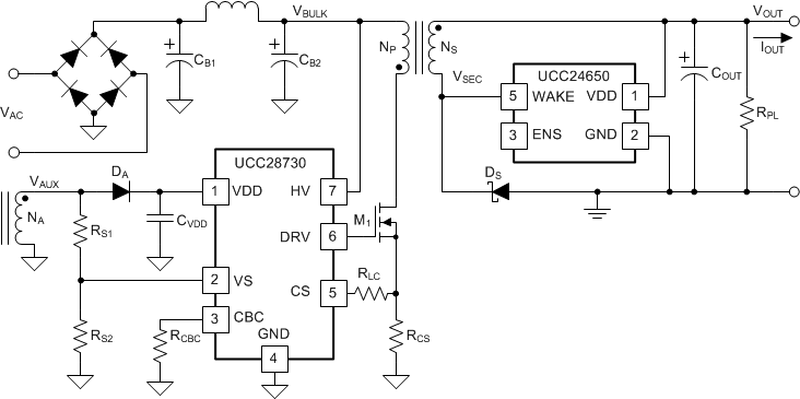
UCC24650 是一款易于使用的二次側電壓監視器,可定期測量其自身的 VDD 電壓。 當相對上一讀數存在 3% 浮動時,會向接收一次側穩壓 (PSR) 控制器發送喚醒警報信號。 該器件功耗較低,有助于在許多應用中實現小于 5mW 的零功耗待機損耗。
接地基準整流器上連接了一個內部 200V 金屬氧化物半導體場效應晶體管 (MOSFET) 開關,可向反激變壓器二次側繞組提供限流脈沖,從而將信號耦合至一次側控制器。 在檢測到控制器驅動的開關活動之前,將以 33kHz 的頻率重復發送該信號。
相對浮動檢測功能可將電壓調節至 5V 與 28V 之間的任一電壓。喚醒警報功能可實現超低待機頻率,從而以最大限度降低開關損耗,并減小響應重載階躍所需的輸出電容。 此監視器與能夠檢測喚醒信號的控制器搭配使用,例如 UCC28730 PSR 反激控制器。
UCC24650 還提供了使能和禁用信號,可用于在無載條件下控制二次側電路,從而降低待機功耗。 此類電路可以是同步整流控制器或繼電器驅動器等。
| 器件型號 | 封裝 | 封裝尺寸(標稱值) |
|---|---|---|
| UCC24650 | SOT-23 (5) | 2.92mm × 1.30mm |

