ZHCSDK6A March 2015 – March 2015 UCC24630
PRODUCTION DATA.
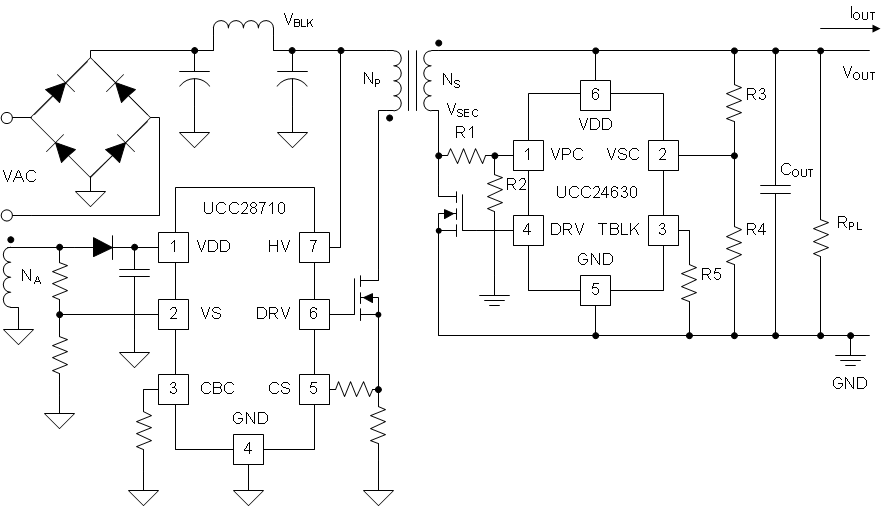
UCC24630 SR 控制器是一款高性能控制器和驅動器,面向用于二次側同步整流的 N 溝道 MOSFET 電源器件。
控制器和 MOSFET 組合構成了一個近似理想的二極管整流器。 該解決方案不僅可直接降低整流器的功耗,同時憑借著效率的提高還能夠降低一次側的損耗。
UCC24630 采用伏秒平衡控制方法并且不與 MOSFET 的漏極直接相連,因此在較寬的輸出電壓范圍內都是反激電源的理想選擇。 SR 驅動關斷閾值與 MOSFET RDS(on) 無關,這樣可優化最長導通時間。 另外,器件和布線電感所導致的二次側電流振鈴也不會影響 SR 關斷閾值。
UCC24630 控制器提供了可編程的錯誤觸發濾波器、頻率檢測器(可在低功耗狀態期間自動切換至待機模式)和引腳故障保護。 UCC24630 兼容斷續導通模式 (DCM)、轉換模式 (TM) 和 CCM 三種工作模式。
憑借較寬的 VDD 工作范圍以及寬范圍的可編程 VPC 電壓和消隱時間,該器件可應用于各類反激轉換器設計。
| 器件型號 | 封裝 | 封裝尺寸(標稱值) |
|---|---|---|
| UCC24630 | SOT23 (6) | 2.92mm x 1.30mm |

