ZHCSDE4A December 2014 – February 2015 TPS62184
PRODUCTION DATA.
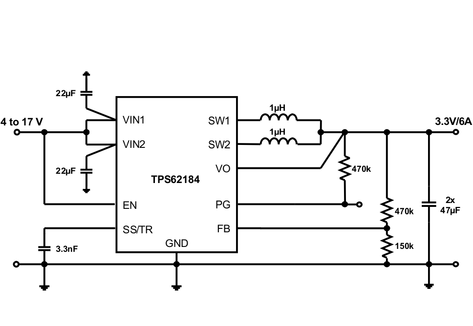
TPS62184 是一款適用于薄型電源軌的雙相降壓 DC-DC 轉換器。 它通過使用兩個由峰值電流控制的相同電流平衡相位來進行工作,適合在高度受限的應用中使用。
該器件具有 4V 到 17V 的寬工作輸入電壓范圍,非常適合通過多節鋰離子電池或 12V 電源軌供電運行的系統。 兩相可持續提供 6A 輸出電流(每相 3A),從而允許使用薄型外部元件。 兩相異相運行,這樣可顯著減小開關噪聲。
TPS62184 可在超輕負載時自動進入節能模式以保持高效率。 并且還集成有自動效率提高功能 (AEETM),適用于整個占空比范圍。
該器件提供電源正常信號和可調節軟啟動。 其靜態電流典型值為 28µA,并且能夠在 100% 模式下運行,即便在最低輸出電壓下也不存在占空比限制。
TPS62184 采用小型 24 凸點、0.5mm 間距 DSBGA 封裝。
| 器件型號 | 封裝 | 封裝尺寸(標稱值) |
|---|---|---|
| TPS62184 | DSBGA (24) | 2.10mm x 3.10mm |

