ZHCAAV5A June 2019 – August 2021 TLA2021 , TLA2024 , TLV333 , TLV9062
| 輸入 | ADC 輸入 | 數字輸出 TLA2024 |
|---|---|---|
| 0.217A | 0.1V | 021h 或 33d |
| 10A | 4.6V | 5FDh 或 1533d |
| 電源 | |
|---|---|
| 監控器電源 | VDD |
| 15V | 5V |
設計說明
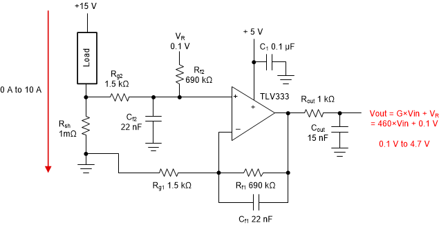
此設計展示了使用運算放大器和分立式差分放大器配置構建的低側分流監控器。這種設計以相對較低的成本實現了良好的精度。TLV333 運算放大器是一款零漂移放大器,故其偏移和漂移都非常低。這樣,可使用低阻分流電阻器以最小化分流電阻器中的功耗。因此,可以使用物理尺寸更小的分流電阻器。使用 TLA2024(或用于單通道 TLA2021)是因為它是一款低成本的12 位Δ-Σ 數據轉換器。當成本拮據且精度仍很重要的情況下,實施電流監控器電路就非常有用。一些可能的應用包括個人電子產品、電器和樓宇自動化。

規格
| 規格 | 目標值 | 計算值 | 仿真值 |
|---|---|---|---|
| 輸入范圍 | ±6.144V | ||
| 分辨率 | 6.144/211 = 3mV (1LSB) | ||
| 帶寬 | > 100Hz | 761Hz | 1.1kHz |
| 噪聲 | < 1LSB | 891μVrms (5.35mVpp) | 889μVrms (5.33mVpp) |
| 范圍 | 0A 至 10A | 0.2A 至 10A | 0A 至 10A |
設計注意事項
組件選型

使用 模擬工程師計算器 選擇 Rf = 690kΩ、Rg = 1.5kΩ 以獲得 –460V/V 的反相增益,或


如果Aol 規格找到線性范圍,則查看測試條件。
Aol 測試條件:(V–) + 0.1 V < VO < (V+) – 0.1 V

有關避免該限制的方法,請參閱“可選電平位移”。



直流傳輸特性
與電流呈線性關系的放大器直流傳輸函數為 0.213A 至 10A。當電流為0A 至 0.213A (0V 至 0.1V 輸出)時,輸出不準確,因為其違反了線性輸出擺幅限制。0A 至 0.213A 的區域稱為死區,因為該區域內的輸出不準確??杀疚哪┪菜镜碾娐沸薷目梢杂糜谙撍绤^。

交流傳輸特性
TLV333 器件的增益帶寬積為 350kHz。增益為 460 時,帶寬應約為 350kHz / 460 = 761Hz。仿真結果顯示帶寬約為1.1kHz。注意,外部濾波器的頻率都設置為約 10kHz,這就是為什么頻率響應具有兩個不同的斜率。選擇帶寬更高的放大器并調整外部濾波器可以調整此電路的帶寬。切記在選擇放大器時,請務必查看本文組件選型 部分所示的偏移電壓、共模范圍和擺幅。請查閱 TI 精密實驗室 - 運算放大器:有關更多詳細信息,請觀看帶寬系列視頻。

瞬態 ADC 輸入穩定仿真
顯示了對 9A(1A 至 10A,或 1mV 至 9mV)階躍的仿真響應。仿真階躍在 1.15ms 后穩定達到 ? LSB 。輸入階躍電壓為 9mV,因此階躍響應是一個小信號階躍,并受帶寬限制(上升時間 tr = 0.35 / fc = 0.35 / 1.1kHz = 318μs)。

噪聲仿真
下述簡化的噪聲計算方法用于粗略估算總噪聲。由于放大器噪聲比電阻器噪聲高(55nV/√ Hz,高于 1kΩ 電阻器的約 4nV/√ Hz),因此可忽略電阻器噪聲。另外,帶寬估計為 1.1kHz 三階,但實際濾波器更復雜。

注意,計算結果與仿真結果匹配良好。請查閱 TI 精密實驗室 - 運算放大器:有關放大器噪聲計算的詳細原理,請觀看噪聲 系列視頻,有關數據轉換器噪聲,請查閱計算 ADC 系統的總噪聲。對于峰間噪聲的估算,乘以 6(Epp(仿真)= 6 ? 891μV = 5.35mVpp)。請注意,峰間噪聲的大小約為 1LSB (1LSB = 3mV)。

PCB 布局
PCB 布局給出了通用布局尺寸。1206電阻器封裝用于 0.25W、1m? 分流器。請注意,分流器兩端的電壓是直接在電阻器兩端測量的。這稱為開爾文連接,消除了電路路徑中寄生電阻造成的誤差。

可選電平位移
如前所述,輸出電壓為0V 至 0.1V 時壓,放大器輸出擺幅受限。消除此問題的一種方法是平移輸出,以便在電流為 0A 時輸出為 0.1V。對于差分放大器配置,可以將 Rf2 連接到基準電壓來實現偏移平移。在此示例中,使用 0.1V 基準電壓為 0A 至 10A 輸入提供 0.1V 至 4.7V 的線性輸出。可以使用更大的基準電壓(例如 2.5V)來讀取雙向電流(使用 2.5V 基準電壓時,–5A 至 +5A 可提供 0.2V 至 4.8V 的輸出)。

測量轉換
根據分流電阻器電壓的增益和 ADC 的滿量程范圍,分流測量的轉換相對簡單。 TLV333 器件的輸出電壓計算如下:

同時,將 ADC 測量轉換為輸出電壓:

將輸出代碼轉換為分流電流:

寄存器設置
下表顯示了如何將寄存器配置在 TLA2024 中,用于本示例電路。
| 位 | 字段 | 值 | 說明 |
|---|---|---|---|
| 15 | OS | 1 | 開始單次轉換 |
| 14:12 | MUX [2:0] | 100 | AINP = AIN0,AINN = GND |
| 11:9 | PGA [2:0] | 000 | FSR = ±6.144V |
| 8 | 模式 | 1 | 單次轉換模式 |
| 7:5 | DR [2:0] | 111 | DR = 3300SPS |
| 4:0 | 保存 | 00011 | 始終寫入 03h |
偽代碼示例
以下示例顯示了偽代碼序列,其中包含設置器件和與ADC接口的微控制器以便在單次轉換模式下從 TLA2024 獲取后續讀數所需的步驟。使用最大數據周期獲取數據,留出時間來喚醒器件、配置 ADC、進行單次轉換和設置其他 ADC 測量。其他測量通道同樣地用于寫入配置寄存器,開始轉換,等待轉換完成和回讀轉換。
Configure microcontroller for I2C communication, I2C address=1001000 (48h)
Loop
{
Send 90h 01h C1h E3h //
// Start write to address 48h, write bit 0 (90h)
// Configuration register 01h
// Set C1E3h, AIN0-GND, FSR=±6.144V, Single-shot conversion, DR=3300SPS, stop
Wait 353us // Wait for data period, +10% for internal oscillator variation, +20us
Send 90h 00h 91h xxh xxh // Read back ADC conversion data
// Start write to address 48h, write bit 0 (90h)
// Conversion register 00h, stop
// Start read from address 48h, read bit 1 (91h)
// Read back 2 bytes, stop
}
設計特色 器件
| 器件 | 關鍵特性 | 鏈接 | 其他可能的器件 |
|---|---|---|---|
| TLA2024 | 低成本,12 位 Δ-Σ ADC,I2C 接口,超小型封裝,集成基準 | TLA2024 | http://www.ti.com/adcs |
| TLV333 | 低成本,具有出色的偏移和漂移性能,偏移 15μV(最大值),小型封裝 | TLV333 | http://www.ti.com/opamps |
主要文件鏈接
此電路的源文件 - http://www.ti.com/cn/lit/zip/SBAC245。
參考文獻
有關TI綜合電路庫的信息,請參閱《模擬工程師電路手冊》。