ZHCAC75 April 2022 AMC23C11 , AMC23C12 , AMC23C14
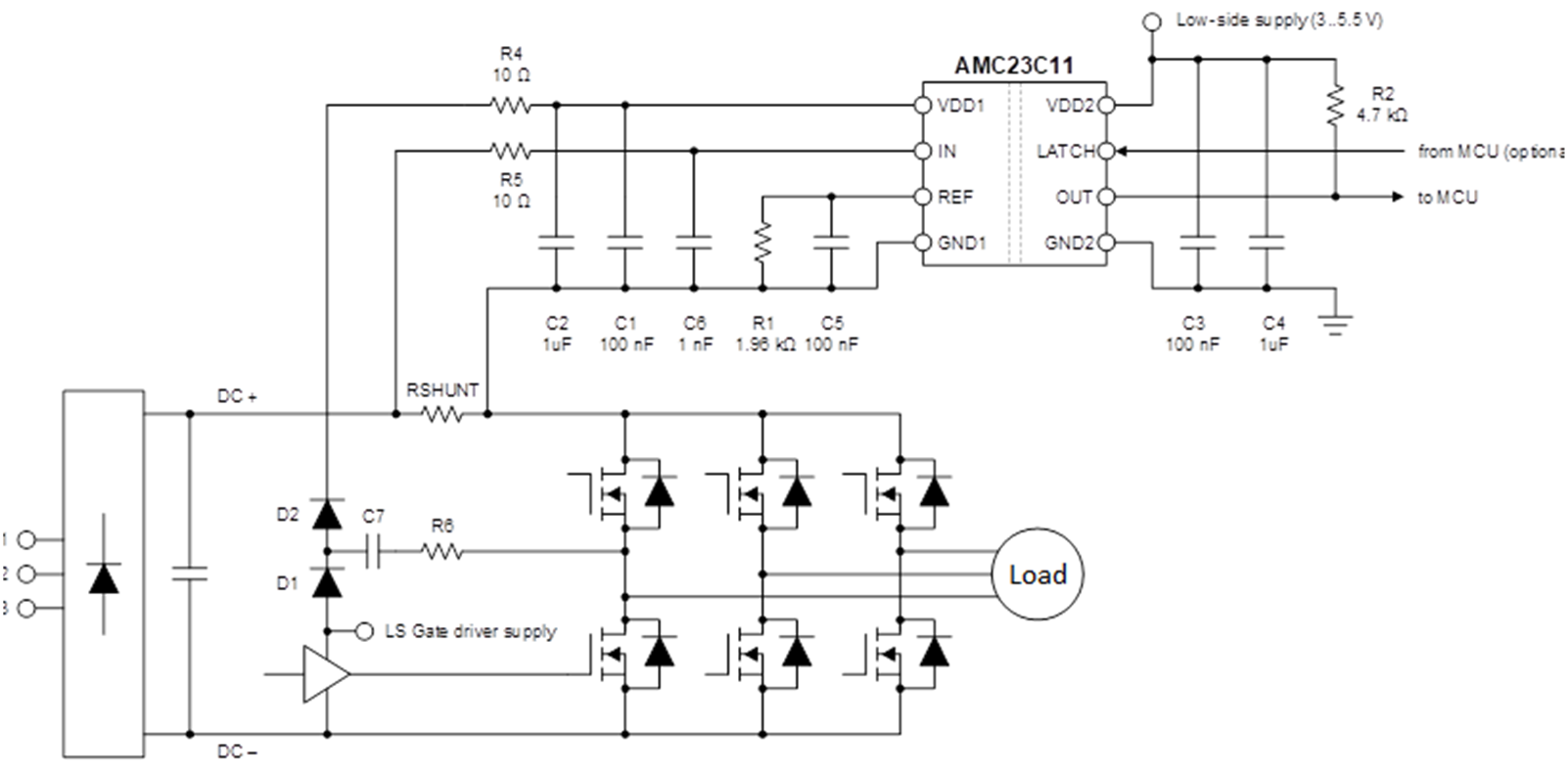
圖 3-1 展示了 DC+ 電源的實現方式。

DC+ 電源解決方案由兩部分組成。第一部分是自舉電路,其中包含一個高壓二極管 D1、一個電容器 C7 和限流電阻器 R6。C7 由低側柵極驅動器電源充電。第二部分是電荷泵,其中包含一個高壓二極管 D2、一個電容器 C2 和限流電阻器 R4。當半橋開始運行時,有以下三種運行狀態:
總之,這種基于電荷泵的自舉電路在 IGBT 開關階段借助電容器 C7 和 C2 中存儲的能量為隔離式比較器供電。