ZHCABN2 February 2022 UCC14240-Q1
為了在半橋應用中獲得最佳的開關性能和針對 dV/dt 感應導通的穩健性,許多 SiC MOSFET 和 IGBT 都在關斷期間受益于負 VEE 電壓。當按如圖 5-1 所示進行配置時,UCC14240-Q1 極大地簡化了建立雙路正負隔離式輸出電壓軌的任務。

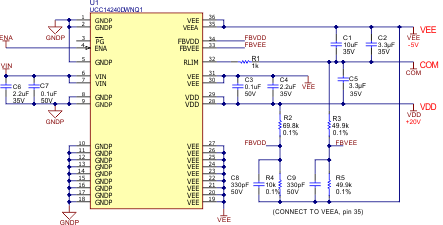
與圖 4-1 的單路隔離式輸出情況類似,總 VDD-VEE 仍設置為 +20V,由 R2 和 R4 分壓器確定,中點連接到 FBVDD(引腳 34)。然而,反饋引腳 FBVDD(引腳 34)和 FBVEE(引腳 33)現在是分開的,并且引入了第二個電阻分壓器 R3 和 R5,其中點連接到 FBVEE(引腳 33)。R3 和 R5 在 2.5V<VEE<VDD-VEE 范圍內的任意位置設置 VEE 調節點。VDD 和 VEE 之間的電容分壓器在中點建立了一個顯示為 COM 的虛擬基準。COM 是相對于 VEE 的正電壓基準,也是 VEE 電阻分壓器的連接點。電容分壓器的選型將在Topic Link Label7部分詳細介紹。FBVEE 電阻分壓器通過選擇 R5 來確定,然后可以根據Equation9計算 R3。
參考圖 5-1 的示例電路,經過調節的次級側總電壓為 VDD-VEE = +20V,COM 相對于 VEE 為 +5V。將 COM = +5V 和 VEE = 0V(次級側參考點)代入Equation9 以簡化為 R3=R5。為了獲得最高的電壓設定點精度,請考慮使用容差為 0.1% 的電阻器,其中較低的電阻器 R5 與 VEEA (U1-35) 處的 UCC14240-Q1 內部電壓基準共享相同的參考點。對于雙路隔離式輸出配置,與單路輸出配置相比,引入 C1、C5 電容分壓器重新定義了 VDD 參考點。雙路輸出配置中的 VDD 現在可通過 VDD = +20V-COM = +20V-(+5V) = +15V 和 VEE= 0V-COM= 0V-(+5V) = -5V 來計算。UCC14240-Q1,為使任何 SiC/IGBT 柵極驅動器 IC 相對于 COM 偏置而建立的雙路正負電壓軌現在定義為:VDD = +15V,VEE = -5V。
注意:探測硬件時,請勿將示波器電壓探頭接地線連接到 COM。由于 COM 是懸空的,并且示波器以接地為基準,故將探頭接地連接到 COM 會導致 UCC14240-Q1 啟動失敗。在 UCC14240-Q1 次級上進行的所有示波器電壓探頭測量都應以 VEE 為基準。