ZHCSTU3C February 2019 – January 2024 UCC21732-Q1
PRODUCTION DATA
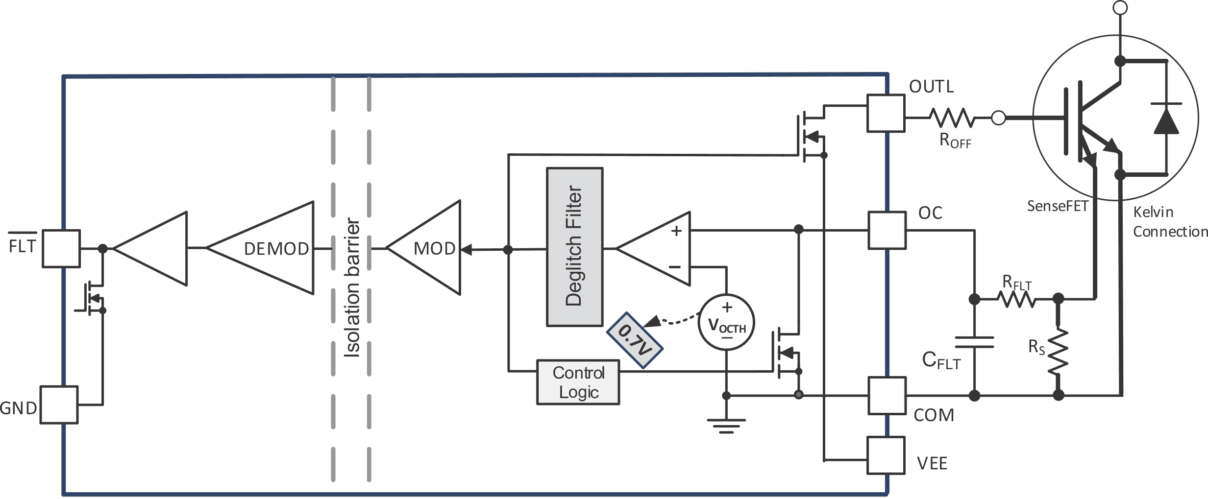
The overcurrent and short circuit protection function is suitable for the SiC MOSFET and IGBT modules with integrated SenseFET. The SenseFET scales down the main power loop current and outputs the current with a dedicated pin of the power module. With external high precision sensing resistor, the scaled down current can be measured and the main power loop current can be calculated. The value of the sensing resistor RS sets the protection threshold of the main current. For example, with a ratio of 1:N = 1:50000 of the integrated current mirror, by using the RS as 20 ?, the threshold protection current is:

The overcurrent and short circuit protection based on integrated SenseFET has high precision, as it is sensing the current directly. The accuracy of the method is related to two factors: the scaling down ratio of the main power loop current and the SenseFET, and the precision of the sensing resistor. Since the current is sensed from the SenseFET, which is isolated from the main power loop, and the current is scaled down significantly with much less dI/dt, the sensing loop has good noise immunity. To further improve the noise immunity, a low-pass filter can be added. A 100-pF to 10-nF filter capacitor can be added. The delay time caused by the low-pass filter should also be considered for the protection circuitry design.
Figure 8-8 Overcurrent and Short Circuit
Protection Based on IGBT Module with SenseFET